摘要: 汽车电子产品的设计者需要任何类型的常亮或待机模式,他们一直在寻找静态电流越来越小的电源选择
近年来,许多汽车机械功能已被电子电路所取代或修正。一个后果是每辆车的微控制器数量迅速增加,从汽车电池中吸取的总电流也有类似的增加。只要汽车电机在运行,交流发电机正常运行,这种功耗不是一个问题。
然而,当你关闭电机时,汽车电池必须立即提供各种子系统所需的所有电流:挡风玻璃刮水器电机、车窗升降器、录音机/CD播放机/音响,以及现在大多数汽车上的任何“舒适电子系统”。即使所有的乘客都离开了车厢,许多系统也会产生一个保持活动的电流,以便在下次需要服务时唤醒它们。保持这些静态电流尽可能低,需要具有低静态电流的线性稳压器以及线性和开关模式稳压器的组合。本文讨论了最小化静态电流的问题,并介绍了一些解决方法。
典型的汽车交流发电机可输出约3000W。假设一个14V的输出,这允许超过200A的电流消耗。即使空调完全开着,汽车也不像迪斯科舞厅那样播放,交流发电机的容量也可以为汽车提供任何组合的电力负载。没有人需要担心静止电流。但是,当马达关闭时会发生什么呢?
汽车电池可以在一段时间内提供所需的所有电力!普通汽车电池的主要规格是其容量,以安培小时(Ah)为单位。对于小型汽车,一个典型的电池提供大约50Ah。理论上,这意味着你可以画50个小时的1A。电流加倍可使时间缩短一半。例如,启动汽车需要几百安培,但只持续很短的时间。假设在启动过程中平均电流为300A,在耗尽电池之前,您应该有十分钟的时间启动发动机。
另一个例子是照明。通常情况下,一辆汽车有两个前灯,每个50W,两个后灯,每个20W。它们总共消耗约140W。如果你在离开汽车时忘记关掉它们,它们将从一个平均12V的系统中消耗大约11.5A。假设电池充满电,在灯自动熄灭之前,你应该有四个小时的时间!在实践中,灯会熄灭得更早,你也不会有上面提到的启动引擎的十分钟。
根据汽车的尺寸和类型,典型的汽车电池只有36Ah到100Ah的容量。有几种影响会降低汽车电池的可用容量。例如,较低的外部温度会减缓体内的化学反应。-20℃时,容量只有原来容量的一半。老旧的汽车电池的可用容量较小,而反复短距离行驶的汽车(比如在城里跑腿)的电池放电速度要比主要用于长途行驶的汽车快得多。(通常情况下,汽车必须至少行驶半小时才能充满电。)对于一辆反复放电30%的汽车来说,充电循环的次数大约是500次。因此,短途旅行更快地耗尽电池,缩短其使用寿命。你应该每五年更换一次汽车电池。
想象一下,在一个寒冷的冬天,气温连续数周低于零度。你开着你那辆用了4年的车,主要用于城市驾驶,去机场,在那里你逃离了一个温暖和阳光灿烂的三周假期。当你回来时,汽车可能无法启动!它的容量已经减少了,这不仅是因为城市驾驶、停车时间的流逝和严寒的气温。其他隐藏的能源窃贼也在工作。现代汽车的常开功能不断地消耗电池电流:防盗保护、报警系统、无钥匙进入接收器、胎压测量系统等等。此外,CAN总线上的某些节点不断地“监听”总线,因此当需要它们的支持时,它们可以立即唤醒。
根据制造商和此类节点的总数,所有这些单独的小静态电流加起来可以达到几毫安,或者可能多达100毫安的电池持续电流。现在,再次考虑机场的汽车:寒冷的天气、城市交通和年龄可能已经将可用容量减少到标称值的一半。因此,当汽车停放时,电池只剩下25Ah的电量。给定仅为25mA的连续静态电流,21天内损失的容量为12.6Ah。由于这一数量是在电池停放时从电池中移除的,剩余的电池容量减少到原始值的四分之一。由此产生的容量可能不足以启动冷电机!
为了应对电池容量减少或耗尽的问题,汽车电子系统——即使是那些没有永远打开或待机模式的系统——也需要不断地选择最小化其静态电流的电源。用CMOS制造的小型线性稳压器似乎是一个好主意,因为一些这样的器件确实只吸收很少的静态电流。例如,MAX1725的功耗仅为2µa。然而,不幸的是,电源还必须有一个宽的输入电压范围来处理所谓的负载转储脉冲,这是在交流发电机运行时断开电池引起的短暂但严重的过电压。
由于交流发电机的控制回路不够快,不能关闭,当电池电压被移除时,它会产生一个高输出电压脉冲。这种高能脉冲通常在汽车的某个中心位置箝位到较低的电压,但汽车制造商也向其供应商指定了在其电源输入处预期的剩余过电压。这一规格因汽车制造商而异,但典型的峰值是轿车36V,卡车58V。有些数值甚至更高。典型负载转储脉冲的持续时间是十分之一秒(图1)。

图1所示 这种典型的负载转储过电压脉冲的最大振幅(v)在汽车中达到36V,在卡车中达到58V。其持续时间(td)为几百毫秒。
这些高输入电压水平将我们直接引向下一个要考虑的点。线性稳压器不仅要承受规定的过电压,还必须在低输出电压下提供高负载电流时耗散相当大的功率。在50mA负载下,将汽车典型的13V输入转换为5V可能并不重要——这只有400mW的耗散,正好在标准SO8封装的最大额定值之内。然而,在上述过压条件下,36V的功耗水平增加到1.5W以上。
随着温度的升高,所有封装的功耗都会降低,因此在更高的温度下,功耗可能会成为一个问题。常规SO8封装中的调节器IC将很快进入热关闭状态。调节器会在冷却后存活并恢复运行,但这无济于事,因为我们需要保持功能的活力。汽车线性稳压器需要具有高功耗的先进封装。
像MAX5084这样的标准汽车线性调节器设计用于在汽车温度范围内工作。它的输入范围为65V,典型静态电流为50µa,保证输出电流为200mA。其带外露衬底的6引脚TDFN封装在+70°C时具有1.9W的连续功耗,但(与所有封装一样)在更高温度下该性能会降低(图2)。在+125°C时,该封装在室温下仍然能够比标准SO8封装消耗更多的功率。其他设备功能包括开尔文感测选项,可直接控制负载的输出电压,SET引脚可编程标准3.3V和5V以外的输出电压,以及Enable功能。如果不需要待机功能,可以关闭该设备,将典型电源电流降至6µA。

图2 这款小巧但功能强大的汽车线性稳压器采用6针TDFN封装,耗散高达1.9W。在最高允许的环境温度(+125℃)下,它可以耗散600mW。
远程无密钥进入(RKE)系统(图3)的接收器必须始终处于活动状态,因此它可以在任何时候检测远程控制器在密钥中发出的命令。你不能禁用RKE接收器的电源供应,所以它的电路应该尽可能低的静态电流,特别是在待机模式下。它必须在被唤醒后立即提供正常的工作电流。

图3 典型的RKE系统由车载侧和钥匙侧组成。因为汽车的电源模块直接连接到电池,所以它的静态电流必须很低。
因此,我们必须在最小化静态电流方面优化电源模块(左上角)。除了低静态电流外,对内部线性稳压器的要求不是很严格。它必须简单地提供输入、输出和接地引脚。关机和启用功能是不需要的,因为接收器总是通电的。但是,我们必须仔细观察它设置输出电压的方式。许多线性稳压器设置输出电压使用外部电阻分压器,但这可能不是一个好主意,为这个应用。考虑以下场景。
MAX1470射频接收器工作在3.3V电源上。为了确保其低静态电流,我们不能允许在电阻分压器中有明显的偏置电流。最大电流为2µa时,分压器电阻必须不小于1.65毫欧。该值在芯片电阻器中可用,但高值有其他缺点。它们使分压器对可能影响线性稳压器输出电压的失真敏感。
另一个反对使用外部电阻分压器的主要原因是汽车制造商预计会在PCB上长期沉积由油、污垢、灰尘、蒸发塑料和其他颗粒形成的寄生污垢层。因此,当寄生层形成平行电阻时,分压器的高阻抗会随着时间的推移而降低。这种污染的直接后果是输出电压缓慢但持续的变化,以及不断增加的静态电流。因此,包含内部分压器的固定输出线性稳压器是首选。
考虑到这些因素,MAX15006线性稳压器是一个不错的选择(图4)。它的小6针TDFN封装能够耗散1.5W,并且它具有3.3V或5V的固定输出电压(根据要求可提供其他电压)。MAX15006的输入电压范围(至40V,最大值)允许直接连接到汽车电池,但主要优点是典型的9.5 μ a的超低空载静态电流。对于1mA负载,在汽车温度范围内的最大静态电流仅为19µa,在最大负载电流为50mA时增加到110µa。这种性能是可以接受的,因为在我们的示例中,MAX1470接收器的最大电源电流远低于10mA。

图4 这种汽车线性稳压器需要最少数量的引脚和外部元件,最小的电路板空间,最小(典型)空载供电电流为9.5µa。
为了节省电路板空间和成本,设计人员有时会避免使用开关模式电源,即使应用程序将线性稳压器推向其功耗能力的边缘。例如,考虑需要5V供电电压的汽车电气控制单元(ECU)。ECU通常包括一个微控制器,一个传感器,一个CAN驱动程序或其他总线接口设备,连接到它的小电路。它在完全工作时可能会消耗150mA的电源电流。
因此,具有13V标称输入电压的线性稳压器可以耗散1.2W,并且在负载转储期间该电平可以短暂上升到4W。为了处理卡车中标称的26V,稳压器必须连续耗散超过3W。对于这些应用,另一种汽车线性稳压器(MAX5087)设计用于输出电流高达400mA。它还采用了更大的8mm x 8mm, 56引脚QFN封装,将允许的功耗提高到3.8W(图5)。

图5 MAX5087线性稳压器的一个封装选项是56引脚QFN,将其最大允许功耗提高到3.8W。
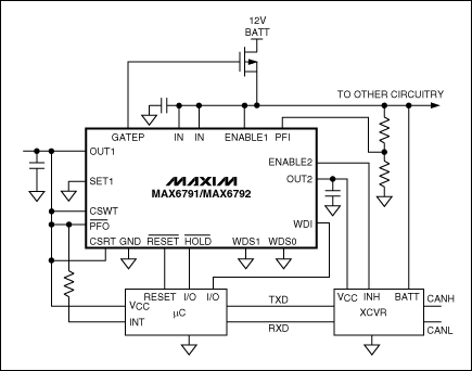
对于需要“内务管理”功能的应用,最佳选择是MAX6791线性稳压器(图6)。其20引脚QFN封装可以消耗2.7W,其中一个双线性稳压器可以产生第二个电源电压:例如,微处理器为3.3V, can收发器为5V。其他功能包括具有可编程触发窗口的看门狗,上电复位,用于监控额外电源电压的电源故障比较器,以及用于外部功率MOSFET的驱动器逻辑(旨在取代体积庞大且功耗大的反向电流保护二极管)。

图6 这种汽车线性调节器包含两个线性调节器加上一套“管家”功能。70℃时耗散2.7W。
社群二维码
关注“华强商城“微信公众号
Copyright 2010-2023 hqbuy.com,Inc.All right reserved. 服务热线:400-830-6691 粤ICP备05106676号 经营许可证:粤B2-20210308