摘要: 开关模式电源提供±15V或±12V @ 0.5A输出,从4.5V到12V输入宽输入电压范围允许灵活地从稳压直流电压供电。
本应用说明中说明的开关模式电源电路从4.5V到12V输入提供±12V或±15V 0.5A输出。这种宽输入电压范围允许设备从稳压直流电压供电,甚至不稳定直流电压供电,例如廉价的交流“壁疣”降压变压器的整流输出。此设计可能优于Maxim的旧MAX742设计,MAX742需要更大的整体电路。
电源由MAX668升压电路或MAX1846反相电路组成。每个电路以300kHz的开关频率工作,平衡成本、尺寸和性能。电路限制最大开关电流,最终限制给定输入电压下的输出电流;然而,最大输出电流随着输入电压的增加而增加。
图1说明了如何使用MAX668升压电路实现从4.5V到12V输入提供+15V 0.5A输出的开关模式电源。这个MAX668电路在最小的电路实现中增加了几个元件。C7增加一个极来补偿输出电容的esr -零。R5和C8滤波电流检测电压,以防止高频开关噪声过早跳闸电流限制。该功能是对MAX668内部60ns电流感消隐时间的补充。
通过改变R2电阻的值86.6k欧姆, MAX668的输出电压可以改变为+12V。这种变化将最小输入电压降低到大约10V。由于MAX668提供内部补偿,因此不需要对+12V输出进行其他更改。
当二次输出滤波器设置为开关频率的十分之一时,由于开关引起的输出纹波电压可以降低一个数量级。一个1欧姆, 0.5W电阻与一个小于100毫欧 ESR的10µF, 25V电容串联在一起,在0.5A负载下输出电压降低0.5V。反馈电压必须在到达MAX668的二级滤波器之前被检测,以保持稳定性。
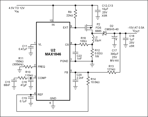
图2使用MAX1846反相电路实现一个开关模式电源,从4.5V到12V的输入提供0.5A的-15V输出。该MAX1846电路还在最小电路实现中添加了一些元件。C20增加了一个极来补偿输出电容的esr -零,而R16和C22对电流检测电压进行滤波,以防止高频开关噪声跳闸到电流限制。该功能是对MAX1846内部100ns电流感消隐时间的补充。MAX1846 EXT引脚实现了可控制的转换速率,这有助于限制高频开关噪声。
通过将R13的值改为97.6k欧姆, R10的值改为91k欧姆,可以将MAX1846的输出电压改为-12V。最大输入电压不会降低,尽管占空比抖动在10V和12V输入之间增加。同样,由于开关引起的输出纹波电压可以使用上述MAX668电路中描述的相同二次滤波器降低一个数量级。与MAX668一样,MAX1846的反馈电压必须在到达二级滤波器之前被检测,以便电压逆变器正常工作。

图1所示。该图使用MAX668升压电路实现从4.5V到12V输入的+15V 0.5A输出。
| V (V) | 我 | V(出)(V) | 我 | 效率 | 
| 5.00 | 0.0007 | 15.11 | 0 | |
| 5.00 | 1.597 | 14.81 | 0.50 | 0.927 | 
| 6.00 | 1.318 | 14.85 | 0.50 | 0.939 | 
| 8.00 | 0.981 | 14.91 | 0.50 | 0.950 | 
| 10.00 | 0.781 | 14.96 | 0.50 | 0.958 | 
| 11.00 | 0.708 | 14.98 | 0.50 | 0.962 | 
| 12.00 | 0.648 | 15.01 | 0.50 | 0.965 | 
| 4.47 | 1.800 | 14.78 | 0.50 | 0.918 | 
| 20 mhz BW | 240 mv (p p) | |||
| 4.46 | 2.556 | 14.70 | 0.70 | 0.903 | 
| 当前的限制 | ~ 0.71 | 
| 指定 | 数量 | 描述 | 
| C1 | 1 | 10µF 25V X5R陶瓷电容器(1210)Taiyo Yuden TMK325BJ106MM | 
| C2 | 1 | 0.22µF 25V陶瓷电容器(0805)Taiyo Yuden UMK212BJ224MG | 
| C3 | 1 | 0.22µF 10V陶瓷电容器(0603)Taiyo Yuden EMK107BJ224MA | 
| C4 | 1 | 1µF 10V X5R陶瓷电容器(0603)Taiyo Yuden LMK107BJ105MA | 
| C5 | 1 | 390µF 25V铝电解电容器三洋25MV390AX | 
| C6 | 1 | 390µF 25V铝电解电容器三洋25MV390AX | 
| C7 | 1 | 2.2nF陶瓷电容器(0603) | 
| C8 | 1 | 1nF陶瓷电容器(0603) | 
| D1 | 1 | 3A 60V肖特基二极管日本EC31QS06 | 
| L1 | 1 | 22µH 6A功率电感线圈DO5022P-223 | 
| N1 | 1 | 30毫欧 30V n-ch MOSFET (SO-8) Fairchild FDS6612A | 
| R1 | 1 | 0.033欧姆 0.5W 5%电阻(2012) | 
| R2 | 1 | 110k欧姆 1%电阻器(0603) | 
| R3 | 1 | 10.0k欧姆 1%电阻器(0603) | 
| R4 | 1 | 165k欧姆 1%电阻器(0603) | 
| R5 | 1 | 100欧姆 5%电阻器(0603) | 
| U1 | 1 | MAX668EUB(10 -µ马克斯 ) | 

图2。此图利用MAX1846反相电路实现从4.5V到12V输入的-15V 0.5A输出。
| V (V) | 我 | V(出)(V) | 我 | 效率 | 
| 5.00 | 0.0077 | -15.15 | 0 | |
| 5.00 | 1.76 | -15.15 | 0.50 | 0.861 | 
| 6.01 | 1.42 | -15.15 | 0.50 | 0.888 | 
| 8.01 | 1.05 | -15.15 | 0.50 | 0.901 | 
| 10.00 | 0.84 | -15.15 | 0.50 | 0.902 | 
| 12.00 | 0.70 | -15.15 | 0.50 | 0.902 | 
| 4.48 | 2.04 | -15.15 | 0.50 | 0.829 | 
| 20 mhz BW | 360 mv (p p) | |||
| 4.48 | 3.63 | -15.15 | 0.80 | 0.745 | 
| 当前的限制 | ~ 0.81 | 
| 指定 | 数量 | 描述 | 
| C11 | 1 | 0.47µF陶瓷电容器(0603) | 
| C12 C13 | 2 | 10µF 25V X5R陶瓷电容器(1210)Taiyo Yuden TMK325BJ106MM | 
| C15 | 1 | 68nF陶瓷电容器(0603) | 
| C16 | 1 | 47pF陶瓷电容器(0603) | 
| C17 | 1 | 390µF 25V铝电解电容器三洋25MV390AX | 
| C18 | 1 | 1µF 25V X5R陶瓷电容(1206) | 
| C19 | 1 | 0.1µF陶瓷电容器(0603) | 
| 甜 | 1 | 2.2nF陶瓷电容器(0603) | 
| C22 | 1 | 1nF陶瓷电容器(0603) | 
| D2 | 1 | 5A 40V肖特基二极管中央半导体CMSH5-40 | 
| L2 | 1 | 33µH 5A电感线圈工艺DS5022P-333 | 
| P2 | 1 | 35毫欧 -30V p-ch MOSFET (SO-8) Fairchild FDS6685 | 
| R9机型 | 1 | 22k欧姆 5%电阻器(0603) | 
| R10 | 1 | 110k欧姆 5%电阻器(0603) | 
| R11 | 1 | 150k欧姆 5%电阻器(0603) | 
| R12 | 1 | 0.02欧姆 1W 1%电阻(2512)戴尔WSL-2512-R020-F | 
| R13 | 1 | 121k欧姆 1%电阻器(0603) | 
| R14 | 1 | 10.0k欧姆 1%电阻器(0603) | 
| R16 | 1 | 100欧姆 5%电阻器(0603) | 
| U2 | 1 | MAX1846EUB(10 -µMAX) | 
                        社群二维码
                        关注“华强商城“微信公众号
Copyright 2010-2023 hqbuy.com,Inc.All right reserved. 服务热线:400-830-6691 粤ICP备05106676号 经营许可证:粤B2-20210308