摘要: 交流耦合与直流耦合视频输出电路
本文阐述了选择交流或直流耦合视频输出时所要考虑的历史、技术以及成本因素。Maxim的DirectDrive 视频技术结合了交流耦合连接的优点和直流耦合连接的简易性。通过本文的介绍,设计工程师更容易确定在今后的项目应用中采用哪种视频输出类型。
在设计模拟视频电路时,是否对输出进行交流耦合除了取决于技术和成本因素外,同样还取决于公司规定和行业标准。交流耦合输出电路包括一个串联电容(图1a),而直流耦合输出电路则没有这个电容(图1b)。由于在输出通道增加一个电容将导致成本提高、空间增大以及视频信号失真等问题,因此不熟悉视频输出电路的设计人员会很困惑。然而,由于历史、技术或经济因素的影响,怎样选择耦合方式可能已无悬念。

图1a. 交流耦合输出电路

图1b. 直流耦合输出电路
图1a¹给出了交流耦合输出时的输入波形和输出波形。需要注意的是,输出波形相对于输入波形会向上或向下“倾斜”。因此,这种场失真称为“场倾斜”。图1b²中的示波器迹线为直流耦合输出。注意,在这种情况下没有场倾斜。采用的NTSC视频测试信号称为“Regulate”。图2a为测试信号的白色部分在视频监视器上的显示情况。图2b为测试信号的黑色部分在视频监视器上的显示情况。显示白屏和黑屏时,Regulate视频测试信号均在显示区域的边界绘出一个白色边框。

图2a. Regulate视频测试信号的白屏显示

图2b. Regulate视频测试信号也为黑屏显示
既然交流耦合存在缺点,为什么还一直在使用呢?原因很简单,就是为了起到保护作用。图3为集成电路还没有广泛使用前所采用的一种简单视频输出电路。万一输出连接器短路至地或电源电压,电容器可防止NPN晶体管损坏。

图3. NPN射极跟随器驱动视频输出
当前的集成视频放大器具有坚固的短路保护电路,因此发生短路时也不会损坏。尽管如此,在一些公司,特别是那些在视频设备制造领域具有悠久历史的公司,使用电容已经成为惯例。设计工程师有可能会被告知,必须要增加一个电容,以符合公司规定。
此外,行业标准也会隐含地要求设计工程师使用电容。日本电子信息技术产业协会(JEITA)规定,无视频信号时视频输出连接器的电压值应小于100mV (图3)。如果NPN管射极的标称直流偏置电压为4V,那么当不 接电容和泄漏电阻时,输出连接器的电压也会接近4V。因此,满足JEITA规范的最简单方法就是增加一个电容和接地电阻。
对于交流耦合,应关注的问题之一是电容通常比较大—220µF或者更大。这是因为电容和150欧姆负载(反向端接电阻和输入端接电阻之和)形成的极点频率应远远低于帧频(25Hz或30Hz)。一只220µF的电容器形成5Hz的极点频率,这很难满足性能要求。广播设备通常都使用2200µF的电容。图4给出了采用220µF电容时交流耦合输出的高通响应特性。

图4. 使用220µF电容进行交流耦合视频连接时的频率响应
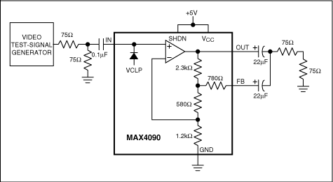
随着具有视频输出功能的小型便携式设备的出现,基于空间和成本等因素的考虑,不允许使用大容量的交流耦合电容。SAG补偿(图5)在保持交流耦合的同时,减小了电路板空间并降低了成本。标准连接方式下b个大电容用两个较小的电容替代。使用单个交流耦合电容的问题在于:频率低于极点频率时信号会被衰减,电容越小,极点频率越高。SAG补偿提升了低频响应,从而可补偿低频衰减(图5)。低频时,电容器视为开路,低频增益近似为6。高频时,电容器近似短路,高频增益为2。

图5. 带SAG补偿的MAX4090视频驱动器
在消费类电子行业中,降低成本的需求非常强烈,对于小型设备而言,微型化的压力同样很大。各厂商,甚至包括一些在视频设备设计领域具有悠久历史的制造商,目前都在选用直流耦合视频连接方式(图1b)。值得注意的是,采用直流耦合输出的主要区别是输出信号具有一个正的直流偏置,这是因为大多数系统都省去了负电源。放大器要保持在线性模式下,输出信号必须偏置在地和正电源之间。
试图将交流耦合输出变为直流耦合输出时,设计工程师应考虑其兼容性。大多数设备与两种输出方式都兼容,但是仍有少数设备不兼容交流耦合输出,另有少数设备不兼容直流耦合输出。图6a给出了现代电视的一种输入级电路。视频信号被交流耦合至直流恢复电路,因此,输入视频信号可以具有任意直流偏置。该输入电路兼容交流耦合和直流耦合视频信号源。图6b所示的输入级采用了一个极性电容。如果输入视频信号的直流偏置太高,那么就可能会损坏极性电容。当信号来自直流耦合信号源时,图6b的输入级就可能会产生问题。图6c所示的输入级采用了PNP射极跟随器。如果输入信号幅度太低,那么PNP射极跟随器会达到饱和。因此,直流耦合视频信号源会使PNP射极跟随器达到饱和,尤其当信号源的地低于接收机的地时更是如此。

图6. 三种输入级类型:a) 现代电视机,b) 极性电容,c) PNP射极跟随器
电视设计中存在的主要问题是,在输入级设计上从来没有一个被普遍采纳的解决方案。历史上,大量电视机都采用不同的输入级,无论信号来自交流或直流耦合信号源,都可能使某些电视机出现问题。有这么多种不同类型的接收设备,要实现普遍兼容性是不可能的。基于成本考虑,占信号发送设备绝大多数的低端视频信号源都采用直流耦合输出。
Maxim为打算采用交流耦合视频输出的设计工程师提供了DirectDrive技术,这种技术可省掉大容量输出耦合电容。MAX9503是Maxim公司第一款整合DirectDrive技术的视频器件(图7)。

图7. MAX9503功能框图及其典型的输入和输出波形
MAX9503对标清视频信号进行滤波和放大。MAX9503的输入可直接与视频数模转换器(DAC)的输出相连。内部重建滤波器可平滑阶跃和减小DAC视频信号上的毛刺。MAX9503可将视频信号平移至较低电压,从而使输出端的消隐电平逼近地电平。DirectDrive需要一个集成的电荷泵和线性稳压器产生一个干净的负电源电压,从而将同步脉冲驱动至地电平以下。电荷泵在视频输出端注入的噪声极小,画面看起来毫无瑕疵。
图8所示为输入到MAX9503的Regulate视频测试信号。请留意,输出波形的消隐电平被保持在地电平附近,而且没有场失真现象。这与图1a给出的普通交流耦合波形构成鲜明对比。较之于交流耦合方式的波形,MAX9503输出端的Regulate视频测试信号可更好地保持在预定的输出电压范围。

图8. Regulate视频测试信号输入MAX9503。上方为输入波形,下方为输出波形。
采用交流耦合输出的原因之一就是当输出短路至地或电源电压时起到保护作用。MAX9503的典型工作电压为3.3V。MAX9503应用电路中包括一个75欧姆反向端接电阻,可在视频输出外部短路时限制短路电流。此外,MAX9503内部具有输出短路保护功能,可在放大器输出可能被短路的原型设计或系统中保护器件免受损害。因此,MAX9503在大多数常见的故障情况下非常坚固可靠。
DirectDrive技术的最大优势就是只需为电荷泵电路增加两个1µF的小电容,设计工程师省去了标准交流耦合视频输出的一个大尺寸输出耦合电容器,或省去了SAG网络中的两个中等尺寸输出耦合电容。由于消除了场失真,输出视频质量大大改善。
注释:
¹并联在对地75欧姆输入端接电阻两端的0.1µF电容用来滤除视频波形中的高频成份,消除视频测试信号中黑色部分的混叠现象。与行周期(~64µs)相比,示波器迹线的时标(400ms)要长的多。如果没有0.1µF的电容,那么视频测试信号中的黑色部分将出现混叠,使输入信号的黑色部分和白色部分很难区分。输出信号的黑色部分加入混叠信号后,就如同白色信号一样。
²和图1a一样,基于相同的原因,将一只0.1µF电容与对地75欧姆输入端接电阻并联。如果没有0.1µF电容,那么视频测试信号的黑色部分将出现混叠,使黑色部分看起来与白色部分相同。
下一篇:探索针对CBM应用的振动检测技术
社群二维码
关注“华强商城“微信公众号
Copyright 2010-2023 hqbuy.com,Inc.All right reserved. 服务热线:400-830-6691 粤ICP备05106676号 经营许可证:粤B2-20210308