摘要: 本应用笔记讨论Maxim RS-485收发器的不同特性,这些特性使RS-485收发器非常适合用于电表通信端口。
自动抄表技术为电表提供一个通信端口,以电子方式远程读取数值。本应用笔记讨论Maxim RS-485收发器的不同特性,这些特性使RS-485收发器非常适合用于电表通信端口。
自动抄表技术在电表应用中越来越流行,该技术为电表提供通信端口读取数据,而且大部分情况下采用远程读数方式。对于电表应用来说既安全又节省了时间和金钱。实现该技术的关键是确保通信链路安全可靠,RS-485是一种简单、廉价而且可靠的通信规范,可理想用于自动抄表系统。本文讨论Maxim RS-485收发器的各种特性,这些特性使RS-485收发器成为电子式电能表的理想选择。

图1. 采用RS-485端口的电表结构图。
图1所示为采用RS-485端口的电表结构图,通过光耦合器和变压器,端口与MCU和模拟前端之间实现了电气隔离。隔离功能可有效保护电路不受RS-485传输线上浪涌电流的损害。
电缆断开时,A、B线的上拉和下拉电阻决定接收器的状态。使用这些电阻能够在电缆断开时使接收器输出一直保持高电平,由此带来很多益处。图1系统中,IrDA电路有一个开漏输出,电缆断开时,如果RS-485收发器错误的将线路拉低,光耦合器输出晶体管将会接通,使总线保持低电平,禁止开漏IrDA模块和MCU之间的任何通信连接。电缆断开时产生一个高电平输出,系统可以在同一UART总线上使用其它开漏输出器件。
当RS-485总线与电力线(例如,220VAC)短路时,PTC和TVS可提供差模过压保护。
反激变压器的附加绕组为隔离电路供电,图1中,反激转换器有两路输出:第一路为MCU和模拟前端供电;第二路进行电气隔离,为RS-485端口供电。如果上述反激电源配合后备电池使用,MCU的供电电源(图中的V(CC))实际经过了“二极管或操作”。这意味着电池供电时,不存在隔离的isolated_V(CC)。因此,RS-485电路没有“接通”,所以电表在断电期间不能进行通信,也无法通知已经停电。
以下列出了Maxim RS-485收发器的特性,这些特性可以帮助提高并简化电表中RS-485端口的设计。关于支持这些特性的所有器件的详细信息,请参考 MAX3070E (3.3V)或 MAX13085E (5V)数据资料。
失效保护RS-485标准定义信号阈值的上下限为±200mV,但没有规定电平范围。在以下三种情况下,这会带来一定的问题:
总线上的所有收发器都没有工作,因此出现了高阻态。这意味着总线上的终端电阻导致接收器输入之间的差分电压是0V。
RS-485总线出现短路,线路之间的电压也会出现0V。
出现开路或没有连接电表时,差分电压也是0V,这是因为收发器本身在输入之间具有高阻,迫使出现0V。
上述三种情况下,差分电压均为0V,然而,RS-485规范定义0V是不确定电压。这意味着接收器输出可以是高电平,也可以是低电平,甚至在高电平和低电平之间振荡。Maxim的失效保护接收器规定接收器阈值在-50mV和-200mV之间,从而解决了这一问题。这要比RS-485规定的阈值严格一些,因此也符合该规范。利用这一优势将0V差分电压定义为已知状态,避免了上述三种情况带来的问题。这样,电表硬件工程师可以不必采用图1所示的两个偏置电阻。
摆率限制由于大部分电表的数据速率在1kbps和19.2kbps之间,没有必要采用很快的边沿速率,因为这样只会带来不必要的辐射。通过控制RS-485收发器驱动电路的边沿速率,可以降低高频辐射。较低摆率还降低了不恰当的终端匹配和接头产生的误码(参见图2和图3)。

图2. MAX3485E/MAX3490E/MAX3491E传输125kHz信号时驱动电路的输出波形和FFT曲线。
MAX3485E / MAX3490E / MAX3491E 没有摆率限制,能够支持更高的数据速率。然而,较高数据速率要求较快的边沿速率,因而产生较大的高频谐波。这些谐波增加了EMI辐射,也限制了系统对不恰当的终端匹配的承受能力。

图3. MAX3483E/MAX3488E传输125kHz信号时驱动电路的输出波形和FFT曲线。
MAX3483E 和 MAX3488E 对摆率加以限制,因此,最大数据速率降至250kbps甚至更低,这对于电表应用已经足够了。摆率的降低也限制了高频谐波,不但减小了EMI,而且解决了不恰当的终端匹配所带来的问题。
热插拔在多点系统中,例如RS-485,保证只有一个发送器工作非常关键。如果两个或多个发送器处于工作状态,将会出现总线竞争,导致误码。通过软件可以部分解决总线通信中的误码问题,但是硬件工程师应首先避免出现这些误码。Maxim的热插拔特性解决了总线竞争时出现的两种常见问题:
收发器在已经工作的总线上首次上电。
在已经工作的系统中带电插入收发器卡。
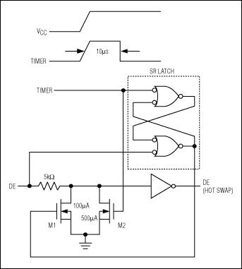
这两种情况下,驱动RS-485收发器的微控制器(µC)将重新复位。大量µC使其I/O口进入三态。一旦软件开始运行,微处理器引脚将最终配置为合适的状态。但在初始上电与引脚正确配置完成之间会出现问题,主要问题是,RS-485收发器的发送使能(DE)引脚将“看到”一个逻辑高电平。出现这一问题是由于噪声或漏电流将三态引脚上拉至高电平。
Maxim的热插拔电路通过两个步骤解决这一问题。在第一个10µs期间,RS-485收发器上电,通过5k欧姆电阻的600µA强下拉电流将DE引脚拉低,强下拉电流使DE引脚的所有电容放电。10µs后,采用100µA下拉电流保持逻辑低电平不受漏电流和噪声的影响。在外部电源将DE引脚拉高之前,100µA的下拉电流将一直保持有效。一旦引脚出现高电平,关闭100µA电流源,RS-485收发器正常工作(参见图4)。这一特性确保RS-485收发器的发送器为三态,避免总线竞争。

图4. Maxim DE引脚的热插拔电路简化框图。
增强ESD保护ESD是所有半导体器件普遍存在的问题,RS-485收发器也不例外。Maxim产品采用符号“E”表示器件具有增强的ESD保护,MAX3070E和MAX13085E能够承受±15kV的人体模式(HBM)静电冲击。
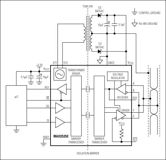
隔离MAX3535 是单片隔离型、3.3V或5V供电RS-485收发器。包括容性隔离,集成了RS-485收发器,内部H桥接驱动电路配合外部商用化变压器,在16引脚SO封装内实现了单片隔离的RS-485方案。由于不必在反激电源中采用额外绕组,也不必采用光耦合器,因此大大降低了设计难度。另外,由于MAX3535是自供电,当电表采用电池供电时,RS-485端口也能正常工作。MAX3535E还提供热插拔、失效保护、ESD保护以及摆率限制等功能(图5)。

图5. MAX3535E的典型应用电路
电子式电表已经生产多年,而自动抄表则是最近一年出现的新增功能。Maxim的RS-485收发器有助于降低电表成本,提高可靠性,简化设计,实现电表的小型化。
上一篇:深入理解LVDS失效保护电路
社群二维码
关注“华强商城“微信公众号
Copyright 2010-2023 hqbuy.com,Inc.All right reserved. 服务热线:400-830-6691 粤ICP备05106676号 经营许可证:粤B2-20210308