摘要: 介绍开关型DC-DC转换器的印刷电路板(PCB)布局, 使开关噪声和EMI保持最小。
元件布局和电路板布板直接影响开关转换器的EMI性能。本文介绍的方法有助于降低电磁辐射以及传导EMI。
当今几乎所有的电子系统中都用到了开关模式DC-DC转换器,该器件功率转换效率较高,得到了普遍应用。然而,它也有噪声大和不稳定的缺点,很难通过EMI认证。这些问题大部分源自元件布局(不包括元件质量差的情况)和电路板布板。一个完美的专业设计可能会因为电路板的寄生效应而遭到淘汰。良好的布板不但有助于通过EMI认证,还可以帮助实现正确的功能。为理解这一问题,需要回顾EMI规范,确定一个典型DC-DC转换器的潜在EMI来源。我们选择降压转换器作为一个例子(可直接应用于升压转换器,也可以方便的应用于其他结构)。本文给出DC-DC转换器的基本布板指南,以及一个实际例子。
EMI规范描述了频域通过测试/失效模板,分为两个频率范围。在150kHz至30MHz低频段,测量线路的交流传导电流。在30MHz至1GHz高频段,测量辐射电磁场。电路节点电压产生电场,而磁场由电流产生。存在问题最大的是阶跃波(例如,方波),产生的谐波能够达到很高频率。
为了确定EMI辐射源,我们先研究 图1a 中降压转换器¹的原理图。开关电源工作时,晶体管Q1和Q2作为开关,而不是工作在线性模式。晶体管的电流和电压均类似于方波,但是相位不一致,以降低功耗。

在 图1b 中,开关节点电压V(LX)以及晶体管电流I(1)和I(2)为方波,具有高频分量。电感电流I(3)是三角波,也是可能的噪声源。这些波形能够实现较高的效率,但是从EMI的角度看,却存在很大问题。
在 图1b 中,开关节点电压V(LX)以及晶体管电流I(1)和I(2)为方波,具有高频分量。电感电流I(3)是三角波,也是可能的噪声源。这些波形能够实现较高的效率,但是从EMI的角度看,却存在很大问题。

图1b. 降压转换器的电流和电压波形。开关晶体管电流I(1)和和I(2),以及开关节点电压V(LX)接近方波,是可能的EMI辐射源。.
一个理想的转换器不会产生外部电磁场,只在输入端吸收直流电流。开关动作限制在转换器模块内部。电路设计人员和布板工程师应负责保证达到这一目标:
LX节点产生电场辐射,所有其他节点的电压保持不变。缩小节点面积,并在邻近设置地平面可以直接限制该电场(电场会被该平面吸收)。但是也不能太近,否则会增加杂散电容,降低效率,导致LX电压振铃。节点太小产生串联阻抗,也应避免这种情况。
I(1)到I(3)产生磁场辐射。每一电流环路PCB布板的杂散电感决定了场强。电路环路之间的非金属区域应尽可能的小,而走线宽度应尽可能大,以达到最低磁场强度。电感(L)本身应有良好的磁场限制能力,这由电感结构决定,而不取决于PCB布板问题。
传导EMI是导致失败的主要原因。电容C(IN)和C(OUT)无法为开关电流I(1)和I(3)提供低阻时,将产生该问题。这些电流流至上游和下游电路。阻抗包括电容本身(含杂散电容)以及PCB的杂散阻抗。PCB杂散电感决定了阻抗,应尽量减小该电感,这同时也降低了磁场辐射。开关转换器内部应避免出现过孔,这是因为过孔的感应系数较大。可以在顶层/元件层为电源的快速电流建立局部平面来解决这一问题。SMT元件可直接连接在这些平面上。通路必须宽而且短以降低电感。过孔用于连接本地平面和电源以外的系统平面。其杂散电感有助于将快速电流限制在顶层。可以在电感周围加入过孔,降低其阻抗效应。产生传导EMI的另一原因来自地平面,快速开关电流引起电压尖峰。开关电流必须与外部电路共用任一通路,包括地平面。其解决方法还是在转换器边界内部的顶层设置一个局部电源地平面,在一点连接至系统地平面,这一点通常是在输出电容处。
其他元件包括控制器IC、偏置和反馈/补偿元件等,这些都是低电平信号源。为避免串扰,这些元件应与功率元件分开放置,以控制器IC隔断它们。一种方法是将功率元件放置在控制器的一侧,低电平信号元件放置在另一侧。控制器IC的门驱动输出以开关频率吸收和源出大电流尖峰,应减小IC和开关晶体管之间的距离。反馈和补偿引脚等大阻抗节点应尽量小,与功率元件保持较远的距离,特别是在开关节点LX上。直流-直流控制器IC一般具有两个地引脚GND和PGND。方法是将低电平信号地与电源地分离。当然,还要为低电平信号设置另一模拟地平面,不用设在顶层,可以使用过孔。模拟地和电源地应只在一点连接,一般是在PGND引脚。在极端情况(大电流)下,可以采用一个纯单点地,在输出电容处连接局部地、电源地和系统地平面。
以下布板指南总结了上面的讨论(较好的数据资料中也会有相似的PCB指南):
功率元件布局布线。开始先放置开关晶体管Q1和Q2、电感L和输入输出电容C(IN)和C(OUT)。这些元件尽可能的靠近放置,特别是Q2、C(IN)和C(OUT)的地连接,以及C(IN)和Q1的连接。然后,为电源地、输入、输出和LX节点设置顶层连接,采用短而宽的走线连接至顶层。
低电平信号元件布局布线。控制器IC应靠近开关晶体管放置。低电平信号元件放置在控制器的另一侧。应尽量减小大阻抗节点,远离LX节点放置。在适当的层上设置模拟地,在一点连接至电源地。
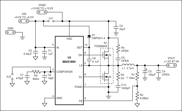
下面举例说明上面采用的方法。MAX1954是低成本电流模式PWM控制器IC,适用于消费类以及电信和工业应用。图2所示为MAX1954评估板原理图,图3所示为电路板布板。它能够提供5A电流。评估板可以从低电压(V(IN))或者高电压分配总线(V(HSD))上选择输入电源。

图2. 大电流降压转换器MAX1954评估板原理图。请注意不同的地符号。
先找到功率元件:双开关晶体管N1、电感L1、输入电容C3和输出电容C5。C3的位置非常关键;应尽可能近的直接与上面MOSFET漏极和下面MOSFET源极并联。这样做的目的是消除上面MOSFET打开时由于对下面MOSFET体二极管恢复充电产生的快速开关峰值电流。这些元件放置在图3中布板的右侧。所有连接都在顶层完成(红色)。右上角的LX节点直接放置在系统地平面的顶层,由顶层V(HSD)和P(GND)节点进一步将其与下面的区域隔离。
低电平信号相关元件放置在布板左侧。MAX1954控制器引出直接将低电平信号和电源电流分开。低电平信号和电源区之间放置控制器U1。R1和R2的中间点是反馈节点,做的比较小。补偿节点(C7, C8和R3)也做的比较小。为了便于观察,没有画出模拟地,它位于中间层,通过过孔与元件连接。
电源地和低电平模拟地平面在布板中分开,但还是在原理图中以不同的符号表示。顶层电源地、模拟地平面和系统电源地平面在右下角连接在一起。

图3. MAX1954评估板布板举例说明了布板规则。电路板由四层组成:红色是顶层;蓝色是底层;黑色是系统地平面(中间层);为便于观察,没有画出模拟地平面(中间层)。
由于杂散电感和电容,开关节点将产生能够导致EMI的高频(40MHz至100MHz)振铃。可以在每个MOSFET上并联一个简单的RC减振器电路,以阻尼高频振铃。为了阻尼V(LX)上升沿振铃,在下面的MOSFET两端并联一个RC减振器。同样的,为阻尼V(LX)下降沿振铃,在上面的MOSFET两端并联一个RC减振器。增加元件意味着增加成本,可根据需要只加入RC减振器。选择合适的RC减振器电路不会对效率造成太大的影响,这是因为杂散能量也会在电路中释放掉,只是时间长一些。
¹交换输入和输出电压后,该指南可直接应用于升压转换器。
社群二维码
关注“华强商城“微信公众号
Copyright 2010-2023 hqbuy.com,Inc.All right reserved. 服务热线:400-830-6691 粤ICP备05106676号 经营许可证:粤B2-20210308