摘要: 对功率密度需求的提高,使得设计人员更加关注热传导问题。简单地说,设计人员必须留有足够的热耗散能力,以保证电路元器件不超过其温度限制。\r\n\r\n
在利用众多有效手段进行热管理设计时,最重要的参数是结到环境的热阻(西塔(JA))。本文介绍西塔(JA)的测量方法,并简述工作在空气不流通环境下的电路热管理设计。其中首要之处是仿真技术,该技术允许在硅器件处于工作状态时对其结温进行直接测量。本文通篇均以采用了MAX1811线性电池充电器的电路作为实例进行阐述。
热管理设计的主要目标是限制集成电路的结温。在所有集成电路生产厂商给出的绝对最大额定值(表1)中,均包括了最大工作结温。因此,如果要使某一系统具备高性能和高可靠性¹,板级设计人员必须确保IC结温不超过其绝对最大额定值。
表1. MAX1811极限参数中与温度有关的数据,其结温的绝对最大额定值为150°C
| Continuous Power Dissipation (T(A) = +70°C) | |
| 8-Pin SO (derated 17.5mW/°C above +70°C) | 1.4W |
| Operating Temperature Range (°C) | -40 to +85 |
| Storage Temperature (°C) | -65 to +150 |
| Maximum Die Temperature (°C) | +150 |
| Lead Temperature (°C, soldering, 10 seconds) | +300 |
由于IC封装使测量无法接触到结点,因此直接测量IC结温比较困难。作为一种替代方法,可以利用结到外壳的热阻(西塔(JC))和外壳到外部环境的热阻(西塔(CA))计算结温,如图1所示。在确定IC的结温时,热阻是最重要的参数:西塔(JA) = 西塔(JC) + 西塔(CA)。

图1. 利用热阻计算IC结温的热状态电模型
未提供西塔(JA)的IC生产厂家多数会提供西塔(JA)的倒数,即功率耗散降额因子。例如,从表1可知,MAX1811的功率耗散降额因子是17.5mW/°C,将17.5mW/°C取倒数,即西塔(JA) = 57°C/W。
如果将温度等效为电压,将功率等效为电流,则图1所示的热模型类似于欧姆定律,下面以MAX1811以例,计算环境温度为
V = I*R (欧姆定律)
T = P*西塔 (热模型)
T(J) = P(D) * (西塔(JC) + 西塔(CA)) + TA
T(J) = 1W * 57°C/W + 30°C
T(J) = 87°C
为了更好地理解图1所示的热模型,有必要了解西塔(JC)和西塔(CA)的实际含义。西塔(JC)是从IC的封装特性,如晶圆尺寸、引线框架和外壳材料推导出来的。这些特性对于IC封装来说,是特定不变的²。而西塔(CA)则与通风冷却条件、封装及安装形式、走线宽度以及外部散热器等因素有关。所以,西塔(CA)表示从IC (已封装好且安装好的)到大气环境的导热通路。
计算电子系统的导热通路时,必须考虑该通路中材料的热导率。热导率代表某种材料的导热能力。如表2所示,热传导主要通过系统中的金属部分进行,塑料(环氧)对导热通路的影响微乎其微。
表2. 一般电子系统材料的热导率
| Material | Thermal Conductivity(W/m*°C) |
| Aluminum (Al) | 216 |
| Copper (Cu) | 393 |
| Gold (Au) | 291 |
| Silver (Ag) | 417 |
| Silicon (Si) | 145 |
| Epoxy | 0.2 |
| Thermally Conductive Epoxy | 0.8 |
| Air | 0.03 |
由于西塔(CA)取决于外部变量,西塔(JA)会随环境变化。所以IC生产厂家通过在测量西塔(JA)时保持标准测试条件的方法来获得正确且有意义的数据³。这些标准测试条件在JESD51文件中都有介绍,这些文件是由电子工业联合会(EIA)和JEDEC固体技术协会制定的(所有这些文件均可从 这里 免费下载)。
由IC生产厂家提供,并且依照JESD51测量的西塔(JA)参数值可用来对采用相同电子封装的不同器件、或采用不同电子封装的类似器件的热性能进行比较(4)。以一款采用不同封装的扬声器驱动器(MAX4366)的热性能为例:
采用8引脚SOT23封装时,MAX4366的西塔(JA)是103°C/W。
采用8引脚薄形QFN封装时,MAX4366的西塔(JA)是41°C/W。
显而易见,对同一种MAX4366来说,采用8引脚薄形QFN封装的导热性比采用8引脚SOT23封装好得多。对于采用8引脚薄形QFN封装并且工作在JEDEC51标准环境中的MAX4366来说,能够估算出:管芯每耗散1W功率,其结温将在环境温度的基础上升高
。
应当注意,使用生产厂家规定的西塔(JA)估算结温时,具体应用环境与厂方测试环境之间的任何差别都会导致测得的西塔(JA)值出现较大差异。例如,如果厂方遵守JESD51标准规定的条件,测得处于1立方英尺静止空气中的器件的西塔(JA),那么,该西塔(JA)值就不能精确体现手机中同一器件的热性能,因为手机中的静止空气非常有限。
由于西塔(JA)取决于电路板布局和设计中的其它物理因素,所以JESD51标准给出的西塔(JA)值可能并不适合某种特定应用。如上所述,JESD51标准环境是指将器件安装在较大的标准印刷电路板上,并置于1立方英尺的静止空气中,这与现实中许多应用的工作条件大相径庭。PDA、膝上电脑、手机和数码相机等都是将许多IC集成在超小型外壳中的小型电路板上。
进行原型设计时,即使在恶劣的特定应用环境中,也可以通过直接测量西塔(JA)来确保其符合IC的绝对最大额定值(因为下面列举的方法会使器件承受过大的应力,所以应将其视作一种原型设计工具,但是不推荐用于设备生产)。为了测量西塔(JA),3种参数必不可少,即:

式中
P(D) = IC的功耗
T(A) = 环境温度
T(J) = IC结温。
P(D)和T(A)容易测得,但是T(J)不容易测量,因为集成电路的封装无法测试内部结点。但是可以把芯片内现有的二极管作为温度检测器件来测量结温(T(J))。大多数IC都集成了一个用于静电放电(ESD)保护的二极管,它也可以用作温度检测器件。
为了确定某IC的结温(T(J)),需要一个用于表述ESD二极管性能与温度关系的方程式。得到该二极管方程需要4个步骤。然后即可用它来计算作为ESD二极管正向电压函数的温度T(J)。
首先,选择一个能够在IC处于工作状态的情况下被正向偏置的内部ESD二极管。某些数据资料中明确给出了内部ESD二极管的位置(如MAX1169数据资料中的图6)。另外,从IC的绝对最大额定值参数表中也可以推断出该二极管的位置。
在利用绝对最大额定值来确定ESD二极管位置时,最有帮助的线索是数字“0.3V”,它是结温达到最大值(对Maxim公司的器件来说,一般是150°C)时二极管的正向电压。如表3所示,其中有3个“0.3V”,它们暗示出ESD二极管的位置。图2示出每个接线端(IN、BATT、SELI、CHG、EN和SELV)都包含ESD二极管,它们将这些引脚上的电压箝位于地电位以下不超过一个二极管压降的电平上。SELV引脚还包括一个将其电压箝位于V(IN)之上不超过一个二极管压降的二极管。
表3. MAX1811部分管脚的绝对最大额定值,其中的“0.3V”暗指ESD二极管的位置
| IN, BATT, SELI, CHG, EN to GND | -0.3V to 7V |
| SELV to GND | -0.3V to (V(IN) + 0.3V) |

图2. MAX1811的片上ESD二极管可用来直接测量结温
为了正确理解绝对最大额定值,且确保所考虑的ESD二极管适合用作温度检测器件,可用一个置于二极管检查模式的标准万用表对ESD二极管进行测试。那些能将数字输入端箝位到GND的ESD二极管完全适合用作温度检测器件。
找到合适的ESD二极管后,还必须对其温度特性进行分析,为了获得精确的测量结果,应当对每个器件单独进行特性分析(理想情况),但是,如果要求测试的器件数量很大,则通常做法是在其中抽取10至12个器件进行特性分析,并取相关数据的平均值(5),以此作为整批器件的测试结果。这样,器件之间的任何不匹配都是由于二极管特性的离散性(理想因子)所致。当测试大量器件时,这个因素会最终决定温度测量的正确与否。
图3给出了MAX1811 SELV与GND之间ESD二极管的特性曲线,测试时该器件(这里指MAX1811)必须是未加电,除了连接用于温度检测器件的引脚外,其它所有引脚必须悬空(图4)。

图3. MAX1811的ESD二极管特性曲线表明其正向电压随温度的升高而降低

图4. 当器件没有功耗时,片上ESD二极管的特性保证环境温度等于结温。
通过在器件未加电时测量ESD二极管的特性,并在获取测量结果之前让温度先稳定下来的方法,可确保环境温度与结温相等。由于DUT中的功耗只占二极管功耗的很小一部分,所以不存在自发热情况。这样一来,二极管温度也就等于环境温度。
如图4所示,ESD二极管由一个电流源激励。有多个决定激励电流大小的因素。激励电流应当足够大,以忽略噪声和二极管漏电流的影响(对于大多数器件来说,它意味着激励电流应当大于50nA)。同时激励电流也应尽可能小一些,以满足器件绝对最大额定值的要求(对于Maxim的器件来说,一般要求激励电流小于2mA)。
激励电流应尽量小一些,以免对器件性能造成影响。可通过试验确定激励电流的极限值,也就是说,当强制电流通过ESD二极管时,监控器件的各项重要特性,就MAX1811而言,大于3µA的激励电流会使其充电电流超出正常工作条件的要求。
为了避免自身急剧发热,激励电流应当足够小,不过,一般不会出现上述2mA最大极限值的情况。MAX1811校准曲线是在激励电流为1nA至1000nA的情况下测出的。由MAX1811中ESD二极管的校准曲线(图3)可知,正向电流一定时,正向电压随温度的升高而降低。
步骤2中的数据是在器件不加电时测得的。为了确保DUT上电时不发生大的偏差,应在器件处于其最低功耗模式(静态)时加电,在这种条件下获取测试曲线。
图5分别给出了MAX1811的特性曲线(T(A) = 75°C),以及MAX1811处于静态下的测试曲线(T(A) = 75°C),并对二者作了比较。当在静态条件下给MAX1811施加5V电压时,其吸电流接近1mA。根据Maxim提供的西塔(JA)值(57°C/W),该5mW功耗将使结温比环境温度上升0.3°C。由图5所示的测试曲线可以看出:温度略有升高而曲线形状没有大的改变,因而该校准数据是可信的。

图5. MAX1811在加电状态下的测试曲线,二极管的正向电压没有大的偏移,确保了数据的可信度。
现在,步骤3已经获得了特性数据,下一步也是最后一步就是建立一个二极管方程式。
图6所示的数据与图3所示的数据相同,所不同的是图6给出的是二极管电流恒定时二极管电压与温度的关系曲线。图6中直线的斜率是K因子,它表示当二极管正向电流为900nA恒定值时,二极管正向电压按1.746mV/°C的比例系数下降。由于一方面900nA的电流值较大,不会受噪声或漏电流的影响,从另一方面来讲900nA的电流值又较小,不会对ESD二极管施加热效应或引起显著的自发热现象,因此可以把它用作激励电流。

图6. MAX1811的ESD二极管方程式表明该二极管的正向电压以1.746mV/°C的比例降低
根据图6给出的MAX1811二极管方程式可方便计算出MAX1811的结温。在正常工作条件下(图7),环境温度为60°C、激励电流为900nA时,SELV与GND之间ESD二极管的正向电压是233.6mV。用步骤4得到的方程式和图6所示的曲线,计算出的结温如下:

所以,
替换V(D),
因此,
现在,知道了结温(T(J)),可按如下方法计算出特定应用中的西塔(JA):

Maxim公司所提供的MAX1811的西塔(JA)值为57°C/W,而上面计算出的特定应用下的西塔(JA)是71.4°C/W,说明热导率显著降低。考虑到JESD51标准所规定的条件和器件测试条件的差异,这种下降是合理的。造成特定应用场合的西塔(JA)值比已公布的西塔(JA)值小的主要因素是外壳尺寸、电路板上覆铜面积(用于散热)及暴露在空气中的电路板面积。

图7. 测量正常工作条件下MAX1811的ESD二极管正向电压
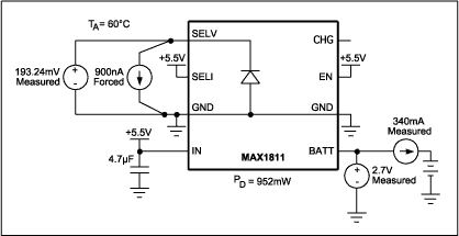
MAX1811包含一个热控制回路,它能通过限制电池充电电流保持T(J)≤125°C (典型值)(6)。用以上介绍的方法很容易对该特性进行测量。为了确保将T(J)限制在≤125°C,可将其功耗增加至充电电流开始受限为止。触发热控制回路进入工作状态的一组条件是T(A) = 60°C、V(IN) = 5.5V、V(BATT) = 2.7V。在这种工作环境中,MAX1811将其标称电池充电电流从439mA减小到340mA (图8)。

图8. 在有源热控制回路工作条件下测量MAX1811的ESD二极管
当热控制回路工作在60°C的环境温度时,激励电流为900nA,测出SELV与GND之间ESD二极管的正向电压是193.24mV。根据步骤4中得出的公式和图6所示曲线,可以计算出结温:

以上计算结果表明,MAX1811热控制回路能将T(J)限制在≤125°C (典型值)。
因为用于获得标准工作数据的MAX1811的测试环境和用于测试热控制回路的测试环境是相同的,所以两种情况下的西塔(JA)值差不多,若略有不同可归因于功耗的变化。热控制回路工作时的西塔(JA)计算结果如下:

合理的热管理设计目的在于使电子系统拥有足够的散热能力,以确保系统中元件的温度不超过其最大容许的工作温度。为达到此目的,进行热设计时最应引起注意的参数是西塔(JA)。由于西塔(JA)取决于气流、封装、印刷电路板等环境因素,应在最终应用条件下测量西塔(JA)。
如本文中的实例所示,可以利用片上ESD二极管作为温度检测元件,针对产品环境进行西塔(JA)的测量。试验结果表明该西塔(JA)值为
应用笔记862:“ HFAN-08.1: Thermal Considerations of QFN and Other Exposed-Paddle Packages ”,给出了电路板尺寸和系统其它因素对散热影响的具体实例和数据。
应用笔记1057:“ Compensating for Ideality Factor and Series Resistance Differences between Thermal Sense Diodes ”,回顾了随温度变化的二极管方程式,并讨论了额外的串联电阻对测量的负面影响。
应用笔记1832:“ 电源工程师指南:大功率电源中MOSFET功耗的计算 ”,讨论了开关电源的热阻和功耗,以及根据额定功率选择元件的方法。
应用笔记961:“ Thermal Protection in Low-Cost Systems, Part 1 ”,介绍了保护系统不被过热损坏的低成本电路。
应用笔记689:“ IC Temperature Sensors Find the Hot Spots ”,回顾了用于监测热端的温度传感器。
注释
¹EIA/JESD51. Methodology for the Thermal Measurement of Component Packages (Single Semiconductor Device). Page 2, Section 3. (1995).
²HFAN-08.1: Thermal Considerations of QFN and Other Exposed-Paddle Packages. Page 4. (2001).
³EIA/JESD51. Methodology for the Thermal Measurement of Component Packages (Single Semiconductor Device). Page 2, Section 3. (1995).
(4)EIA/JESD51-1, Integrated Circuits Thermal Measurement Method-Electrical Test Method (Single Semiconductor Device). Page 1, Section 1.1. (1995).
(5)EIA/JESD51-1, Integrated Circuits Thermal Measurement Method-Electrical Test Method (Single Semiconductor Device). Page 16, Section 3.3. (1995).
(6)MAX1811 USB供电、Li+充电器。第6页,热控制电路。 。
社群二维码
关注“华强商城“微信公众号
Copyright 2010-2023 hqbuy.com,Inc.All right reserved. 服务热线:400-830-6691 粤ICP备05106676号 经营许可证:粤B2-20210308