摘要: 简要概述用于r - o通信的曼彻斯特编码方案。应用包括汽车远程无钥匙进入,传感器网络,无线计算机连接。
曼彻斯特编码作为一种低成本的数字数据传输的调制方案已经得到了广泛的认可。这种形式的二进制相移键控是一种简单的方法,用于编码任意位模式的数字串行数据,没有任何连续的长串零或一,并且在传输数据中嵌入编码时钟速率。
曼彻斯特编码是二进制相移键控(BPSK)的一种形式,作为低成本射频(RF)数字数据传输的调制方案已被广泛接受。Manchester是一种对任意位模式的数字串行数据进行编码的简单方法,不需要任何连续的长串0或1,并且在传输数据中嵌入编码时钟速率。这两个特点使低成本的数据恢复电路可以被构建,可以解码传输的数据与可变的信号强度从发射机与不精确,低成本,数据速率时钟。
曼彻斯特格式的数字数据编码将二进制状态“1”和“0”定义为转换而不是静态值。有两种可能的定义(如图1和2),对上升边和下降边的两种可能的过渡进行了逻辑电平的交替分配。

图1所示。将逻辑二进制数据定义为边缘转换。

图2。作为边缘转换的二进制数据的同样有效的替代定义。
在曼彻斯特编码的数据中,比特的定义可能会变得令人困惑,因为编码的每个二进制数据位在编码的数据流中会产生两个明显的“比特”。记住,编码的数据位被定义为转换,很容易看到曼彻斯特数据流中没有位。曼彻斯特编码的数据流确实需要两个级别的每个转换,因为根据定义,信息被编码为低级到高级的转换或高级到低级的转换。因此,在曼彻斯特编码数据需要两倍的逻辑级状态。然而,短语“曼彻斯特比特”的使用仍然存在,在使用术语“比特”来指定它是串行数据位还是曼彻斯特编码位时,应该小心。术语芯片通常用来描述在过渡或边缘的任何一侧的电平周期。因此,每个逻辑级位的曼彻斯特数据编码需要两个芯片。一个示例串行数据流显示在图3.

图3。使用图1所示的定义对串行数据流进行曼彻斯特编码。
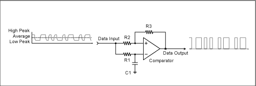
曼彻斯特编码的一个主要优点是,平均而言,编码数据流的DC分量电平为零。无论编码数据流的峰对峰幅度如何,转换总是可以被识别为编码数据流跨越中位数水平(在本例中为零)的点。低成本的数据解码器在称为数据切片器的简单过渡检测器电路中使用这一特性。数据切片器的一个简单实现见图4,使用简单的比较器对编码的数据流进行解码或切片。由R1和C1组成的低通滤波器跟踪输入串行数据流的直流平均值,其时间常数选为比串行数据芯片速率长得多。C1上的平均电压为比较器建立负输入参考值。串行数据流也呈现给比较器的正输入,使得高于和低于平均值的转换导致比较器输出在上电压和下电压之间摆动。
图5给出了一个曼彻斯特编码的串行输入数据流和由此产生的输出数据流的示例。请注意,在本例中,编码的数据流与零电平有直流偏移,这在射频接收器中是典型的。数据切片器有效地将传入的数据流转换为在电源轨之间摆动的二进制串行流,这在数字系统中是典型的。这种二进制级的恢复使得编码后的串行数据流适合于用标准数字电路进一步解码和处理。

图4。用于恢复二进制逻辑电平的简单数据切片器电路。
图5所示的示例电路还包括电阻R2和R3,它们对比较器电路中增加的迟滞形成正反馈。迟滞减少了在缓慢变化或有噪声的输入信号下出现的多个边缘。

图5。低级曼彻斯特数据流输入是数据切片到逻辑级输出。
一旦曼彻斯特编码的数据被数据切片成具有恢复的逻辑电平电压的串行数据流,就使用数据解码器提取已编码的原始串行数据信息。通常,数据解码器是一个简单的微控制器,运行一个软件算法,识别逻辑级别之间的二进制转换,为数据分配二进制“1”或“0”值。在给定的系统中,微控制器软件可以预测逻辑级转换的时间,知道编码数据的近似波特率。这利用了曼彻斯特编码数据的第二个好处——嵌入式波特率时钟。在接收到的数据流接近本底噪声(例如,来自远距离发射机的低射频信号电平)的情况下,过渡边可能在数据切片器输出上具有多个过渡。可以编写微控制器软件算法,不仅可以预测有效边的时间,而且可以拒绝下一个有效边过渡时间之前发生的进一步边。虽然可以实现数据解码器的硬件实现,但电路的复杂性通常与简单的微控制器相比没有成本竞争力。此外,微控制器可以执行其他功能,例如,当接收到某些数据时激活数字输出,例如,当正确的识别密钥和控制功能被解码时解锁车门。

图6。典型射频曼彻斯特数据接收机系统的基本组成部分。
曼彻斯特数据编码通常被描述为要编码的串行数据和用于建立比特率的时钟的逻辑组合过程。这种电路的一个例子显示在图7. 这种电路的一个用途是对来自微控制器UART输出的串行数据进行编码。所示的电路省略了在时钟和数据输入通过中间逻辑级状态转换期间防止多边缘生成所需的功能。

图7。曼彻斯特编码,结合数据速率时钟和串行数据通过异或。
然而,编码数据的异或定义并不能立即传达使用微控制器作为发送编码器所示的创建曼彻斯特编码数据流的简单性图8,并使用软件进行编码和串行数据速率定时。这样,就不需要使用带有硬件UART和外部电路的微控制器来传输曼彻斯特编码数据。微控制器上的内部计时器触发子程序根据正在传输的数据更新输出引脚,从而建立数据速率时间。微控制器的时基不必是精确的,因为编码的数据包含了所有关于数据和时钟的信息,这些信息嵌入到解码接收器中。

图8。微控制器可以使用软件创建曼彻斯特编码。
社群二维码
关注“华强商城“微信公众号
Copyright 2010-2023 hqbuy.com,Inc.All right reserved. 服务热线:400-830-6691 粤ICP备05106676号 经营许可证:粤B2-20210308