摘要: 介绍了热电冷却器(TEC)的设计和功能。本文介绍了热交换器的温度控制和补偿。
热电冷却器(TEC)在许多需要精确温度控制的应用中被发现。温度关键组件与TEC和温度监视器集成到单个热工程模块中。tec也可以通过反转电流来加热。TEC的小尺寸允许对单个组件进行精确的热控制,例如光纤激光驱动器,精密电压参考或任何温度关键设备。
本应用说明简要讨论了TEC设计的起源和历史,然后概述了TEC的基本操作。随之而来的是TEC控制和补偿问题。文章最后给出了详细的分析和优化TEC的公式。
1821年,托马斯·塞贝克发现,当两个不同材料的导体连接在一个环路中,两个接点之间存在温差时,电流就会流过环路。12年后,j.c. Peltier证明了相反的效果:通过切断环路中的一个导体并迫使电流通过环路,可以观察到两个连接点之间的温差。由于当时可用的材料,所涉及的大电流产生的电阻热主导了珀尔帖效应。随着最近材料的进步,这些结已经变得更加实用,用作热电热泵,执行与氟碳基蒸汽压缩制冷相同的功能。虽然效率仍然不如蒸汽循环装置,但这些连接点没有活动部件或工作流体,而且尺寸很小。
由于珀尔帖效应可以用电线性控制,热电冷却器(TEC)已经在许多涉及精密温度控制的应用中被发现。温度关键组件,TEC和温度监视器集成到单个热工程模块中。TEC控制需要一个能够提供正、负电压的可逆电源。为了实现单电源供电,可以使用h桥电路。虽然线性电源提供低噪音,但其低效率需要大型组件和额外的隔热层,以防止调节器从冷却器中浪费热量。另外,两个具有互补驱动器的同步降压电路提供更高效率的电源,可以从单个正电源提供双极电源。两个输出电压的强制脉宽调制(PWM)控制允许电流源和吸收。在电流下沉过程中,电力被回收并送回供电线路。
TEC的小尺寸允许对单个组件进行精确的热控制,例如光纤激光驱动器,精密电压参考或任何其他温度关键设备。tec也可以通过反转电流来加热。
MAX1968和MAX1978是为Peltier TEC模块设计的高度集成的h桥PWM开关模式驱动器。
MAX1968是一种具有成本效益的tec控制解决方案,因为它将四个电源开关和PWM控制集成在28引脚热增强型TSSOP-EP封装上。MAX1978封装在48引脚TQFN-EP中,包括MAX1968的所有电路以及构建热反馈回路所需的放大器。MAX8520和MAX8521通过使用20引脚TQFN (MAX8520)或36凸点WLP (MAX8521)封装提供最小的PCB占用空间。MAX1978底部的外露桨片允许其封装耗散高达3.2W,并在3A时从单个5V电源提供双极±3V。开关在500kHz或1MHz可选。独立的正、负输出电流限制和电压限制集成在芯片上,可以使用外部电阻设置。控制信号精确地设置TEC电流,而不管TEC电压。高度集成的MAX1978为驱动和控制TEC提供了成本和尺寸有效的解决方案,并且控制回路只需要无源外部组件。
为了精确控制温度,TEC模块内部或附近的本地监视器发送温度信息,与参考值进行比较,产生错误信号。这个错误信号被放大并送到TEC。然后,TEC改变本地监视器的温度,从而完成循环。与任何控制回路一样,稳态精度与直流回路增益有关。考虑到较大的热质量,温度监控器可能需要数十秒才能响应TEC变化。因此,TEC和监控回路的补偿可能需要一个慢积分器来避免振荡和超调。最后,由于积分器需要较大的时间常数,因此很难找到具有足够低漏损以实现高直流增益的高值电容器。因此,为了达到稳定性,必须选择最小尺寸的积分器电容器。
要开始补偿热回路,必须了解TEC模块的热响应。TEC模块的低频响应可以通过使用MAX1968或MAX1978作为TEC的驱动器、模块中的内部热敏电阻和具有亚赫兹容量的网络分析仪(如Agilent HP3562A动态信号分析仪)来测量。大多数激光二极管TEC模块的行为近似于两极系统。第一个极以20mHz开始,第二个极以1Hz开始。如果没有可用的网络分析仪,测量直流增益并假设20mHz和1Hz极点来近似TEC响应。虽然这个模型很粗糙,但它帮助我们理解了闭环的局限性。由于模块具有缓慢的20mHz极点,因此TEC模块预计将产生高达1Hz的90度相移。此后,第二极产生了一个潜在的振荡条件。
图1用实线表示冷却模式下的TEC响应。因为对于相同的输入电流,tec的加热能力比冷却能力强四倍,所以这种响应可以变化6dB。散热、环境温度和模块内部产生的热量等其他因素也会改变响应。来自不同制造商的模块也可能有不同的响应。如果使用没有内部热敏电阻的TEC模块,则分别表征所选TEC和热敏电阻的频率响应。

图1所示。TEC频率响应。
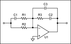
如图2所示的比例积分导数(PID)控制器是一个很好的起点。从这里开始,可以进行调整以优化TEC响应。为了获得最高的直流增益,需要一个积分器。图2中的积分器由C2组成,并添加了第三极,如果没有R3(图2),则不可能实现稳定性。R3在单位增益交叉之前在积分器中插入一个零;理想情况下,这应该发生在第一个极,20mHz。它可以被推到70mHz而没有任何稳定性问题。虽然这个过程产生了从20mHz到70mHz的二阶响应,但相位从未达到振荡条件(180度)。这在图1中用红色虚线表示。

图2。PID控制器电路。
图2中由C1、R1和R2组成的差动网络增加了另一个零,以抵消TEC模块中的第二个1Hz极。这个零提供了额外的相位裕度,以便在更高的频率下闭合环路。图1中的蓝色虚线说明了这一点。虽然不需要与高环路带宽相关的快速响应,但需要高直流增益和小电容。补偿器使用C3在30Hz下滚降增益,从而减少注入环路的噪声。在TEC应用中,该电路允许环路以2Hz交叉,并在宽范围内提供良好的相位裕度。
图3中的TEC热环路是2Hz交叉的补偿示例。选择尽可能高的R3允许最小的积分器电容器C2。然而,这种方法是以PID阶段的更高增益为代价的。因为我们必须在70mHz处插入一个零,我们使用这个关系:
f(Z)1 = 1/(2π× c2 × r3)
f(Z)1 = 70mHz,选择R3 = 243k欧姆,则C2 = 9.36µf。我们选择10µF进行设计。现在我们选择R1 = 10k欧姆。这允许在前端放大器(U2)中获得足够的增益,以减少反射积分器(U1)误差,同时保持合理的电容器尺寸。

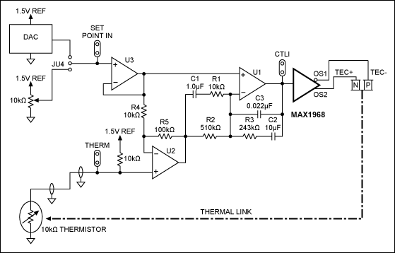
图3。热回路框图。
现在我们必须插入一个零来抵消TEC在1Hz的第二极。因为我们希望有良好的相位裕度,所以我们在期望的交叉频率除以至少5或0.4Hz处插入零。这在交叉频率处提供了更好的相位裕度。然后,我们通过放置R1产生的极至少比交叉频率高5倍或10Hz来终止零。这限制了积分器部分的增益后的循环已经越过。
因此,因为:
f(Z)2 = 1/(2π× c1 × r2)
当f(Z)2 = 0.4Hz, R2 = 510k欧姆时,C1 = 0.78µf。我们选择1µF进行设计。为了求出R1,我们使用这个关系:
F3 = 1/(2π× c1 × r1)
当f3 = 10Hz, C1 = 1µF时,我们发现R1 = 15.9k欧姆。我们使用10k欧姆来提供更好的相位裕度。然后,我们必须将滚转频率设置为30Hz。令R3 = 243k欧姆, f(C) = 30Hz,且:
f(C) = 1/(2π× c3 × r3)
我们发现C3 = 0.022µF。
现在,TEC响应已经优化,系统增益必须调整为交叉在2Hz。从图1中我们可以看到,在2Hz时,未补偿的传递函数(图1中的实线)具有-30dB增益。如果我们想要2Hz单位增益交叉,我们必须在2Hz时提供+30dB增益。因为U1和它的分量有2Hz的增益,我们必须从所需的总系统增益中减去这个增益来找到前端增益。R3和C1定义了U1的增益。在2Hz时,R1、R2、C2和C3可以忽略。C1在2Hz时的无功阻抗可以用:
X(C) = -j/(2πx f(C) x C1
当C1 = 1µF, F (C) = 2Hz时,可得:
X(C) = -j79.6k欧姆
U1的增益G的大小为:
G = | r3 / x (c)|
R3 = 243k欧姆, X(C) = -j79.6k欧姆, G = 3.05或9.7dB。不忽略R1、R2、C2和C3的增益的全面分析产生G = 3.11或9.8dB,从而验证了我们的假设。我们现在必须在前端提供20.3dB以实现2Hz的单位增益交叉。
前端增益部分有两个功能:减少U1中积分器的误差,并对热敏电阻的温度信息进行采样。由R4、R5和U2(图3)设置的直流增益需要足够高,以确保错误信号不会被PID补偿部分覆盖。当R4 = 10k欧姆和R5 = 100k欧姆时,前端增益为11或20.8dB,足以压倒PID补偿部分的9.7dB。热敏电阻的温度值作为误差信号传递给PID控制部分。误差信号表示实际温度(THERM)和期望温度(设定点IN)之间的差异。U2输出端的误差信号可计算为:

其中1.5V为通过10k欧姆电阻连接到THERM的基准值;RT为热敏电阻的电阻;V(SET)为设定点IN处的电压。
图3显示了整个循环和补偿值的示例。通过知道R(T)在给定温度下的电阻值,可以选择V(SET)来自动将热敏电阻的温度调节到该值。本例使用跳线可选数字转换器(DAC)或电位器来控制V(SET)。温度通过发送错误信号到PID补偿部分来调节,PID补偿部分控制TEC驱动器的输入,直到错误信号接近0。由于PID补偿器提供了良好的相位裕度,该电路在加热或冷却模式下对TEC增益变化的容忍度很高。
为该电路选择元件将取决于应用程序所需的具体要求。MAX1978提供的片上放大器足以满足这种设计拓扑。如果使用MAX1968, MAX8520或MAX8521,那么像MAX4477ASA这样具有低偏置电压漂移的运放是U2和U3的不错选择。由于热敏电阻处信号电平低,应使用屏蔽线。U1应具有超低漏电流,以避免高电路阻抗产生直流偏置。漏电流最大150pA的MAX4475ASA运放是个不错的选择。U1周围的元器件,特别是C2、C3应选用漏阻最高的;C2需要尽可能低的热漂移。聚苯乙烯薄膜电容器是最好的选择,但它们非常大且昂贵。陶瓷电容器是一个不错的选择,但较大的值可能会泄漏,足以导致增益误差。不要使用电解电容器或钽电容器。在U1及其组件的反相引脚周围和下方放置pc板走线构成的保护环应连接到U1的非反相引脚上。保护环拦截任何杂散电流,这些杂散电流可能在求和结中引起错误。焊锡助焊剂、湿气和玻璃纤维PC板会导致泄漏电流,保护环可以改善这些影响。对电路板及其组件进行保形涂层可以防止污染物干扰电路性能。
测试循环可以用一个单位步长函数来完成。温度设定值的简单变化应引起热敏电阻的响应,该响应收敛于新的温度设定值,并且几乎没有超调。在阶跃响应中观察到的振铃表明在交叉频率处相位裕度很差。通过记录振铃频率和环数,可以对直流增益(交叉频率)或补偿电路(相位裕度)进行调整,直到满足可接受的响应。
通过使用这种方法和对TEC行为的一些了解,可以在没有网络分析仪的情况下补偿TEC环路。即使在网络分析仪的帮助下,系统也应该在单位阶跃响应的加热和冷却模式下进行检查。在冷却模式下加热TEC和在加热模式下冷却是最坏的情况。环路中的直流误差可以用带有1G欧姆输入阻抗的6位数仪表测量,例如设置为测量set POINT in和THERM之间的差值的安捷伦34401A(图3)。该误差应在100 μ V范围内。使用差分放大器(如Tektronix ADA400A)和示波器可以在同一点测量噪声。在100Hz带宽下,该误差应低于20µV(P-P)。
精密热控制应用将继续使用tec作为解决方案。TEC性能有望继续提高,使其成为越来越多的温度控制应用中更具吸引力的解决方案。tec甚至可以取代用于加热和冷却家庭的蒸汽循环制冷设备。TEC驱动器和热控制回路才刚刚开始找到实际应用。
社群二维码
关注“华强商城“微信公众号
Copyright 2010-2023 hqbuy.com,Inc.All right reserved. 服务热线:400-830-6691 粤ICP备05106676号 经营许可证:粤B2-20210308