摘要: 利用远程温度传感器监测高性能微处理器和图象处理器的管芯温度现已成为一种很普通的技术,被用于系统的功率和热量等工况的管理。
利用远程温度传感器监测高性能微处理器和图象处理器的管芯温度现已成为一种很普通的技术,被用于系统的功率和热量等工况的管理。随着时钟速度、电路密度和功率水平的提升,管芯工作温度可能会超出常规温度传感器的量程极限。Maxim的新型温度传感器能够测量已超出老器件量程的温度。本文主要讨论这种宽量程的温度传感器以及其理论和应用。
在高速、高性能集成电路如微处理器、图象处理器和FPGA的管芯温度监测中,利用外部双极型晶体管作为敏感元件的数字式远程温度传感器已得到广泛的采用。在这些系统中,要获取最佳性能,同时又避免系统发生灾难性故障,精确的温度监测是关键。系统根据温度监视器的测量结果执行风扇控制和时钟扼制等功能,保持高性能IC工作在安全温度范围以内。在更高温度时,还可用它来关断系统以免发生故障。随着性能和功率水平的提升,远程温度监视功能变得更加重要,也更难实现。
实际上,所有的常规数字温度传感器IC的测温上限均小于128°C,很多被限制在100°C以内。很多情况下,这个常规测温范围是足够的。然而,有些时候测量高达150°C的温度非常重要。在此情况下,就需要宽量程的温度传感器了。
典型数字温度传感器IC用一个符号位和七个数值位表示温度,一个LSB对应于1°C,一个MSB对应于64°C。尽管有些数字传感器有更多位来表示更高分辨率的温度,但64°C的MSB将最高测量温度限制在128°C以内。宽量程的温度传感器能够测量的温度远高于这个128°C—通常可达150°C。实现这一任务最方便的方法就是将MSB的权重设置为128°C。这种情况下,温度数据的范围将扩展至255°C,远远超过了可用范围,因为不大可能遭遇127°C以上的温度。由于用来测温的半导体结的局限性,在所测温度超过约150°C时精度下降很快。
一些大功率芯片的最高工作温度依赖于时钟速度、工艺、器件封装和其它各种设计因素。通常,信号的完整性随着温度的升高而变差,直至电路不再满足规范要求。在许多CPU和图象处理器中,这种情况发生在100°C左右,但在一些高性能电路中,正常工作条件可延伸至145°C。如果器件在更宽的温度范围内仍能正常工作,为保证其工作在安全范围内,精确的温度测量非常重要。由于此温度范围的上限已接近晶片的极限温度条件,为避免器件失效和由此而导致的系统关断,温度监视就更加关系重大(图1)。

图1. 宽量程远程温度传感器能够监视高性能器件的整个工作范围。
在一些高性能处理器中,由于热敏二极管的物理机制,所测温度中有一个“偏移”。也就是说,所测得的温度将比实际温度高出许多。在这种情况下,温度传感器需要测量比正常工作范围高得多的“视在”温度。尽管所测得的温度为150°C或更高,二极管的真实温度可能仍然在处理器的正常工作温度范围内。
利用远程感温二极管测量温度的最普通的办法,是以两种不同的电流驱动二极管,一般电流比为10:1 (这个二极管并不是象1N4001那样的两引线器件,而是一个连接为二极管方式的双极型晶体管。两引线二极管的理想因子与远程二极管温度传感器不兼容)。测出二极管在两种不同电流水平下的电压,然后由下式可计算出温度:

其中:
I(H)是较高的二极管偏置电流
I(L)是较低的二极管偏置电流
V(H)是I(H)产生的二极管电压
V(L)是I(L)产生的二极管电压
n是二极管的理想因子
k是玻耳兹曼常数(1.38 x 10(-23)joules/°K)
T是绝对温度,单位为°K
q 是一个电子的电量(1.60 x 10-19°C)
若
= 10,则上式可简化为:

其中“n”称为理想因子,与工艺有关。对绝大多数晶体管,其值十分接近1.0。例如,Pentium III微处理器的理想因子约为1.008,而Pentium IV微处理器约为1.002。远程二极管温度传感器产生有精确比率关系的两种电流,测量所产生的电压,然后对所测电压通过比例调整和电平转移得到温度数据。内部模数转换器(ADC)必须在存有相当高共模的条件下精确测量小电压;1°C的温度变化量对应于大约200µV。
宽量程的温度传感器与常规传感器类似,但内置ADC的输入电压范围稍大一些,以适应高、低两种电流所产生的更大的电压差。另外,温度数据的组织方式也不同。Maxim公司的宽量程温度传感器增加了一个更高权重的最高有效位(MSB),以便测量128°C以上的温度。通常是将符号位替换为更高的MSB。
要生产可靠、精确、宽量程的远程二极管温度传感器,还需要具备精密的生产测试技术,以对传感器进行精细调整和验证其精度。Maxim专有的热管理测试系统能测量传感器与热二极管的温度,并对传感器的内部电路进行微调,实现业界无可比拟的精度。
Maxim公司的第一个宽量程远程温度传感器是MAX6627,于2001年推出。MAX6627不同于其它远程温度传感器的独特之处是它采用三线(时钟、串行数据输出和片选)数字接口。它采用小巧的8引脚SOT-23封装,使其可以紧靠关键元件放置。
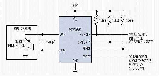
2003年,Maxim又推出了MAX6646/MAX6647/MAX6649,这三款宽量程远程温度传感器具有两线I²C/SMBus 兼容接口,特别适合于台式机、笔记本和服务器等应用。这些传感器在上至145°C的测量范围内具备1°C的精度(图2),是目前最精确的远程温度传感器。它们与工业标准器件MAX6692引脚兼容,并且寄存器也是兼容的。而在128°C以上,温度数据寄存器有一个附加的数据位可用于更高温度的测量。这些传感器还具有一些其他功能,例如指示过热和低温状态的热比较器输出,这些功能在高性能IC的监视与保护方面非常有用。

图2. MAX6649测量CPU或图形处理器上热二极管的温度,60°C至145°C范围内精度达1°C。精度要求稍微降低一些,还可测量高达150°C的温度。
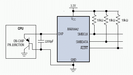
另外一个2003年推出的新型宽量程温度传感器是MAX6642 (图3),它是当前最小的、具有SMBus接口的宽量程温度传感器。它被封装于6引脚TDFN,占位面积3mm x 3mm,厚度仅0.8mm。精度在60°C至100°C范围内保证优于±1°C,100°C至150°C范围内保证优于±3.5°C。

图3. MAX6642是目前业界最小的远程温度传感器,测量温度可高达150°C。
宽量程远程温度传感器是市场上的新面孔,目前及未来的多种系统对于它们的需求是清晰可见的。Maxim正致力于提供业界最精确的宽量程传感器,并将继续推出创新性的、与最新系统需求保持同步的宽量程产品。
相似文章出现在2004年1月号的ECN上。
社群二维码
关注“华强商城“微信公众号
Copyright 2010-2023 hqbuy.com,Inc.All right reserved. 服务热线:400-830-6691 粤ICP备05106676号 经营许可证:粤B2-20210308