摘要: 本篇应用笔记描述了在一个三频无线电话系统中如何给MAX2308使用三个IF滤波器。
本篇应用笔记描述了在一个三频无线电话系统中如何给 MAX2308 使用三个IF滤波器。比较了使用183.6MHz RF开关的方法。差分输入和RF开关一起改善了插入损耗并减少了元件数量。文中给出了实例电路的原理图。
现代CDMA (码分多址) 3GPP蜂窝移动无线标准要求接收机具有GPS (全球定位系统)功能并且必须支持遗留下来的AMPS模式。设计者们通过在接收机中使用三个不同的IF (中频)滤波器满足这一要求。一个IF滤波器用于CDMA通道,一个用于AMPS通道,还有一个用于GPS。虽然CDMA通道的带宽相对较宽,但不幸的是它并不够满足GPS的要求。这就是当AMPS、GPS与CDMA同时实现时需要三个IF滤波器的原因。
Maxim的MAX2308 IC是低成本超外差移动电话接收机的高集成度组成模块。这款IC具有动态范围宽的双输入IF可变增益放大器(VGA)、带有PLL (锁相环)的低相位噪声IF VCO (压控振荡器)和一个IQ解调器。将MAX2308与三个IF滤波器有效地结合在一起使用对手机设计工程师来说看起来有些困难,因为MAX2308本身仅支持两个IF滤波器通道。设计MAX2308的时候人们普遍认为两IF通道对于绝大多数无线手机系统标准来说都是足够的。
给MAX2308使用三个IF滤波器的常见解决方案是用一个RF SPDT (单刀双掷)开关让两个IF滤波器复用一个MAX2308 IF输入。这一技术通常实现的是AMPS和GPS IF滤波器之间的切换。
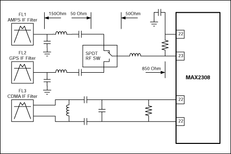
三个滤波器现在最普遍使用的IF频率是183.6MHz。这一频率对于任何通用的模拟、低频开关来说都太高了。高频开关在这个频率工作是没有问题的,但是会使插入损耗(IL)升高。另一个与IL有关的问题是RF开关的设计和规范都是用于50欧姆系统的。而大多数IF SAW滤波器的输出阻抗约为150欧姆,IF VGA的输入阻抗是在1k欧姆数量级的。在这些条件下,典型的RF开关的插入损耗约为5dB。使用如图1所示的原理图对任意具有高阻抗输入和输出负载的RF开关的插入损耗进行测量。典型的IF SAW滤波器的插入损耗为5dB,再加上RF切换器的5dB损耗,接收机就必须提供10dB的增益。如果VGA超出了动态范围就不可能实现这一增益。

图1.
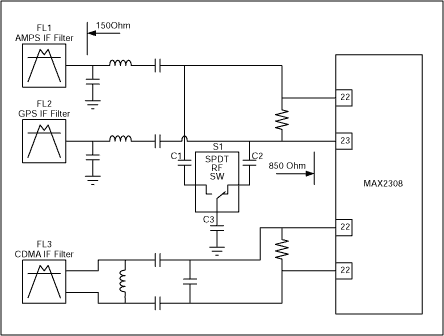
如果将IF SAW滤波器匹配到50欧姆的开关并且将50欧姆的开关匹配到高阻抗IF VGA (见图2),情况会有所改善。

图2.
这种解决方案是优点和缺点并存的。
其优点包括:
RF开关插入损耗降低至3dB或更低。{大多数砷化镓FET RF开关不是为低于500MHz的频率设计的。大于500MHz时这种类型的开关可以实现小于1dB的插入损耗。}
为调谐IF SAW匹配网络提供了方便的50欧姆参考点。尽管这一好处并不是有意实现的,但是在对系统进行最初的调试和优化时有了这个优点可以提供很多方便。
缺点有:
必须设计并且在PCB上增加一个额外的匹配网络。
所需的高阻抗转换比为元件的选择设置了更多的限制。必须使用高Q值和精确的元件。
取值高、高Q值、公差容限小的电感体积较大而且通常需要特殊的屏蔽。
额外使用的元件其取值和公差容限一般是非标准的,这让满足BOM的要求变得更困难
MAX2308有两个差分输入:一个用于CDMA IF输入,另一个输入配置为单端结构。由于被旁路到AC地,单端模式浪费差分输入信号的(1/2)。使用单端配置是因为对差分匹配网络进行整流将极大地使系统原理复杂化,这个缺点超过了差分模式的优点。
另一种解决方案是通过一个适当的匹配网络将每一个IF滤波器分别连接到差分IF VGA的一端。同时,IF VGA的每一个输入端通过一个“大”电容连接到SPDTRF开关的输入。开关的输出接AC地。工作时,利用RF开关把不使用的通道切换到AC地就可以选择所需的IF通道。因为VGA输入和IF SAW输出匹配网络是高阻抗电路,切换器阻抗在IF频率下可以实现近乎完美的短路。这种方法的另一个优点是开关给有源IF滤波器通道引入的损耗很小或者几乎没有。这种方法的一个实例如图3所示。

图3.
社群二维码
关注“华强商城“微信公众号
Copyright 2010-2023 hqbuy.com,Inc.All right reserved. 服务热线:400-830-6691 粤ICP备05106676号 经营许可证:粤B2-20210308