摘要: 有些RF系统需要在基带输出DAC和I/Q调制器输入之间采用直接耦合。本文通过对MAX2510的测试,说明了直流失调对I/Q输入的影响。
设计需要在基带输出DAC和I/Q调制器输入之间直接耦合的RF系统是具有挑战性的工作。许多RF系统并不要求直接耦合,因为人们使用了调制和编码技术,不需要在系统的这一点得到DC响应。当需要超低频响应时,必须找出一种方法将DAC的输出信号送到I/Q调制器的输入,同时提供可接受的RF性能。本文描述了为得到DC耦合到调制器后造成的影响而在MAX2510 IF收发机上所作的测试,给出了测试结果并推荐了为MAX5183 DAC提供DC接口的简单电路。
设计需要在基带输出DAC (数模转换器)和I/Q (同相/正交相位)调制器输入之间直接耦合的RF系统是具有挑战性的工作。许多RF系统并不要求直接耦合,因为人们使用了调制和编码技术,不需要在系统的这一点得到DC响应。当需要超低频响应时,必须找出一种方法将DAC的输出信号送到I/Q调制器的输入,同时提供可接受的RF性能。本文描述了为得到DC耦合到调制器后造成的影响而在MAX2510 IF收发机上所作的测试,给出了测试结果并推荐了为MAX5183 DAC提供DC接口的简单电路。
结果表明,当调制器的一个输入存在10mV的偏置电压时,LO (本振)抑制从-43dBc降至-20dBc。I和Q的输入都存在±20mV的偏置电压时,LO抑制降至-15dBc。测试时LO频率为200MHz。
在设计接口之前,需要理解偏置电压对MAX2510 I/Q调制器RF性能的影响。为了评估这一影响,修改MAX2510评估板以允许改变偏置电压(见图1),同时用频谱分析仪观察I/Q调制器的输出。

图1. MAX2510调制器偏置电压测试装置
在标准的MAX2510评估板上增加三个10圈的电位器。一个设置输出放大器的增益控制电压,另外两个10圈的电位器为调制器的I、Q输入提供偏置电压。使用信号发生器提供200MHz、-13dBm的本地振荡,用输出基带正交信号的信号发生器驱动调制器的I、Q输入,送入MAX2510的I、Q信号还要经过10dB的衰减器以避免失真。最后用频谱分析仪观察输出频谱。
预计偏置电压主要是对调制器的LO抑制造成影响。在试验中,改变偏置电压并观察输出频谱,很快就能证明刚才的推测是正确。而边带抑制、增益和二次谐波的变化都很小。
表1给出了试验的真实数据,结果表明LO信号的大小依赖于偏置电压。
所有数据的测试条件为:
所有测试在室温下进行
调制类型:CW
V(CC) = 3.3V
V(BIAS) = 1.809V
VGC = 2.003V
LO = 200MHz, -13dBm
| Vary just the Q(OFFSET) | Q(OFFSET) voltage (mV) | LO level (dBc) | I(OFFSET) set for minimum (mV) | SA Ref. level | LO | V(BIAS) | VGC | |
| 0 | -43 | 2 | -13dBm | 200MHz, -13dBm | 0.4V | 1.809V | 2.003V | |
| -4 | -28 | 2 | ||||||
| -9 | -22 | 2 | ||||||
| -19 | -15 | 2 | ||||||
| 6 | -22 | 2 | ||||||
| 11 | -18 | 2 | ||||||
| 21 | -13 | 2 | ||||||
| Vary the I(OFFSET) | I(OFFSET) voltage (mV) | LO level (dBc) | Q(OFFSET) set for minimum (mV) | |||||
| 0 | -44 | -1 | ||||||
| 3 | -33 | -1 | ||||||
| 8 | -23 | -1 | ||||||
| 13 | -18 | -1 | ||||||
| 18 | -15 | -1 | ||||||
| -7 | -21 | -1 | ||||||
| -12 | -18 | -1 | ||||||
| -22 | -13 | -1 | ||||||
| Vary both the I(OFFSET) and Q(OFFSET) | Q(OFFSET) voltage (mV) | I(OFFSET) voltage (mV) | LO level (dBc) | Lower sideband (dBc) | 2nd harmonic | |||
| -3 | 2 | -44 | -40 | -34dBc | ||||
| -20 | 2 | -20 | -40 | |||||
| -20 | 20 | -17 | -40 | |||||
| 20 | 20 | -16 | -40 | |||||
| 20 | -20 | -15 | -40 | -32dBc | ||||
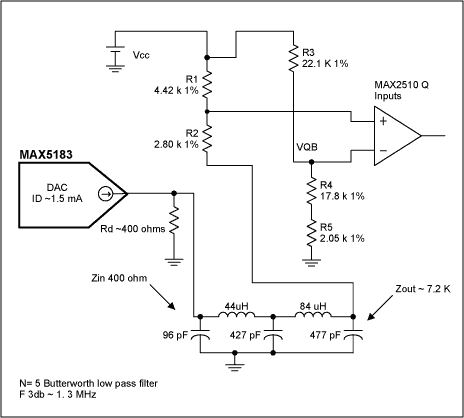
根据试验结果,推荐一个连接MAX5183 DAC和MAX2510调制器的接口。图2所示为带有一个必须的低通滤波器的完整接口设计。

图2. 带有巴特沃思(Butterworth)低通滤波器的接口设计
接口电路使用电阻实现所需的电平偏移。有些读者可能对接口造成的损耗持反对态度,这一损耗是可以接受的,因为从MAX5183 DAC得到的信号幅度大于驱动MAX2510 I/Q输入的需要。此推荐接口中另一个需要考虑的问题是由电源引入到I、Q输入的噪声。使用差分网络将导致任何电源噪声都以普通模式进入输入端,调制器对普通模式噪声的抑制将有助于消除这些噪声并保持干净的输出频谱。
社群二维码
关注“华强商城“微信公众号
Copyright 2010-2023 hqbuy.com,Inc.All right reserved. 服务热线:400-830-6691 粤ICP备05106676号 经营许可证:粤B2-20210308