摘要: 本文描述了电阻隔离收发器如何能够处理±50V的地偏置信号,并指出了偏置电压如何以及为什么受到设计的限制。介绍了跨隔离屏障传输功率的方法。
本文描述了电阻隔离收发器如何能够处理±50V的地偏置信号,并指出了偏置电压如何以及为什么受到设计的限制。介绍了跨隔离屏障传输功率的方法。
MAX3250高偏置电压(高v (OS))抑制RS-232收发器为线侧收发电路提供±50V隔离数据接口和电源。与光隔离或变压器隔离的RS-232收发器不同,其主要特点是成本低,在单个小型IC封装中允许±50V的电阻隔离特性,以及从非隔离侧电路到隔离侧电路的电容性功率传输。它从单个+3.3或+5V系统电源运行,只需要外部表面贴装电容器即可运行。与需要光耦合器和/或变压器的其他隔离技术相比,保持整体低姿态。
本文描述了电阻隔离收发器如何能够处理±50V的地偏置信号,并指出了偏置电压如何以及为什么受到设计的限制。介绍了跨隔离屏障传输功率的方法。
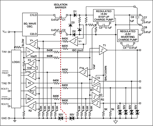
MAX3250提供±50V隔离数据接口,同时在相同的IC封装中,从单个+3到+5.5V系统电源为线侧收发电路提供隔离电源。详细的功能框图图1允许隔离,功率传输和保护电路的清晰可视化。利用外部滤波器、电荷泵和功率传输电容器。

图1所示。MAX3250功能框图。
当RS-232电缆在建筑物之间连接时,发出信号的共地或地可能与接收地的电势不同。通常,驱动电路通常直接或通过100欧姆电阻连接到机箱或机架接地。因此,这种情况在图2可能存在。

图2。双线数据传输系统中的偏置电压。
ISO COM和数据线将承担一个偏移电压,该电压等于地电位差和沿发射机和接收机之间的信号路径产生的任何纵向耦合噪声电压的矢量和。
接收位置的地电位可能与驱动位置的地电位有很大的不同,在考虑MAX3250的应用时,这两者之间的差异是值得关注的。这个偏置电压(V(OS))必须与MAX3250的逻辑侧隔离。
高电压(OS)数据收发器没有真正的隔离电路。相反,它们使用高值电阻衰减器将逻辑侧电路与线侧电路分开,详见图3. 这些衰减器的典型结构是使大约1%的输入信号到达衰减器输出。因此,只有1%的所施加的隔离电压到达电阻障壁。单独的驱动器发送数据在每个方向的屏障,信号衰减之前被检测到的比较器在屏障的每一边。MAX3250中的衰减器的比例为75:1。

图3。电阻隔离技术。
参考电压也在每一侧创建,并以相同的75:1衰减穿过屏障发送,以偏置接收比较器,然后在信号线和参考线上看到相同的共模偏置电压。当比较器同时读取衰减信号和衰减参考信号时,线路上出现的50V偏置电压只会转化为电阻性屏障输出端的2/3V共模电压。只要差分接收器能接受2/3V的CM电压,并且足够灵敏,能检测到输入到电阻衰减器的差分信号的1/75,系统就能正常工作。
因此,创建了一个完整的双向信号系统,所有信号的75:1屏障衰减,允许双向通信,并在电阻屏障上有50V的差。这是一种伪隔离电路,而不是传统的隔离电路,但它可能在大多数应用中实现了所需的隔离。
请注意,由于存在九组隔离电阻,在ISO COM和系统GND之间存在一个电阻(见图1)。这9个衰减器的近似并联电阻为72k欧姆。
除非有单独的隔离电源来运行隔离的RS-232收发器,否则电源必须从系统或非隔离侧传输到线路或隔离侧电路,而不破坏所需的隔离。当计划隔离不超过50-100V时,在隔离屏障上使用容性电压转移是一个实际问题。可以隔离更高的电压;但是所需的电容器会变大一些,比如说500V。电容功率传输可以通过从系统侧的方波振荡器差分驱动一对电容来完成,如图4. 外部电容器为隔离侧的三个二极管和一个滤波电容器供电,以产生隔离的直流输出。第三个二极管的存在是为了允许耦合电容器在振荡器信号的交替半周期上充电/放电。耦合电容器额定电压的选择要大于所需的线侧隔离电压或偏置电压。

图4。电容耦合隔离电源。
隔离供电电力传输系统的工作原理有点像众所周知的电荷泵。方波振荡器反转其输出极性(0或+5V)在交替半周期的操作。它的输出始终是方波(50%占空比),但是(在MAX3250中)当ISO V(CC)达到其设计电压时,它的输出电阻根据命令(通过图1中可见的返回反馈路径)增加。因此,它运行提供正常或减少功率传输到隔离电源。当线侧负载降低C6上的电压时,反馈信号将再次使振荡器更有效地补充C6上的电荷。因此,输出电压处于主动调节状态,根据实际负载的脉动频率在输出上产生一些纹波。输出端的齐纳二极管作为电压基准,与输出的一小部分进行比较,以驱动控制信号,该信号通过隔离屏障发送回振荡器。电荷泵注入噪声电流到ISO COM终端,在ISO COM上产生噪声电压,每当ISO COM不连接到系统GND。因此,ISO COM应该用10nF电容器(图4中的C9)旁路到系统GND。还有两个由ISO V(CC)驱动的额外调节电荷泵,为RS-232驱动器和接收器创建±5.5V稳压电源。
隔离是由已经描述过的电阻隔离技术提供的。注意,关断(SHDN)和发射(T(IN))信号作为参考逻辑侧参考电压的信号,从左到右或从逻辑侧到线路侧穿过隔离屏障。两个接收数据(R(IN))信号作为参考线侧参考电压的信号从右到左或从线侧到逻辑侧穿过隔离屏障。所有信号,包括参考信号,在穿过隔离屏障后都衰减,衰减量相同,为信号的1/75或1.33%。每个衰减的数据或控制信号被施加到一个比较器输入,并且相关的衰减参考电压被施加到另一个比较器输入。参考电压被设计在数据和控制信号的高电平和低电平之间,以便每个比较器在最大灵敏度下工作。
另外两个信号从右向左穿过隔离屏障。这些是前面讨论过的控制信号,用于通知逻辑侧电路隔离电源电压处于其设计水平,以及当超过±50V隔离电压限制时通知连接处理器的故障信号。
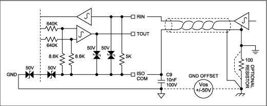
RS-232收发器和双线数据线之间的典型连接见图5(为清楚起见,省略了发送线和附加接收线)。除接收机的内阻(R(IN) = 5k欧姆)外,电缆不端接。电缆可以用如图所示连接到框架接地的屏蔽层进行屏蔽。屏蔽层两端不应接地,否则任何接地偏置电压都可能在屏蔽层内产生电流。当线路被屏蔽时,任何纵向耦合的噪声信号都可能是微不足道或不存在的。偏置电压V(OS)同样出现在数据和返回线上,在那里它被视为与GND相关的共模电压。V(OS)通过数据公共线路直接应用到ISO COM,通过接收数据线直接应用到R(IN)。

图5。MAX3250线接口电路带屏蔽线。
RS-232标准定义了最小±5V的发射信号电平,最大±3V的接收器检测电平,以及从接收器输入到信号公共(本例中为ISO COM)测量的3-7k欧姆接收器输入电阻。MAX3250的接收端输入门限最坏情况规格为V(IL)≥0.6V和V(IH)≤2.4V。在规定的电源电压和温度范围内,实际保护配电为V(IL)≥1.0V, V(IH)≤2.0V。接收机噪声裕度在低端为[V(IL) -(-5V)]≥6V,在高端为[5V - V(IH)]≥3V,很容易落在标准rs232兼容范围内,即使在rs232兼容系统中也是令人满意的。
交流失调电压是电力线频率加上主要的2次和3次谐波,尽管可能存在一些高阶谐波。隔离噪声信号不会出现在接收器输入电阻上,因为该噪声是一个共模信号,在接收器输入和公共线路上(相对于GND)均匀出现。唯一可能出现在接收器输入电阻上的噪声信号是在接收器输入和公共线路上不均匀上升的传导或纵向耦合噪声的不平衡部分。图6显示了一个由RS-232发射机信号产生的传导噪声的例子。在本例中,两个±6V的传输信号应用于远程接收器,具有RS-232规范允许的最小3k欧姆接收器输入电阻,在数据公共线路中产生±4mA的发送信号电流。考虑到RS-232规定的最大电缆电阻25欧姆(在公共线路的一半),±50mV (4mA × 12.5欧姆)的干扰信号与接收到的数据信号有效串联。即使使用这些最坏的电阻值,传导噪声也完全在接收器噪声范围内。不平衡的纵向耦合噪声不被考虑,因为当使用双绞线时,它们可能是微不足道的。

图6。传导噪声的例子。
MAX3250的隔离电压限值由两个特性决定。
1. 电荷泵隔离电压限值由电容器C1、C2和C9的击穿额定值设定(见图4)。
2. 数据传输电路隔离电压限制由电阻衰减比、驱动信号电平(与非隔离和隔离电源电压有关)、差分比较器共模范围和存在噪声的比较器信号识别特性的组合来设置。MAX3250的额定电压为±50V,绝对最大额定值为±80V。当超出限制时,逻辑和线路电路之间的内部背靠背可控硅将击穿。
施加的最大偏置电压取决于频率和功率耦合电容器的值(图1和图4中的C1和C2)。对C1和C2的依赖是由于高水平的接地偏置电压引起的反向泵送作用。这意味着当电路由3.3V或5V电源供电时,对V(OS)有不同的限制,因为C1和C2对于3.3V电源必须为470nF,而对于5V电源则允许为47nF。
重新绘制图4中的隔离电源图7以包括方脉冲振荡器的细节。反向充电路径显示为V(OS)产生的电流。当V(OS)极性如图所示时,实线表示的电流将流过Q2, C1和D1以对C6充电。当极性反转时,虚线表示的电流将流过D2、C2和Q3,为逻辑旁路电容器C5充电。

图7。显示Vos可能的反向泵送路径的等效电荷转移电路。
当C1和C2为47nF时,这些反向泵电流的结果对于5V逻辑操作是微不足道的。即使在600Hz下,V(OS) =±50V也没有实际效果。在较高频率下,可以在C6上观察到一个小的纹波电压。图8中5V工作时的平坦曲线表明了这一点。
然而,当C1和C2为470nF时,3.3V工作的结果并非微不足道。随着频率和电压的增加,纹波在C6上变得越来越明显。最终,ISO V+也会受到影响。在极端情况下,纹波可能开始显示在C5的逻辑电源上。3.3V操作时的曲线图8表示接收脉冲宽度中100ns抖动时施加的最大隔离电压与频率的关系。这发生在C6上的调制接近3Vpp时。在80Hz或低于80Hz时,最大施加V(OS)为±50V,随频率减小如图所示。随着C1、C2和C6值的公差和温度变化,曲线会略有变化,因此必须将其视为典型曲线。不过,相当高的电力线路谐波是可以容忍的。

图8。3.3V和5V工作时最大应用失调电压vs.频率。
C1、C2和C9选用的电容器应额定工作电压为100V。合适的表面贴装电容器有:MuRata
GRM40X7R103K100 (10nF, 0805)
GRM43X7R473K100 (47nF, 1808)
GRM44-1X7R474K100 (470nF, 2220)或同等产品。
合适的铝铅金属化薄膜电容器有:ITW Paktron
103K250RA2 (10nF, 250VDC)
473K100RA2 (47nF, 100VDC)
474K100RA2 (470nF, 100VDC)或同等产品。
RS-232规范将接收机差分阈值定义为+3V和-3V。然而,当两线制线路开路或线路驱动器未通电时,接收线路信号电压将为0V,落在指定的±3V接收器阈值范围内。当此条件存在时,为了确保定义的接收器状态,接收器输入电阻将接收器输入电压拉到ISO COM。由于接收器输入低阈值为V(IL)≥1V,因此根据RS-232规范,可以确保感知到零输入电平(OFF条件),从而确保连接的UART不将此视为启动条件。
MAX3250的一个特点是故障状态标志输出,指示何时超过设备的隔离限制。可以通过查看图1的块示意图来理解该操作。隔离屏障两侧的比较器F1a和F2分别将本地产生的参考电压与隔离屏障另一侧衰减的V(CC)/2参考电压进行比较。参考的选择是这样的衰减等效55V隔离电压被识别。一个比较器识别一个正偏移量,另一个识别一个负偏移量。两个比较器的输出逻辑或在一起产生故障信号,当逻辑公共(GND)和ISO COM端子之间的差超过±55V。
在IC内部有两个背对背的50v击穿可控硅器件串联,如果ISO COM和逻辑地之间的电压意外或由于ESD事件超过大约±100V,则可以保护电路。由于可控硅击穿电压的潜在不准确性,该电压差的规格限制为±80V。进入任何隔离侧引脚的连续电流必须限制在30mA以下,以防止在隔离屏障上施加过量电压或在存在高施加隔离电压时发生ESD事件后锁存。因此,在进行隔离电压测试时,建议将1k欧姆 1/4W保护电阻与测试电压源串联。但是,在不超过±50V(或图8所示的限制)的正常应用中,这是不必要的。
在隔离侧的每个接收端输入和发送端输出上都有内部可控硅保护装置。R(IN1)和R(IN2)上相对于ISO COM的连续电压必须限制在±25V。T(OUT1)和T(OUT2)相对于ISO COM的连续电压必须限制在±13.2V。这些是低电流保护装置,不能承受超过30mA的连续电流。
注意:在正常应用中,1k欧姆电阻器不需要与ISO COM线串联,如MAX3250数据表4/02版本0所示。事实上,1k欧姆电阻器的加入会导致接收到的数据出现错误。数据表的修订版1省略了这一建议。
通过利用电阻隔离技术和电容电压传输为隔离电路供电,MAX3250在大多数需要适度隔离电压能力的系统中作为电容、光或磁隔离收发器的低成本替代品。它的其他几个有用的特性在数据表中有充分的描述。
1TIA-EIA标准,采用串行二进制数据交换的数据终端设备和数据电路终端设备之间的接口,Rev. F, ANSI/TIA/ ei - 232f -1997, 1997年9月30日。
                        社群二维码
                        关注“华强商城“微信公众号
Copyright 2010-2023 hqbuy.com,Inc.All right reserved. 服务热线:400-830-6691 粤ICP备05106676号 经营许可证:粤B2-20210308