摘要: USB设备从USB端口获取电源。电压为4.5V至5.25V,电流最初限制为最大100mA。计数后,电流限制可以增加到最大500mA。
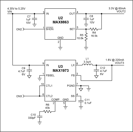
MAX1896, MAX1973和MAX8863组合在225mA时提供5V, 220mA时提供1.8V, 60mA时从USB端口提供3.3V。原理图、BOM和性能数据如下所示。
USB设备从USB端口获取电源。电压为4.5V至5.25V,电流最初限制为最大100mA。计数后,电流限制可以增加到最大500mA。因此,实际功耗限制在4.5V时约为2W。开关电源是首选,这样有限的功率可以充分利用。DSL频带扩展到约1.1MHz。为了在DSL调制解调器中保持最大的数据吞吐量,基本开关频率应该是1.2MHz或更高。
MAX1896, MAX1973和MAX8863组合在225mA时提供5V, 220mA时提供1.8V, 60mA时从USB端口提供3.3V。原理图、BOM和性能数据如下所示。MAX1896是一种升压调节器,配置为SEPIC,开关频率为1.4MHz。MAX1973是一种降压稳压器,开关频率为1.4MHz。MAX8863是一个100mA线性稳压器。每个都有一个关机控制,以方便USB端口枚举和待机模式。在4.5V输入时,提供最大输出功率所需的总输入电流小于491mA。总效率为79.8%,输出功率为1.76W,输入电压为4.5V。最高的组件是3.3µH Sumida电感器,最大1.8mm。

图1所示。MAX1896原理图。
表1。MAX1896性能数据
| V(中) | 我(在) | V(出) | 我 | 效率 |
| 5.0028 | 520µ | 5.0523 | 0 | |
| 4.3429 | 0.342 | 5.0511 | 0.2302 | 0.783 |
| 4.4928 | 0.328 | 5.0503 | 0.2302 | 0.789 |
| 5.0094 | 0.289 | 5.0468 | 0.2302 | 0.802 |
| 5.2508 | 0.275 | 5.0449 | 0.2302 | 0.804 |
| 25 mv (p p) |
MAX1896物料清单(4.35V至5.25V输入;5V (225mA输出)
| 指定 | 数量 | 描述 |
| C1 | 1 | 33nF陶瓷电容器(0603) |
| C2 | 1 | 0.1µF 16V X7R陶瓷电容器(0603) Taiyo Yuden EMK107BJ104KA |
| C3, C5 | 2 | 10µF 6V X5R陶瓷电容(1206) Taiyo Yuden JMK316BJ106ML |
| C4 | 1 | 4.7µF 16V X5R陶瓷电容(1206) Taiyo Yuden EMK316BJ475ML |
| C6 | 1 | 330pF陶瓷电容器(0603) |
| R1 | 1 | 10k欧姆 5%电阻器(0603) |
| R2 | 1 | 30.9k欧姆 1%电阻器(0603) |
| R3 | 1 | 10.0k欧姆 1%电阻器(0603) |
| T1 | 1 | 1:1电源变压器Lpri = 10µH 住田cmd5d13 - 92 y153 |
| U1 | 1 | MAX1896EUT (6-SOT23) |

图2。MAX1973和MAX8863原理图。
表2。MAX1973性能数据
| V(中) | 我(在) | V(出) | 我 | 效率 |
| 5.0085 | 0.009 | 1.7938 | 0 | |
| 4.3306 | 0.105 | 1.7945 | 0.2236 | 0.882 |
| 4.4972 | 0.102 | 1.7945 | 0.2235 | 0.874 |
| 5.0066 | 0.094 | 1.7941 | 0.2236 | 0.852 |
| 5.2636 | 0.090 | 1.7936 | 0.2236 | 0.846 |
| 30号(p p) |
MAX1973物料清单(4.35V至5.25V输入;1.8V (220mA输出)
| 指定 | 数量 | 描述 |
| C7、C8 | 2 | 1µF 10V X7R陶瓷电容器(0805) Taiyo Yuden LMK212BJ105MG |
| 制备过程,C12 | 2 | 4.7µF 6V X5R陶瓷电容(0805) Taiyo Yuden JMK212BJ475MG |
| 10大 | 1 | 330pF陶瓷电容器(0603) 日本村田公司GRM39C0G331J050AD |
| C11 | 1 | 0.1µF 16V X7R陶瓷电容器(0603) Taiyo Yuden EMK107BJ104KA |
| L1 | 1 | 3.3µH 1.1A功率电感 住田CDRH3D16-3R3 |
| R4 | 1 | 16.5k欧姆 1%电阻器(0603) |
| R5 | 1 | 10.0k欧姆 1%电阻器(0603) |
| R6 | 1 | 43k欧姆 5%电阻器(0603) |
| U2 | 1 | MAX8863TEUK (5-SOT23-5) |
| U3 | 1 | MAX1973EUB(10 -µMAX ) |
表3。MAX8863性能数据
| V(中) | 我(在) | V(出) | 我 | 效率 |
| 5.0100 | 232µ | 3.2947 | 0 | |
| 4.4919 | 0.061 | 3.2830 | 0.0604 | 0.724 |
| 5.0021 | 0.061 | 3.2821 | 0.0604 | 0.650 |
| 5.2558 | 0.061 | 3.2815 | 0.0604 | 0.618 |
| & lt;10 mv (p p) |
社群二维码
关注“华强商城“微信公众号
Copyright 2010-2023 hqbuy.com,Inc.All right reserved. 服务热线:400-830-6691 粤ICP备05106676号 经营许可证:粤B2-20210308