一站式电子元器件采购平台

华强商城公众号

一站式电子元器件采购平台

元器件移动商城,随时随地采购

华强商城M站

元器件移动商城,随时随地采购

半导体行业观察第一站!

芯八哥公众号

半导体行业观察第一站!

专注电子产业链,坚持深度原创

华强微电子公众号

专注电子产业链,
坚持深度原创

电子元器件原材料采购信息平台

华强电子网公众号

电子元器件原材料采购
信息平台

“Deboo”积分器通过对输入和输出进行接地参考

来源:analog 发布时间:2023-12-12

摘要: “Deboo”积分器通过对输入和输出进行接地参考,简化了单电源的使用。

“Deboo”积分器通过对输入和输出进行接地参考,简化了单电源的使用。

当双极电源可用时,标准逆变积分器的设计很简单,但单极电源的设计很麻烦。为了使输出有足够的净空空间,电路必须偏置远离地,通常在电源电压的一半。由于输入和输出都不参考地,所以这种设计很笨拙,而且常常不切实际。

一种解决方案是带有容性负载的Howland电流源,也称为Deboo积分器(图1)。这种非反相电路采用双极或单极电源供电,同时具有接地参考输入和输出。通过考虑电路的三个部分可以获得直观的理解:输入电阻R,积分电容C和电路的右侧-相当于连接到地的负电阻。


图1所示。“Deboo积分器”由一个Howland电流源和一个容性负载组成。

电路的右侧(图2a)很容易简化。它的定义方程是


注意,输入电流等于输入电压除以负电阻。负电阻只是改变输入电流的方向。通过检查推断出相应的等效电路(图2b)。


图2。在图1中,右侧(a)可以简化为等效电路(b)。

简化后,电路(图3)显示为“T”型配置,其中V(in)通过正电阻(R)驱动电容器,地通过负电阻(-R1 × R3/R2)驱动电容器。


图3。这个电路是图2b进一步简化后的结果。

进入电容器的总电流为


这个重要的结果表明,如果R = (R1 ×R3)/R2,则进入电容器的电流仅取决于输入电压V(IN)和R,而不取决于电容器电压。这是另一种说法,电容器由电流源驱动,其值为V(IN)/R。如果V(IN)是时间的函数,则电容器上的电压为


V(C)被(1 + R2/R1)放大,所以V(OUT)是


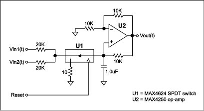
图4的电路是一个实用的Deboo积分器,具有两个输入和一个复位。输入R只是两个20k欧姆电阻的并联组合。只要输入电阻的并联组合等于所需的R,即等于R1 × R3/R2,该电路就可以对任意数量的输入求和。


图4。这个Deboo积分器的实际实现有两个输入和一个重置输入。

采用单刀/双掷开关实现复位功能。这种配置(相对于跨电容器的单个开关)消除了由于开关中输入R和导通电阻之间的电压划分而产生的任何复位偏移误差。为了防止开关在复位期间进入短路保护模式(这会延长复位时间),通过与MAX4624串联添加10欧姆,将MAX4624上的电压限制在0.6V以下。(对于0.1µF或更小的电容器,这个限压电阻是不必要的。)

在设计积分器时,需要考虑许多参数。快速积分器需要具有低偏置电流的宽带运放。非常慢的积分器需要紧密匹配的电阻,极低偏置电流的运算放大器,低漏电流的电容器,以及物理上干净的电路板布局。聚丙烯、聚苯乙烯或聚四氟乙烯是低泄漏和低介电吸收电容器的首选介电材料。

为了实现单输入积分器,四个电阻可以具有相同的值。卡多克电子公司提供的四等值电阻包,其比率公差低至±0.01%,但要求较低的要求可以允许使用四个分立的±1%电阻。选择复位开关时要小心,因为它的关漏是由电容集成的。开关导通电阻必须足够低,以允许电容器在必要时尽快复位。最后,开关在关断期间注入的电荷必须足够低,以避免在电容器上产生令人反感的大偏移。

Deboo积分器易于实现,非常有用,特别是对于单电源应用程序。



声明:本文观点仅代表作者本人,不代表华强商城的观点和立场。如有侵权或者其他问题,请联系本站修改或删除。

社群二维码

关注“华强商城“微信公众号

调查问卷

请问您是:

您希望看到什么内容: