摘要: 通过使用带窗口的看门狗定时器来提高系统可靠性。这些电路检测看门狗信号太快或太慢。引脚可选的看门狗也可用于调整看门狗定时。
看门狗定时器增加了基于微处理器的系统的可靠性。引脚可选看门狗定时器允许看门狗超时时间可调,从而允许更灵活地满足不同的处理器定时要求。带窗口的看门狗电路提供保护,防止系统运行过快和过慢。一个单独的开漏、低激活输出用于发出看门狗超时的信号。
在许多这样的电路中,附加的功能包括更多的功能。这样的特点包括一个电压复位电路与推挽或开漏复位输出。在某些电路中,还包括手动复位输入。
执行关键或安全相关功能的微处理器需要高水平的监督,以确保能够正确检测和纠正故障。关键功能可以定义为不能容忍停机时间,并且(在许多情况下)修复成本非常高的功能。这些功能几乎在微处理器市场的每个部分都可以找到:例如,病人监测系统、过程控制工厂和与安全相关的汽车应用。
为了实现看门狗,µP被编程以指定的间隔向看门狗定时器电路发送脉冲。如果看门狗定时器(WDT)在这段时间内没有拨入,它会向µP发送一个脉冲,警告发生了故障。警告信号可以是复位到µP或窄脉冲馈送到µP的不可屏蔽中断(NMI)端口。故障可以是代码执行错误,也可以是产生WDT脉冲的时序电路错误。本文讨论的新管理器ic提供了额外的安全性,它不仅在μ P切换WDT太晚时警告它,而且在它切换WDT太快时也警告它。这样,就指定了两个时间间隔,它们的差就形成了看门狗窗口。
当μ P执行一个例程时,它通常在代码的某个点设置一个标志。在预设的时间间隔内,它会响应中断服务程序(ISR),该程序会记录看门狗标志是否已设置。如果是,则µP向WDT发出脉冲。如果没有,则假定处理器已经挂起;也许是执行一个无限循环。µP中的故障也可能意味着ISR执行得过于频繁。标准wdt不能检测到这种情况,但MAX6323 / MAX6324 wdt可以检测到。
WDT有三种工作模式:当WDT切换时间早于快速超时时间(t(WDI) <t(WD1(min))),在active-low WDPO引脚触发一个active-low信号(典型1ms)(图1a);或者当µP发送的脉冲超过慢速看门狗超时时间t(WD2)时(图1b)。在正常的µP操作期间,看门狗定时器序列(WDI引脚)中的第二个脉冲的下降沿发生在t(WD1)之后和t(WD2)之前(图1c)。

图1所示。这些时序图说明了快速(a)和慢速(b)看门狗时序错误。
对于MAX6323/MAX6324器件,窗口(t(WD2)-t(WD1))足够宽,可以最大限度地减少两种超时的容差影响,并为在各种应用中实现WDT功能提供灵活性。除了窗口看门狗功能外,这些ic在上电、断电或下电情况下产生复位。可提供六个激光修整版本,对应于±2.5%精度的复位阈值,范围从2.32V到4.63V。
复位输出配置为MAX6323的推挽和MAX6324的开漏。这两个部分都保证有效的Active-Low复位低至Vcc = 1.2V。如果主管必须与其他电源共享µp复位引脚,则建议使用开路漏极版本(图2a)。如果管理器Active-Low RESET是µP复位引脚的唯一输入,那么推挽版本(MAX6323)提供了如图2b所示的优势:将下拉电阻连接到其Active-Low RESET输出,使该输出有效至0V。

图2。输出级连接:开漏MAX6324 (a),推挽MAX6323 (b)。
MAX6323/MAX6324器件提供的另一个特性是去绑定的手动复位功能。当WDT故障发生时,为了防止µP将损坏的数据写入RAM,某些应用程序要求监督器发出复位脉冲。要实现此功能,只需将Active-Low WDPO和Active-Low MR引脚绑在一起(图3a)。手动复位还允许操作员在通电的情况下对µP进行在线测试(图3b)。当WDT超时时,Active-Low WDPO连接到处理器的NMI输入,μ P可以等待用户干预(如PC),或通过重定向软件执行来初始化不同的代码段来恢复故障。

图3。从WDT故障产生Active-Low RESET信号(a),实现手动复位功能(b)。
快速超时故障(图4a)和慢超时故障(图4b)的波形如图所示。对于快速超时,请注意,WDPO解除断言后,WDT从WDI的最后一个下降沿开始计数。该行为不适用于慢超时故障。

图4。这些实际波形说明了快速(a)和慢速(b)超时故障。
MAX6323/MAX6324器件有8种标准的窗口看门狗版本,如表1所示。更窄更快的看门狗窗口时间被推荐用于时间紧迫的应用,比如汽车安全应用。对于涉及较慢事件的应用程序(如患者监护),具有更宽看门狗窗口的版本更合适。由于汽车应用需要加窗看门狗功能,这两个ic的指定范围为-40°C至125°C。它们的RESET功能对短时间的Vcc瞬变有一定的免疫力。为了获得更大的抗扰度,在Vcc引脚上连接一个小RC低通滤波器。
| 看门狗超时* | ||||
| 后缀 | 快 | 慢 | ||
| 马克斯 | 单位 | 最小值 | 单位 | |
| 一个 | 1.5 | 女士 | 10 | 女士 |
| B | 15 | 女士 | One hundred. | |
| C | 15 | 女士 | 300 | |
| D | 15 | 女士 | 10 | 年代 |
| E | 15 | 女士 | 60 | |
| F | 23 | 女士 | 47 | 女士 |
| G | 39 | 女士 | 82 | |
| H | 719 | 女士 | 1.3 | 年代 |
如上所述,窗口看门狗在需要以低成本进行更高水平μ P监督的各种应用中具有吸引力。例如,汽车电路通常通过相互监督的冗余μ p来实现额外的安全性。MAX6323和MAX6324为这些方法提供了低成本,节省空间的替代方案。例如,在车辆稳定控制系统中,对来自偏航速率和加速度传感器的输入进行处理,以确定系统在驾驶员无法控制的危急情况下应该如何干预刹车。
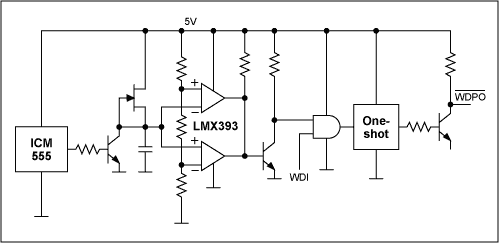
可以想象其他应用程序用于检测在具有最小值和最大值的时间间隔内预期发生的事件。该电路的分立元件版本如图5所示。虽然为了简单起见省略了定时器和一次性组件,但很明显,通过在没有外部组件的情况下完成工作,MAX6323/MAX6324 IC在成本,尺寸和设计简单性方面具有优势。

图5。窗口看门狗定时器的离散组件示例。
通过缩小看门狗窗口,您可以实现对系统的更严格控制。如果窗口必须非常窄,则可以使用两个max6324的组合(图6)。(这种配置还提供了监视两个电压的灵活性。)F版本的快速超时最长为39ms, G版本的慢超时最短为47ms。保证Active-Low WDPO不被断言的看门狗窗口为8ms。在这个狭窄的时间内,时序电路不能循环wdt将触发故障。

图6。该电路实现了8ms的看门狗窗口。
另一种确保系统正常运行的方法是让µP监控管理器以及管理器监控µP(图7)。将µP端口(本例中为P2)调高,从而使OR门处于高电平状态。µP导致MAX6323在Active-Low WDPO上发出脉冲,要么通过比快速超时间隔更快地切换WDI引脚,要么根本不切换。Active-Low WDPO脉冲随后作为确认信号在另一个端口(本例中为P1)接收,从而指示WDT正常运行。

图7。该电路允许µP监督WDT,反之亦然。
还推出了MAX6369 - MAX6374系列引脚可选WDT ic(图8)。它们提供了启动延迟和看门狗超时的灵活性,并提供了看门狗输出脉冲宽度和输出级配置的选择。它们也可以在操作过程中重新编程。

图8。引脚可选看门狗定时器ic的框图。
窗口看门狗定时器的概念源于在运行关键功能的应用程序中提供更高的操作安全性的需要。通过使用标准WDT功能升级现有的监控电路,MAX6323/MAX6324 ic以简单和低成本满足了这一需求。
这篇文章的类似版本出现在2001年10月的电子信息杂志上。
社群二维码
关注“华强商城“微信公众号
Copyright 2010-2023 hqbuy.com,Inc.All right reserved. 服务热线:400-830-6691 粤ICP备05106676号 经营许可证:粤B2-20210308