摘要: 查找有关基于温度的风扇控制技术的信息,将向您展示i2c接口和比较线性与PWM方法的技术。获取最新的风扇调速信息。
在越来越多的系统中,基于温度的风扇控制是必要的,既可以降低系统噪声,又可以提高风扇的可靠性。当风扇控制通过风扇速度监测增强时,可以实现一个独立于制造差异和风扇磨损的速度控制回路。此外,还可以识别即将失效的风扇,以便在风扇失效前进行更换。本文讨论了MAX6650和MAX6651这两个具有线性闭环风扇转速控制的风扇控制器的工作原理。
这篇文章的类似版本出现在2000年9月28日的EDN上。
随着IC设计师努力将更多的晶体管以更高的速度放入更小的封装中,只有一个结果:热量!再加上这些高功率集成电路被设计成越来越小的盒子,你最终会遇到一个真正的热管理问题。对于许多应用来说,这意味着使用风扇。不幸的是,随着风扇的使用,通常会出现令人头疼的机械故障,增加的功耗和更多的噪音。风扇速度控制和监控可以缓解这些头痛,从而产生更安静,更可靠的风扇,使用更少的电力。
在我们进入调节和监控风扇的话题之前,我们首先需要了解风扇本身。无刷直流风扇往往是大多数电子机箱的选择解决方案。这些风扇具有高可靠性和易用性。基本的直流无刷风扇是一个2线装置,在其上施加直流电压。这就是所有需要的。最简单的系统冷却方法是将风扇连接到直流电源并让其运行。快速浏览一下风扇目录就会发现,风扇的标称工作电压为5V、12V、24V或48V。目前,12V风扇似乎是使用最广泛的。随着越来越多的系统设计没有12V电源,5V风扇可能会变得更加普遍。在电信应用中,48V风扇尤其受欢迎。
无刷直流风扇被称为“无刷”,因为风扇内的电动机是电子换向的。旧的直流风扇使用机械刷,由于整个系统的机械磨损,这会导致电磁干扰(EMI)和灰尘颗粒增加。随着时间的推移,风扇会磨损并最终失效。无刷风扇已经取代了这些机械刷与电子传感器和开关,现在执行必要的换向。这种整流电路安装在风扇内部,对用户完全透明。最终的结果是一个简单易用,可靠的两线设备。这大大增加了这些风扇的使用寿命和可靠性。
对于最终用户来说,直流无刷风扇的电气特性相当简单。当施加到风扇上的直流电压变化时,其速度和电流也会变化。在一阶上,速度和电流与施加的直流电压成正比。参见图1和图2。

图1所示。风扇电流与风扇电压的关系(12v额定风扇)。

图2。风扇转速与风扇电压关系(12v额定风扇)。
虽然无刷换向在提高风扇的使用寿命和可靠性方面取得了很大的进步,但它们仍然是机械设备,容易发生机械磨损和故障。随着时间的推移,风扇的速度和冷却效率会慢慢降低或完全失效。这就是为什么持续监测风机状况非常重要的原因。大多数风扇制造商提供各种方法来做到这一点。这些选项大致分为两类:报警传感器和速度传感器。报警传感器通常会给出一个数字信号,表明风扇已经下降到某个速度阈值以下或已经完全停止。例如,依必安派特公司提供了一个选项,当风扇的速度下降到其标称速度的75%到85%时,该选项就会产生一系列低频数字脉冲。NMB技术公司提供了一个略有不同的选择,它称之为“锁定转子报警信号”。当风扇完全停止转动时,这个信号就会变高。
制造商还为风扇提供速度传感器,提供数字输出,其频率与风扇速度成正比。最常见的速度传感器每转一圈产生两个脉冲。根据制造商和提供的选项,速度和报警传感器都可以订购开路集电极或内部上拉输出。内部上拉输出可以是ttl兼容或可以摆动风扇的全电源电压。图3显示了依必安派特公司提供的输出阶段。重要的是要注意,报警和速度传感器与电机及其换向电子设备共享相同的电源电压。控制风扇速度的电源电压的任何变化也会影响换向电子器件和速度/报警传感器。

图3。这个速度传感器输出是一个带有弱上拉电阻的开路集电极,不一定与ttl兼容。

图3 b。齐纳二极管连接到这个速度传感器输出确保TTL兼容性。

图3 c。这种开路集电极速度传感器输出允许最大的灵活性在一个外部上拉电阻的小费用。
当为应用程序选择风扇时,必须针对最坏情况进行设计。这意味着选择一个能够输送足够空气的风扇,即使在最坏的环境温度、功耗、风扇生产公差和风扇老化的情况下,也能保持系统足够凉爽。现实情况是,系统将在最坏的情况下花费大部分时间。在这一点上,应该很明显,在大多数情况下,风扇转速可以降低而不会对系统产生不利影响,只有在条件需要时才可以增加。不那么明显的是,为什么要麻烦风扇转速控制呢?
风扇转速控制最明显的好处之一是减轻你的耳朵。风扇全速运转可能是一个重要的烦恼来源,尤其是在安静的办公环境中使用的设备。大多数办公室的温度通常明显低于电子设备的设计运行温度,这意味着风扇转速可以降低而不会产生不利影响,这让听力范围内的每个人都松了一口气。
笔记本电脑等应用将受益于功耗的降低。图4显示了三种不同风扇的典型功耗与风扇转速的关系。功耗可以近似为风扇转速的平方。以图4中的Nidec风扇为例,在12V时将风扇速度降低到其标称速度的69%,可以将功耗降低一半。

图4。功耗与风扇转速的关系。
降低风扇转速也减少了风扇的磨损。风机磨损是风机绝对转数的粗略函数。减少磨损意味着延长使用寿命,从而延长平均故障间隔时间(mbt)。因为风扇是机械的,所以它们往往是系统中最常见的故障之一。任何可以提高风机MTBF的措施也会导致终端设备MTBF的显著增加。这在服务器和网络设备等系统中尤其重要。
任何打开过旧设备的人都知道,灰尘似乎会被电子设备吸引,尤其是在有风扇的系统中。当灰尘在带风扇的系统的入口和排气口聚集时,气流可能会减少或完全停止。当然,这可能导致冷却能力下降和温度升高。降低风扇转速可以减少系统收集灰尘的速度,从而延长系统的寿命。
现在我们更好地了解了直流无刷风扇,它们的可用选项,以及速度控制的好处,我们将看看三种控制速度的方法。当涉及到成本与性能时,每种方法都提供了权衡。
PWM (Pulse-width modulation,脉宽调制)是指直接以固定频率接通或关闭风扇电源。占空比调整是为了控制风扇的速度。占空比越大,风扇转速越快。为这种方法选择合适的频率可能有点棘手。如果PWM信号的频率太慢,风扇的速度将在PWM周期内明显振荡。为了说明这一点,采取50%占空比,0.01Hz驱动信号的荒谬极端。风扇将在前50秒内全速旋转,然后在接下来的50秒内停止。频率也可能太高,因为换流是通过电子电路完成的,该电路是由风扇的正负端供电的。使用PWM与风扇,因此内部换向电子过快可能导致内部换向电子停止正常工作。请记住,这些电子产品不是设计为运行在任何东西,但直流电源。因此,有用的频率范围从20Hz到160Hz。此外,PWM上升和下降时间必须足够慢,以确保风扇的长期可靠性。
与所有事物一样,直接应用PWM有其优点和缺点。其优点包括一个非常简单的驱动电路(见图8a和8b),良好的启动特性和最小的散热在通管。缺点包括对风扇的压力增加以及无法使用速度或报警传感器。请注意,速度和报警传感器的电源电压与电机相同。由于电源电压以20Hz至160Hz的速率接通和关闭,速度和报警电路也被上电和下电,有效地使速度和报警传感器无用。
在PWM控制期间,施加到风扇上的电压要么是其额定电压(12V风扇的情况下为12V),要么是0V。然而,由于风扇的旋转速度低于额定速度(记住,这就是整个想法),它的反电动势就减小了。这导致在PWM周期的导通期间,通过绕组的电流高于标称电流。虽然风扇的设计是为了处理增加的电流,比如在启动过程中,但在风扇的使用寿命中,每秒30次的高电流可能会带来负面的可靠性问题。但即使有这些缺点,PWM控制在低成本的非关键应用中也是合适的解决方案。
顾名思义,“线性调节”通过使用线性调节器来调节风扇上的直流电压。当使用这种方法时,重要的是要确保风扇被指定在广泛的电压范围内工作。线性调节相对于PWM的一个主要优点是它允许使用速度和报警传感器。不幸的是,线性调节也有它的缺点:主要是通过元件的功耗,以及启动和失速问题。
线性调节器控制整个风扇的直流电压。它们通过以热的形式耗散能量来做到这一点。为了冷却物体而产生热量似乎很愚蠢。但这并不像你想象的那么荒谬。在最大和最小冷却期间,功耗理想地为零。在最大冷却期间,通流元件完全开启,因此通流元件上的电压几乎为零。零电压表示零功耗。在最小冷却期间,通流元件关闭(零电流流动),因此功耗再次为零。如前所述,风扇的电流可以近似为施加电压的线性函数,使其看起来具有电阻性。考虑到这一点,最坏情况下的功耗大约发生在风扇上的电压是其最大工作电压的一半的时候。参见图5。这意味着通过元件的最坏情况功耗可以通过以下公式来估计:P = 1/4(V(MAX) × I(MAX)),其中I(MAX)和V(MAX)分别是风扇的额定电压和电流。例如,一个1.2W的风扇(在98mA时为12V)在12V电源下以6V电压运行时,其通过元件的最坏功耗仅为300mW。值得欣慰的是,风扇电路中的最大散热发生在最低冷却要求期间。此外,即使使用了耗电设备,当风扇转速降低时,总体上仍然可以节省电力。参见图6。

图5。线性调节器通路元件的功耗与风扇电源电压的关系。

图6。线性调节风扇电路的总功耗。
启动和停机问题是相关的。风扇需要有一定的电压才能启动。这被称为“启动电压”。一旦风扇已经开始旋转,将电压降低到失速电压以下将导致风扇停止转动。启动电压等于或(通常)大于失速电压。通常为风扇额定电压的25% ~ 50%。当使用线性调节而没有速度监控时,无法知道风扇是否已经停止甚至启动。
有几种方法可以解决这个问题。一是防止风扇上的电压低于启动电压。虽然这很容易在软件中完成,但选择正确的电压以确保所有风扇正确启动并考虑老化可能会限制速度控制的有用范围。您可能必须选择60%标称的最小最坏情况电压,以确保所有风扇将启动。考虑到普通风扇可能很容易被控制到40%,这可能是一种浪费。另一个解决方案是使用带有转速计的风扇。转速表现在可以由微控制器监控,允许软件知道风扇何时未启动或是否已停止。尽管这种方法明显更健壮且浪费更少,但它需要设计时间和额外的硬件/软件资源。
DC-DC调节类似于线性调节,它通过调节风扇上的直流电压来控制风扇的速度。然而,与线性稳压器不同,DC-DC稳压器使用开关模式电源。因为这两种方法都是通过调节直流电压来控制速度的,所以两者往往都有相同的优缺点。然而,唯一的例外是,DC-DC稳压器在理想情况下是100%高效的,并且不产生任何热量(实际效率往往在75%到95%左右)。这种效率的代价是增加了成本和复杂性(参见图8e和8f)。尽管DC-DC稳压器往往更有效,但在风扇全速运行时,并不会真正节省电力(见图7)。只有当风扇转速从最大转速降低时,使用DC-DC稳压器才会产生真正的收益。当风扇两端的电压是最大可用电压的一半时,效率效益最大化。发生这种情况的原因与线性稳压器在电源电压的一半时耗散其最大值相同。由于DC-DC变换器的成本和复杂性增加以及节省的功率有限,DC-DC稳压器通常用于电池供电系统或使用大功率风扇或大量风扇的系统。与往常一样,对于所有DC-DC转换器,在布局时必须小心。

图7。Nidec TA225 12V风扇加上驱动电路的总功耗。
以上三种方法都可以使用高侧或低侧驱动晶体管进行设计(见图8)。由于电平转换,高侧驱动需要稍微复杂一些的电路,但它具有保持风扇负极在地的优点。因此,速度和报警传感器现在是地面参考,更容易连接到他们。

图8。PWM驱动,低侧。

图8 b。PWM驱动,高侧。

图8 c。线性调节,低侧。

图8 d。线性调节,侧高。

图8 e。DC-DC模式,低侧。

图8 f。DC-DC模式,高侧。
相比之下,低侧驱动不需要驱动晶体管的电平转换器,但需要某种类型的速度和报警传感器的转换。采用低侧驱动晶体管,风扇正极保持恒定12V(假设风扇为12V),风扇负极上下调节,控制转速。不幸的是,速度和报警传感器共用风扇的负端,并随着风扇速度调整,导致需要电平转换。
图9和图10给出了为不需要报警或速度传感器的系统设计的风扇电路的两个示例。在图9中,MAX1669被配置为以PWM模式驱动风扇。图10显示了配置为直流线性模式的MAX1669。
MAX1669既是温度传感器又是风扇控制器。

图9。MAX1669以PWM方式驱动风扇。

图10。MAX1669配置为直流线性模式。
这两个模块彼此独立工作,用于微控制器。MAX1669和微控制器之间的通信是通过smbus兼容接口完成的。SMB接口是一个2线串行接口,它与I²C接口非常相似,并且通常向后兼容。
MAX1669使用远程安装的二极管报告外部温度。图9和图10显示了使用2N3906连接作为该二极管的MAX1669。类似的二极管有时也包括在一些集成电路的芯片上。例如Virtex 系列部件。这些设备有两个引脚标记为DXN和DXP。将MAX1669直接连接到这些引脚,可以直接测量模具温度。这允许风扇电路更严格地控制特定IC的芯片温度。它还消除了将温度传感器安装到IC封装,热时间常数以及必须进行热阻计算的担忧。
这个电路(和其他讨论过的电路)在温度方面可以作为开环或闭环运行。当作为开环运行时,温度传感器通过安装在机组入口的传感器来测量环境温度。随着环境温度的升高,风扇转速在软件控制下增加。在这种配置中,理想情况下,增加或降低风扇转速对测量温度没有影响。因此,系统没有热反馈的形式,是开环的。因为它是开环的,所以没有稳定性问题,导致软件设计更简单。然而,没有直接的方法知道需要冷却的组件的实际温度。例如,如果由于进口部分堵塞或风扇老化导致冷却效率降低,这种类型的控制将无法知道并因此进行补偿。这意味着系统的设计必须使风扇旋转速度超过所需的速度,从而导致系统不太理想。
将温度传感器放置在风扇设计用于冷却的位置形成闭环系统。增加风扇转速会导致测量温度下降。这现在需要关注稳定性问题。这样的关注会导致更长的开发时间和更大的软件复杂性,但会给您带来对热源的直接和更严格的控制。现在,风扇转速可以调节到最低速度,以保持关键部件低于预定温度。此外,还会对进风口和出风口部分堵塞等问题进行自动补偿。在这两种情况下,硬件设计是相同的。唯一的区别是温度传感器的位置和软件代码。
上述电路在低端系统中工作良好,我们不过分关注可靠性。然而,在我们看重可靠性的系统中,这些电路可能会出现不足。在开环温度控制的情况下,系统无法检测任何类型的风扇故障。在闭环控制中,温度升高可以作为一种指示,但仍有改进的余地。温度升高说明系统有问题,但不能区分出风口堵塞、环境温度过高、内部散热过多或风扇故障。此外,由于热是问题的主要迹象,由于热响应缓慢,可能需要一段时间才能注意到这些问题。一支铅笔突然卡在风扇里就是一个例子。可能需要几分钟的时间,温度才会升高到足以让问题被标记出来。
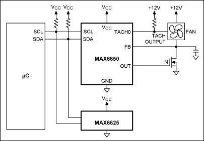
转速表输出(速度传感器)可以解决这些问题。图11显示了一个使用带有转速计的风扇的电路。MAX6625测量温度并通过I²c兼容的2线接口报告给微控制器。同样的2线接口向MAX6650发出命令,MAX6650控制风扇的速度。MAX6650具有所有必要的电平转换和硬件,可与风扇的开路集电极转速表接口。风扇速度可以通过smbus兼容接口作为字节范围的整数读取。

图11。MAX6650接口风扇与转速表输出监控和控制风扇转速。MAX6625可以连接到同一I(2) c兼容总线来监测温度。
MAX6650可以作为风扇速度控制器或风扇速度调节器。差别是微妙而重要的。风扇调速控制器控制风扇上的电压,从而间接控制风扇的转速。风扇调速器实际上是使用转速表测量和调节风扇的速度。当MAX6650用作风扇转速控制器时,微控制器通过smbus兼容接口从MAX6625读取温度和从MAX6650读取风扇转速。然后,微控制器向MAX6650发出DAC代码。这些DAC代码直接控制风扇上的电压,从而间接控制其速度。然后,微控制器必须通过MAX6650不断读取风扇速度,并对DAC进行调整,以保持风扇的速度处于调节状态。这对于风扇的启动和失速速度尤为重要。
当MAX6650配置为风扇调速器时,微控制器发出速度命令。MAX6650自动监控和调节风扇的速度,使其保持在调节范围内。一旦写入所需的速度,就不需要微控制器进一步参与。这大大减少了软件开销。如果MAX6650不能保持所需的速度,它可以以中断的形式向微控制器发出警报。
与图9和图10中的电路类似,图11和图12中的电路可以在温度开环或闭环系统中运行。重要的是要注意,在温度闭环系统中,现在有两个闭环:一个用于温度调节,另一个用于风扇调速。必须额外注意防止稳定性问题。
因为风扇控制通常依赖于微控制器,它也依赖于软件。软件可能会出现许多类型的问题,包括无限变化的循环。在基于pc的系统中,病毒甚至可以故意造成问题。这样的问题可能需要某种类型的备份来防止损坏。图12显示了这样一个备份。

图12。将MAX6501温度开关添加到图11中的电路中,可提供独立于软件工作的故障安全温度备份。
MAX6501是一款小型、廉价的数字输出温度传感器。当温度上升到某个阈值以上时,它的输出降低。MAX6650可以配置为监控其通用输入/输出(GPIO1)引脚,以便当它被拉低时,设备将自动将风扇全速打开。这将独立于通过软件发出的命令而发生。通过战略性地将MAX6501放置在关键区域,可以避免问题。值得注意的是,这种类型的备份保护不仅可以防止软件问题,还可以防止不太可能发生的主要温度传感器故障和微控制器硬件故障。由于MAX6501具有开路集电极输出,因此可以将多个设备捆绑在一起并安装在单元内的几个位置。这样可以同时保护多个关键位置。
图13是图11的变体。有时需要将多个风扇作为一个组来控制。图13显示了MAX6651控制三个风扇为一个单元。MAX6651类似于MAX6650,但有额外的gpio和转速表监控输入。由于三台风机并联运行,不可能实现每台风机独立调速。必须选择一个风扇作为主控,围绕它关闭任何调速回路。当处于调节模式时,MAX6651关闭连接到TACH0的风扇周围的转速回路。当MAX6651用作风扇转速控制器时,微控制器可以关闭任何一个风扇周围的环路。虽然MAX6651不直接调节其余风扇的速度,但如果使用相同的风扇,它们往往会以相似的速度运行。为了确保非调节风扇正常工作,MAX6651允许微控制器通过smbus兼容接口读取每个风扇的速度。这样,如果任何一个风扇退出公差,用户可以被标记。MAX6651最多可以直接连接4个风扇。

图13。MAX6651控制三个风扇作为一个单元。
图14显示了如何使用多路复用器来监视四个以上的风扇。GPIO2、GPIO3、GPIO4配置为输出。这些位可以通过smbus兼容接口切换,以控制风扇的转速表连接到TACH3输入。

图14。该图显示了如何使用多路复用器来监控四个以上的风扇。
当风扇出现问题时,需要采取适当的措施。有时关闭系统以防止损坏是所需要的。然而,在需要最小化停机时间的系统中,这不是一个非常有吸引力的选择。图15显示了一个允许系统在风扇故障期间继续运行的应用程序。该电路使用通常称为N+1的技术。N+1是在最坏情况下比实际需要多使用一个风扇的做法。这允许足够的冷却发生,如果任何一个风扇故障。此外,所有风扇都应该放在单独的卡上,并设计成可以热插拔。这样可以在机组运行时拆卸和更换坏风扇,防止任何停机时间。

图15。当在N+1应用中使用时,MAX6651可以配置为在一个风扇故障时自动全速运行所有良好的风扇。还展示了如何配置电路以允许热插拔。
在大多数情况下,运行的风扇比实际需要的要多,因此降低风扇转速变得更加重要。然而,在风扇故障的情况下,剩余的风扇需要以最大速度旋转。此外,需要通知用户拆除和更换坏风扇。
在图15中,max6651通过smbus兼容接口配置,当它们无法保持所要求的风扇速度时,在GPIO0上生成逻辑低。这些输出(带有内部拉接的开漏)被捆绑在一起。因此,三个风扇中的任何一个不能保持在所需的速度(由于故障)将导致这条线变低。然后将同一条线连接到所有GPIO1引脚。这些引脚配置为输入,当应用逻辑低电平时,将各自的风扇转到全速。这样,风扇故障自动导致所有风扇全速旋转。另一个好处是不需要微控制器的参与。
当出现问题时,微控制器可能需要被中断。这很容易通过将GPIO0连接到中断引脚来实现,如图所示。通过这样做,微控制器现在可以通过smbus兼容接口重新调整其速度来确定哪个风扇失效。有了这些知识,它可以标记用户更换合适的风扇。MAX6651的GPIO2可以通过smbus兼容接口(或通过微控制器上的输入引脚,如果可用)读取,以检测风扇何时被拔出或插入。
使用多个风扇的系统可能会由于风扇之间的节拍频率而产生额外的噪声刺激。与多引擎飞机的效果类似,两个风扇以略微不同的速度旋转会产生敲打声。噪声的频率与速度的差异有关。这种影响可能是微妙的,通常不是一个问题,当涉及到大多数单位。然而,对于高端系统,我们可能希望尽可能多地摆脱噪音刺激。显而易见的解决方案是以完全相同的速度旋转风扇。图16显示的应用程序就是这样做的。

图16。通过此应用程序,max6651配置为使用相同的振荡器,最大限度地减少风扇之间的任何速度变化。这减少了在多个风扇系统中发现的跳动噪音。
试图让独立风扇以相同的速度旋转的主要问题是每个MAX6651都有自己的时基(振荡器频率)。这些时间基础足够精确,可以单独控制风扇速度,但不够精确,无法防止多个风扇系统发生跳动。通过将所有max6651配置为使用相同的振荡器,可以消除该误差源。为了实现这一点,MAX6651可以配置其GPIO2引脚作为振荡器输入或输出。通过将第一个MAX6651配置为时钟输出,其余MAX6651配置为时钟输入,它们都将以相同的频率运行。现在,所有部件都以相同的时钟运行,严格的速度公差是可以实现的。
风扇转速控制对提高系统可靠性、降低系统功耗、降低系统噪声具有重要意义。根据价格和性能的权衡,可以选择许多不同的电路和选项。本文提供了与实现这种控制有关的各种问题的一些见解和可能的解决方案。
社群二维码
关注“华强商城“微信公众号
Copyright 2010-2023 hqbuy.com,Inc.All right reserved. 服务热线:400-830-6691 粤ICP备05106676号 经营许可证:粤B2-20210308