摘要: 介绍如何在单运放滤波器中最小化元件变化灵敏度的教程。
通过更深入地研究salen - key滤波器的元件灵敏度,我们在数学分析中发现了一个“最佳点”,它允许设计简单的单运放滤波器,其性能可与更复杂的滤波器相媲美。这种方法在扩展salen - key过滤器的实用程序方面非常有用。
多年来已经设计了数十种过滤器拓扑,每种拓扑都有自己的优点。然而,工程师们通常依赖于这些拓扑中一小部分但很流行的子集,这些拓扑中有“食谱”设计方法可用。他们为不太复杂的低阶设计选择更简单的单运放滤波器。但是,当相关的食谱方法无法开发出性能良好的复杂过滤器时,工程师通常会转向更复杂的拓扑结构。然而,如果深入到菜谱公式的层次以下,对常见的单运放拓扑(萨伦- key滤波器)进行更深入的分析,可以得出一些有趣的结果。
一个典型的过滤器设计过程有三个主要阶段。首先,根据系统要求确定要通过的频率范围、允许通带纹波等。接下来,您确定满足要求的传递函数(数学滤波器描述),通常通过选择标准类型之一:Butterworth, Chebyshev, Bessel, ellipte等。该过程中的这一步超出了本文的范围,但可以从末尾列出的参考文献中获得详细信息。
最后一步是设计和实现提供所需传递函数的电路。设计人员通常遵循类似于以下的策略,这在应用于食谱拓扑时非常简单:
将传递函数分解成二阶部分。
选择一种(或多种)允许每个二阶函数独立合成的电路拓扑。
将每个级设计为一个独立的二阶滤波器。
串联得到的二阶滤波器。
在这一点上可能会出现食谱方法常见的限制。单运放滤波器通常对其无源分量值的变化表现出很高的灵敏度,高q滤波器(即大多数高阶滤波器)特别敏感。这种灵敏度对于完美的无源元件来说不是问题,但实际的元件只有有限的标准值。烹饪书计算可以调用一个10.095k的电阻,但实际可用的最接近的值可能是10.0k。
实分量值也因单位而异,并随温度和其他环境因素的变化而变化。滤波器对这些分量变化的灵敏度可能导致其显著偏离期望的频率响应。在许多情况下,设计人员转而使用更复杂的滤波器拓扑。
萨伦键滤波器(参考文献1)是最常见的单运放滤波器之一。其低通版本(图1)具有以下设计方程:

其中欧姆(n)是固有频率,Q是“质量因子”(测量在固有频率附近出现的峰值),K = 1 + R(B)/R(a)是直流增益。

图1所示。
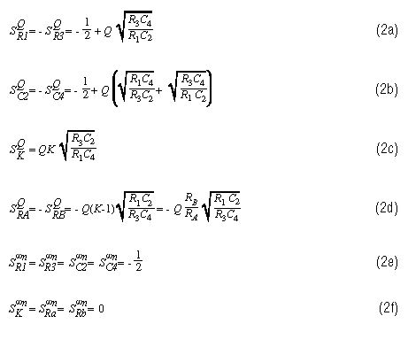
固有频率和Q灵敏度对于评价传递函数的稳定性是有用的。对于salen - key过滤器(见第159页参考资料2),这些灵敏度如下:

灵敏度用'S'表示。它的上标是要评估其灵敏度的电路特性,下标是要评估其对该特性的影响的电路元件。因此,第一个灵敏度方程(2a)显示了Q对R(1)或R(3)变化的灵敏度。
S是将分量变化提高到何种程度以计算电路特性的相应变化的功率。例如,您可能已经注意到,所有固有频率灵敏度的功率不是-1/2就是0。当S = -1/2且分量变化因子为a时,固有频率变化因子为a(-0.5)(即1/√a)。因此,新的固有频率将等于原频率除以√A。当S = 0时,频率不变,因为A(0) = 1。
参考文献2更详细地介绍了灵敏度,它包括上面列出的许多灵敏度方程的推导。参考文献3和4也很好地处理了这个重要的主题。这些方程非常复杂,通常很难为期望的固有频率和Q选择六个无源元件,同时实现低Q灵敏度,除非您摆弄这些方程并注意到增益(K)设置为1时发生的一些有趣的事情。
通过选择K = 1作为直流增益值,我们可以大大简化萨伦-基滤波器方程。在这种情况下,Q的方程(方程1c)化简为

我们还发现,当K = 1时,Q对RA和RB的灵敏度趋于零(方程2d)。这并不奇怪。设置K = 1,通过将运放的输出直接连接到反相输入,将运放配置为电压跟随器,从而消除了RA和RB。
将Q的简化方程(方程3)代入灵敏度方程2a和2c,使方程简化:

设置阻值相等可以进一步简化Q对电阻的灵敏度。当R1和R3完全相等时,灵敏度为零。但实际电阻的值永远不会真正相等。当它们偏离其标称值时,灵敏度变为非零,但仍然非常小。例如,容差为5%的电阻,最坏情况下的灵敏度为

因此,5%的电阻变化产生0.12%的Q变化,这与其他灵敏度相比是可以忽略不计的。即使电阻器值不相等,灵敏度也在-1/2和+1/2之间。仔细观察Q方程,会发现设置R1 = R3的其他原因:

当n = 1(即R(3) = R(1))时,数量(n+1/n)的最小值为2。因此,当Q = 1/2时,滤波器电容将相等,并且电阻设置为彼此相等。对于所有大于1/2的q(到目前为止最常见的情况),C(2)必须大于C(4)。如果电阻不相等,则必须使C(2)与C(4)的比值更大。为了尽量减少电容值的扩散,电阻器值应该相等。
对于相等的电阻值,Q的方程化简为

重新排列这个方程,得到C2用C4表示,

我们可以把这个表达式代入方程
(n)(式1b),解C4:

把这个结果代入C2(方程7)得到

将萨伦键滤波器增益设置为单位并将R1 = R3设置为可通过求解两个简单方程来设计低灵敏度单运放滤波器。简化设计流程如下:
选择合适的电阻值。
用公式8和9求解电容值。
如果C2太大,用更大的电阻值重新开始。
如果C4太小,用更小的电阻值重新开始。
如果C4太小而C2太大,则已达到此过滤器的极限。
选择最接近计算值的标准值。
两个例子说明了这种方法及其使用所带来的好处。
第一个例子来自作者几年前所做的工作。为了尽量减少生产中的电路变化,他重新设计了一个电路(最初使用食谱技术创建),以实现频率为-3dB的三阶巴特沃斯低通滤波器,频率为4.8kHz。重新设计消除了修剪罐及其相关的调整需求。
该滤波器需要一个Q = 1的二阶级,固有频率为4.8kHz。它最初是用Sallen-Key拓扑和参考文献2 156至157页的设计方法实现的,该方法将电阻值设置为(R1 = R3 = R)和电容值设置为(C2 = C4 = C)。选择C = 0.001µF导致增益(K) = 2, R = 33.2K。该电路的Q灵敏度如下:

滤波器用我们的新方法重新设计,使用相同的电阻值(33.2k欧姆)。公式8和9得到C2 = 2000pF和C4 = 500pf。敏感性如下:

图2显示了用于模拟这些电路的原理图,图3显示了SPICE模拟的结果。这些频率响应图是对每个滤波器进行蒙特卡罗运行100个不同“构建”的结果,使用1%公差的电阻和5%的电容。对于每个“构建”,SPICE模拟器在其指定的公差范围内随机改变组件值。请注意,对于通带中的所有频率(特别是那些接近固有频率的频率),新滤波器的变化比旧滤波器的变化要小得多。

图2。

图3。
同样重要的是要注意,这些模拟结果并不是证明电路运行所需的唯一步骤;您还应该构建和测试电路。一旦SPICE模拟器表明交流性能等于具有标称元件值的实际电路,您可以使用SPICE模拟器中常见的蒙特卡罗函数来评估电路响应如何随元件的变化而变化。
单位增益的萨伦-基方法有两个缺点。它不能提供增益,并且对于高q滤波器,它的电容比可能太大而无法实现滤波器。现有的放大器级通常可以提供所需的增益;但是,如果没有,最坏的解决方案是增加一个单运放增益级。
高阶滤波器通常至少需要一个q值非常高的级,这个级可以用更复杂的拓扑来实现,而其他级则用低灵敏度的萨伦键电路来实现。即使有Q限制,salen - key拓扑也可以执行传统上由多运放拓扑实现的高阶滤波器。下面的示例展示了设计这样一个过滤器的新过程,演示了与旧方法相比性能的显著改进。公称规格如下:
Seventh-order切比雪夫
0.05 db的涟漪
8kHz -3dB频率
增益= 10
从这些客观规范推导传递函数的实际过程超出了本文的范围,但参考文献详细介绍了该主题。传递函数有三个复极对和一个简单极:
| Fn | 问 |
| 7.834千赫 | 5.5662 |
| 6.560千赫 | 1.6636 |
| 4.492千赫 | 0.7882 |
| 3.162千赫 | 简单的 |
这个过滤器的两个版本的原理图如图4所示。一个是用食谱的方法设计的,另一个是用我们的新方法设计的。每个电路最后一级的单个运算放大器提供所需的增益和第七极。

图4。
图5显示了1%电阻和5%电容的蒙特卡罗分析结果。为了视觉清晰度,结果在图表上进行了偏移。烹饪书版本在固有频率附近有大约28dB的变化,使得该设计无用。相比之下,单位增益/等电阻版本在谐振附近的增益变化仅为4dB。

图5。
将这个七阶萨伦键电路与相同传递函数的多运放实现进行比较是很有趣的。biquad是一种非常常见的三运放滤波器,提供低灵敏度和简单的设计方程。它的示意图如图6所示。使用参考文献2所述的技术,灵敏度如下:


图6。
我们规范的双单元实现的示意图如图7所示。同样,最后的单运放级执行增益和第七极。图8比较了单位增益Sallen-Key和双组实现的蒙特卡罗分析的频率响应(为了清晰起见,再次对结果进行了偏移)。在元件相等的情况下,这两种滤波器的性能没有显著差异。事实上,萨伦钥匙的低频增益变化略小于biquad。

图7。

图8。
下表列出了刚才讨论的三种七阶滤波器实现的元件计数、通带变化和电容值的扩展:
| 电路 | 通频带变化 | 放大器 | 电阻 | 电容器 | 电容器传播 |
| 单位增益S-K | 4 db | 4 | 8 | 7 | 从窄到宽 |
| 等于R/C S-K | 28 db | 4 | 14 | 7 | 狭窄的 |
| Biquad | 4 db | 10 | 20. | 7 | 狭窄的 |
我们也可以使用这些技术设计低灵敏度高通滤波器。等效的salen - key高通滤波器如图9所示。

图9。
其设计方程和灵敏度如下:

对于低通情况,我们可以通过设置K = 1和(在本例中)设置电容值相等来简化。然后将方程化简为:

结果是两个简单的电阻器方程,其中C1 = C2 = C:

因此,高通设计过程与低通情况非常相似:
为C选择一个合适的值。
使用公式15a和15b计算电阻器值。
如果R4太大,则重新设置较大的C值。
如果R2太小,则从较小的C值重新开始。
如果R2太小而R4太大,那么就达到了这种滤波器的极限。
选择最接近计算值的标准值。
为了说明这个过程,我们可以设计一个二阶高通滤波器级,其Q为1.0,固有频率为8.0kHz。首先,选择C = 1200pf。接下来,使用公式15a和15b设置电阻值:R(2) = 8.25k欧姆和R(4) = 33.2k欧姆。频率响应与前面讨论的低通滤波器的频率响应一起绘制(图10)。

图10。
高通滤波器的频响扩展比低通滤波器的频响扩展更紧,特别是在峰值附近。这是因为我们最小化了对变化最大的元件的灵敏度:电容器。对于低通情况,对电阻的Q灵敏度最小,对电容的灵敏度为1/2。对于高通情况,对电阻的灵敏度为1/2,对电容的灵敏度最小。我们使用1%电阻和5%电容,因为低容差电阻比低容差电容更可靠。如果你选择5%的电阻,两个电路表现出相似的扩展。
通过深入研究salen - key滤波器的元件灵敏度,我们在数学描述中找到了一个“最佳点”,允许设计简单的单运放滤波器,其性能可与更复杂的滤波器相媲美。这种方法在将salen - key滤波器的效用扩展到高阶高q滤波器方面非常有用,并且对其他拓扑进行类似的研究可能会得到类似的结果。
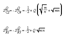
它还说明了如何巧妙地使用替代的数学表示可以使我们错过简化和看不到电路中的物理关系。在参考文献2的第158页(这里使用的大多数数学分析的来源),作者提出了一个单位增益低通萨伦密钥滤波器。他们引入参数m = C4/C2和n = R3/R1来简化计算,并使用这些新参数显示萨伦键Q灵敏度:

由于没有用电阻和电容的等效表达式替换Q, m和n,我们完全忽略了一个事实,即对电容的灵敏度仅仅是1/2。对电阻器的灵敏度似乎是所有电容器和电阻器的函数,但实际上它只是电阻器的函数。
这个故事的寓意是,我们应该总是把实际的物理量代回到我们的结果中,以检查是否简化了。
基于SPICE模拟的二阶滤波器的原理图如图2所示。原来的滤波器,具有LM358运算放大器,5V电源和由Vbias1建立的1.5V虚拟地,这样安排是因为LM358不能可靠地摆动到接近正轨的位置,而不是大约(VCC -1.5V)。在5V轨上有10%的容差,我们必须假设VCC可以低至4.5V,因此1.5V的偏置将信号集中在最小可用范围内。
新滤波器围绕MAX4126构建,MAX4126是µMax封装中的双运放(占地面积为标准8引脚SO的1/2)。它的输入共模范围延伸到轨外。当负载250 欧姆时,输出可以摆动到轨道的几毫伏内,并在200mV内。这种对称的输入和输出电压范围允许我们通过将虚拟地设置为V(CC)/2来最大化电路的动态范围。几乎理想的输入和输出电压范围的组合也简化了3V电源的操作。
输出电压范围的这些差异在我们运行的AC SPICE分析中没有显示,在任何实际电路的小信号交流测试中也不明显,只要运放具有足够的带宽。出于同样的原因,这些模拟结果与大多数SPICE运放模型几乎相同。只有大信号暂态(时域)分析才能显示信号范围的局限性。
优秀的工程师总是通过运行暂态(时域)分析来检查他们的设计,以确保他们正确地建模了电路。他们还应该对电路进行面包板设计,并对任何模拟结果持保留态度,特别是当模拟侵犯了信号范围限制时。
图11包含了使用TopSPICE运行的两个瞬态分析的结果。第一张图比较了MAX4126和LM358的输出能力,是对用于交流分析的相同电路描述的模拟。每个输出都加载了一个适度的2k欧姆负载,该负载终止于虚拟地。

图11。
第二张图显示了LM358和LM324 (LM358的四轴版本)的四个供应商提供的版本之间的差异。一个模型表明LM358将一直驱动到地,另一个模型显示输出在离地100mV左右,第三个模型显示输出仅达到350mV左右。用实际设备进行的实际电路测试表明,这是更准确的结果。最后,最后一个模型显示输出在负轨以下0.5V !
Sallen, R.P.和Key, e.l.,“设计有源滤波器的实用方法”,电路理论汇刊,一九五五年三月,CT-2卷,第74至85页。
Huelsman, L.P.和Allen, p.e.,有源滤波器原理与设计简介,麦格劳-希尔,纽约,1980年。
Budak,亚兰,被动与主动网络分析与综合,霍顿米夫林公司,波士顿,1974年。
高西,M.S.和莱克,k.r.,现代滤波器设计:有源RC和开关电容Prentice-Hall, Englewood Cliffs, n.j., 1981。
TopSPICE混合模式电路模拟器
社群二维码
关注“华强商城“微信公众号
Copyright 2010-2023 hqbuy.com,Inc.All right reserved. 服务热线:400-830-6691 粤ICP备05106676号 经营许可证:粤B2-20210308