摘要: 当施加到开关、多路复用器或信号线电路保护器输入端的电压超过电源引脚处的电压时,分立元件可用于防止故障。一种更实用的故障保护方法采用故障保护开关、多路复用器和信号线电路保护器。本应用笔记讨论了将故障保护集成到交换机和多路复用器中的几种方法。
当施加到开关、多路复用器或信号线电路保护器输入端的电压超过电源引脚处的电压时,分立元件可用于防止故障。一种更实用的故障保护方法采用故障保护开关、多路复用器和信号线电路保护器。本应用笔记讨论了将故障保护集成到交换机和多路复用器中的几种方法。
当施加到开关、多路复用器或信号线电路保护器输入端的电压超过电源引脚处的电压时,就会发生输入故障。分立元件可用于防止这些故障,但故障保护开关,多路复用器和信号线电路保护器提供了更实用的方法。
故障可能发生在:
施加到外部连接器的信号过高,该连接器通向开关、多路复用器或电路保护器的输入。
电源关闭,电源电压降为零(此时任何施加到输入端的非零电压都是故障)。
传感器或其他设备发生故障,导致为设备输出供电的高压电源短路,设备输出连接到开关、多路复用器或电路保护器。
提供电源的多个电源不遵循正确的上电和下电顺序。
飞机液压系统提供了一个由部件故障引起的故障电压的例子(图1). 在这种情况下,一个计算机化的警报发生器和驾驶舱显示器扫描多个压力传感器。当换能器发生故障并使飞机电池输出的全部电压(28V)短路时,不仅会损坏多路复用器,还会损坏下游报警和驾驶舱显示电路。在这种故障条件下,无论多路复用器是否通电,飞机工程师当然都希望避免部件损坏。但他们也希望确保飞行员能够继续准确地读取测量的压力,并听到工作压力传感器产生的警报。此外,在警报或驾驶舱显示电路断电的情况下,仍有电力的电路必须继续正确读取液压。飞机工程师施加后一种条件不仅是为了提高飞行安全性,也是为了在维护期间实现准确的测量——任何部件的电源都可以随机打开或关闭。

图1所示。以飞机液压系统为例,说明了故障保护的必要性。通过压力传感器的短路会导致28V直接与多路复用器接触。
当电路或系统将标准多路复用器置于28V故障电压下时,多路复用器不仅会受到损坏,而且还会将高电压传递到多路复用器的非故障侧。此外,当故障出现在关断通道时,电流注入多路复用器的基板,使导通通道不准确。最后,当您移除其中一个多路复用器的电源时,多路复用器加载来自传感器的信号。
为了处理部分或全部这些问题,多年来出现了几种故障保护方案。一种常见的补救方法是将电阻与多路复用器输入串联(图2). 当故障发生时,该方案将流入多路复用器输入保护二极管的电流限制在安全水平。通常,在每个输入端都有两个保护二极管:一个从输入端连接到正电源,另一个从输入端连接到负电源。这些二极管防止输入电压范围超过二极管降高于正电源和超过二极管降低于负电源。这些二极管可以防止ESD电压和来自相对高阻抗源的电压。除非添加串联电阻,否则二极管不能防止来自低阻抗源的恒定故障电压。特定多路复用器引脚的指定最大允许连续电流实际上是连接到该输入端的保护二极管的电流处理能力的额定值。您可以在多路复用器数据表的绝对最大额定值中找到这个数字。

图2。在压力传感器和多路复用器之间添加电阻提供故障保护,但允许在非故障多路复用器通道中出现不准确性。
对于图2的电路,通过保护二极管的最坏电流发生在多路复用器的电源关闭(0V)和28V电源达到其大约36V的上限容限时。在这些条件下,3.9k欧姆电阻器将电流限制在10mA以下。实际上,通过保护二极管的电流接近这个量的一半,因为在这种情况下,两个保护二极管彼此平行。对于连接在一起的每一个输入,在一个输入端连接到正轨的二极管与在另一个输入端连接到正轨的二极管平行。因为数据表没有透露太多关于保护二极管的特性,你可以假设这些二极管匹配得很差,以至于一个二极管窃取了另一个二极管的所有电流。因此,该电路使用3.9k欧姆电阻,当正电源为0V时,该电阻将电流限制在小于10mA的36V故障(并假设两个并联二极管中的一个接受所有电流)。
该方案还保护下游电路,因为电阻防止损坏多路复用器的输入保护二极管,从而继续限制下游电路的电压到电源轨道外的二极管下降。然而,当故障不存在时,这种保护方案不能防止某些错误。如果一个多路复用器的电源关闭,它的保护二极管通常会通过关闭电源连接到0V。多路复用器内的保护二极管连接到正电源,现在是0V,将通过3.9k欧姆电阻传导足够的电流,导致几伏特的误差。为了解决这个问题,您可以通过将一个电阻连接到每个多路复用器输入,将保护电阻的数量增加一倍。
不幸的是,这些保护电阻增加了有效的源电阻,这与多路复用器的输入泄漏一致,增加了误差电压。此外,如果故障发生在一个关断通道,电流流过多路复用器的衬底,这在导通通道中产生错误电流。这些误差电流降低了测量的精度。添加这些电阻增加了电路的尺寸和阻抗水平,这使得它更容易受到噪声的影响。
当你添加这些电阻器时,另外两个问题可能会影响电路性能,尽管不是针对这个特定的应用。首先,电路会损失一些带宽,但通常不足以妨碍大多数应用。例如,飞机液压应用程序在DC下运行。假设输入电容约为3pF,每个输入端都有一个3.9k欧姆电阻(与图2不同,图2中两个通道共用一个电阻),每个通道的带宽减少到约13MHz。其次,由于分压器损耗,这些电阻器产生不准确。然而,在这种应用中,仪表放大器的高输入阻抗阻止了任何明显的分压器效应的发生。
当多个28V故障电压同时出现在多路复用器输入端时,流经连接到15V的内部保护二极管的电流可以驱动该电源电压升高。同样,负故障电压可以驱动-15V电源更负。电路图3防止这两个问题和基板电流问题。在该电路中,电阻/二极管网络将多路复用器输入箝位在电源电压以下,限制多路复用器输入端的电压,并消除通过多路复用器保护二极管的电流。当多路复用器的电源接通时,电路的故障不会将电流送入基片。因此,离通道故障不会影响正在打开的通道。此外,由于没有电流流过保护二极管,故障电压不会影响通过该路径的电源电压。

图3。保护电路防止多路复用器内的保护二极管在故障期间打开,从而消除了在非故障通道中否则会发生的错误。
电路采用低漏电硅二极管作为夹钳。应避免使用肖特基二极管,因为它们的漏电流会在3.9k欧姆电阻上产生明显的压降。然而,仅仅使用低漏硅二极管并不能达到这个目的。当这些二极管直接连接到±15V电源时,它们的正向电压降约为0.65V,允许故障电压超过多路复用器输入的绝对最大额定值,通常高于轨道0.3V。因此,该电路使用两个1N4105齐纳二极管将硅二极管的电源电压降至±11V。
注意两个3.9kV电阻偏置齐纳二极管。让齐纳器保持不偏置可能很诱人,而不是在故障发生时依靠故障电压来偏置它们。然而,让这些二极管不偏置会产生问题,因为齐纳不是反向偏置的漏电流低于阈值。如果漏电流流过电路,这个电流会产生一个随温度和齐纳电压变化的误差——一个丑陋的问题。
这种钳位技术的主要问题是元件的数量:10个3.9k电阻,16个1N6099二极管和两个1N4105二极管。由于增加了如此多的部件,电路板空间、成本和可靠性问题也随之出现。此外,从一个多路复用器中移除电源会负载另一个多路复用器。你必须在每个多路复用器输入处添加一个额外的电阻来防止这个问题。此外,与图2中的电路一样,3.9k电阻增加了信号路径的阻抗,从而增加了噪声问题的可能性。最后,在某些应用中,由于带宽限制和分压器效应,可能会出现问题。
Maxim生产一系列包含故障保护电路的开关。故障保护不仅保护开关免受无意的过电压,但保护任何下游电路以及。当检测到故障情况时,这些开关使用比较器关闭通路晶体管的栅极驱动器,从而阻止除泄漏电流以外的任何电流的流动。

图4。故障保护开关使用比较器关闭通路晶体管的栅极驱动器。
要了解电路的工作原理(图4),假设与上面讨论的相同的+25V和-25V输入。这些电压表示故障情况。因此,新电路既要防止这些故障通过开关耦合,又要防止故障损坏芯片本身。
我们将首先检查-25V的情况。N1在其源处看到-25V, N3感测开关的一个输入也是如此。该感测电路将-25V输入与-15V参考进行比较。由于输入在负方向上超过-15V, N3将其短接到N1的栅极,导致N1的V(GS)等于0V。N1关闭。同时,具有-15V基准的比较器电路使n通道驱动器浮动;这个交叉耦合到p通道驱动器,导致P1栅极到+15V(关断状态)。当N1和P1都关断时,-25V故障不能通过开关耦合,并且由于输入端没有正向偏置二极管电流的可能性,只有最小的泄漏电流。
此外,当比较器检测到负电压故障时,其输出打开N2钳位电路。这通过1k欧姆电阻将输出端短路至-15V,这一特性对于ADC应用非常方便。(电阻器值实际上随零件号而变化。)
现在转到输入端+25V的相反极性故障,P1, P3和P2级以类似的方式工作:关闭P1和N1,并防止除泄漏电流外的一切流动。对于这种过压情况,P2通过大约1k的电阻将输出箝位到+15V。该方案满足这两个期望的标准。首先,故障不会通过交换机耦合,其次,交换机不会产生任何与电源相关的损坏。该设计结合了并联场效应管(低导通电阻和轨对轨信号处理)和串联场效应管(该部件自我保护并且不通过开关耦合故障电压)的优点。
当电源关闭而输入电压存在时,结构在图5提供相同的故障保护。在这种情况下,+15V和-15V电源转到0V。
再一次,当输入为-25V时,N3感测开关将-25V输入与当前的0V参考值进行比较。这导致N3感测开关缩短N1栅极的输入,再次导致N1的V(GS)等于0V。MOSFET保持关闭状态。比较器电路和箝位都没有功率,因此通过负载输出到0V。P1栅极转到0V,同样没有电源供应给P3感测开关、比较器和p通道驱动器供电。输入为-25V,门端为0V, P1也没有增强。因此,N1和P1都关闭,只有漏电流流过。
在+25V故障情况下,P3检测开关将P1栅极输入短路,导致P1的V(GS)为0V。由于在这种情况下P1和N1都没有增强,因此该架构阻止信号耦合通过;这种设计只允许漏电流流过。与电源关闭的-25V输入一样,在这种情况下,输出通过其负载变为0V。
该设计同样适用于单电源或双电源,它们可以是不对称的,在故障保护方面几乎没有区别。不需要排序顺序。
Maxim开关通常为±40V故障保护。这意味着在±15V电源的情况下,设备具有±25V的故障保护净空。MAX4505、MAX4711、MAX4712、MAX4713、MAX4510和MAX4520是故障保护开关的一些示例。
在标准多路复用器中添加保护组件的一种替代方法是使用故障保护多路复用器。故障保护多路复用器的工作原理与标准多路复用器类似,除了它不需要添加外部组件即可防止故障电压。当电路使这些设备的任何一个输入出现故障时,输入就会进入高阻抗状态,从而限制了输入可以吸收的电流。在故障期间,输入还限制出现在多路复用器输出端的电压,从而防止损坏下游电路。与标准的多路复用器不同,这些设备保证在移除电源时从所有输入到输出的高阻抗路径。因此,在多路复用器未通电时发生的故障不会损坏多路复用器或损坏下游电路。
例如,您可以在图1的电路中替换两个MAX379差分四通道故障保护多路复用器,当多路复用器电源关闭时,允许对±75V故障进行保护。在±15V供电时,复用器可承受±60V故障电压。
使用故障保护多路复用器的主要优点是:
当你切断电源时,所有的频道都会关闭。
在任何故障情况下,只有纳安培的电流流过。
故障时,输出信号限值小于电源电压3V。因此,高压不能通过多路复用器损坏下游电路。
较新的故障保护多路复用器允许输出信号范围达到电源电压。
不需要串联保护电阻或箝位二极管。
该设备作为多路复用器和解路复用器保护两者。
通道外故障不影响通道内精度。
使用MAX379的缺点是它的导通电阻,在扩展的温度范围内最大值为4k欧姆,并且无法传递轨对轨信号。当使用±15V电源供电时,MAX379可通过最高13.5V和最低-12V的信号。MAX4508在±15V的功率下可以处理±25V的故障,但处理28V的故障是不够的。MAX4508具有显着降低的导通电阻,并允许轨对轨操作。
当两个或多个电源为一个系统供电时,对它们的顺序排列错误可能导致在多路复用器和开关输入以及其他组件上出现故障电压。在图5中,传感器组件连接到另一个组件,该组件包括SPDT开关和ADC。例如,如果15V和-15V电源在不同时间上电,则运算放大器的输出在先上电的轨处饱和,即使SPDT开关处有±5V电源也会发生故障。当±5V电源关断时,±15V电源同时上电,也存在开关故障。

图5。当几个电源为两个组件供电时,电源顺序问题可能导致故障电压。
保护多路复用器电路的技术同样适用于开关。就像多路复用器一样,在开关输入端串联电阻可以防止开关在故障时损坏。然而,这些电阻器会导致同一封装中没有故障条件的其他开关出现不准确。当故障电压接通保护二极管时,电流流入衬底,导致无故障开关不准确。此外,由于漏电流和分压器效应,这些电阻会引起额外的误差。
必须注意确保特定开关发生故障后的下游电路能够处理在这种故障情况下流经开关的电流。对于图5的电路,这个电流不是问题,因为ADC的输入阻抗相对较高。在开关驱动低输入阻抗器件的电路中,故障时的电流可能相当高。开关处的电压高于电源电压,开关的导通电阻基本上决定了这个电压产生的电流。然而,当运放驱动保护电阻和开关时,故障期间的电流通常不会造成损坏,因为大多数运放的输出电流能力相对有限。事实上,即使没有保护电阻器,在大多数情况下,开关内的保护二极管也应该限制从运放到二极管的电压,使其低于为开关供电的电源电压。然而,在这些条件下,如果运放安装在SC-70封装中,功耗可能成为一个考虑因素。如果多路复用器驱动的是低阻抗器件而不是仪表放大器,那么大多数关于电流过大的问题同样适用于多路复用器电路。
无论您是否使用保护电阻,故障确实会导致非故障开关的不准确。您可以使用图3中的保护方案来防止故障电压产生这些错误。在这里,所需组件的数量可能会令人望而却步,成本、可靠性和电路板空间成为一个问题。此外,如果限流电阻是必要的,例如,如果运放的输出可以产生大量的电流,就会出现另外两个问题。首先,电阻器可能使ADC的采样电容充电的时间过长。如果ADC在采样电容完全充电之前对电压进行采样,则会导致转换错误。其次,ADC更喜欢低阻抗源,因为ADC输入产生的电流尖峰可能导致相同输入的电压误差。限流电阻加上开关导通电阻的阻值可能足够高,从而导致这个问题。
最简单的方法是将故障保护SPDT开关(如MAX4632)集成到电路中。在这种情况下,这种开关是合适的,因为故障电压不超过±35V,这是开关在电源电压为±5V时的允许电平。
使用故障保护开关的主要优点如下:
拔掉电源后,所有开关都关闭。
在任何故障情况下,只有纳安培的电流流过。
故障时,输出信号不超过电源电压。因此,高压不能通过开关损坏输出电路,但这些开关允许信号范围达到任何电压轨通过。然而,这些开关的第一代允许通过的信号范围要小一些。
不需要串联保护电阻或箝位二极管。
同一集成电路内任何其他开关的故障都不会影响非故障开关的精度。
这些开关,以及新一代的多路复用器和信号线电路保护器,允许轨道到轨道的信号流过它们。它们也表现出低导通电阻。例如,当使用±5V电源为MAX4632供电时,双spdt开关在室温下的导通电阻通常为160欧姆。当±15V为IC供电时,该数字降至62欧姆。因此,样品电容器充电不足和ADC输入电压尖峰出现问题的可能性较小。
所有第一代故障保护开关,多路复用器和电路保护器都没有闭锁问题。无论器件的任何引脚上是否存在电压,您都可以按任何顺序对它们的电源进行排序,而不会造成锁存状态。事实上,一些工程师使用故障保护开关和多路复用器,不是为了防止故障,而只是为了避免闭锁问题。然而,第二代设备不能容忍其输出引脚上的故障电压,因为这些引脚在导轨上有内部夹具。这个特性通常不是问题,因为大多数应用程序只在输入端需要故障保护。此外,当这些多路复用器的电源关闭时,如果在控制引脚上存在电压,则多路复用器可以将输入电压传递到输出。输出电压的大小等于控制引脚上的电压减去二极管的压降。此外,当使用双极电源时,第一代和第二代设备在上电期间都会暂时通过故障电压,而双极电源不会同时上电。幸运的是,在这些条件下,这些器件将传递到输出端的电压限制在低于任何一轨的电源电压。换句话说,正故障电压不能超过正电源电压,负故障电压不能超过负电源电压。第三代器件将很快面世,它将允许所有引脚出现故障,并在双极电源未同时上电时防止故障电压的传递。
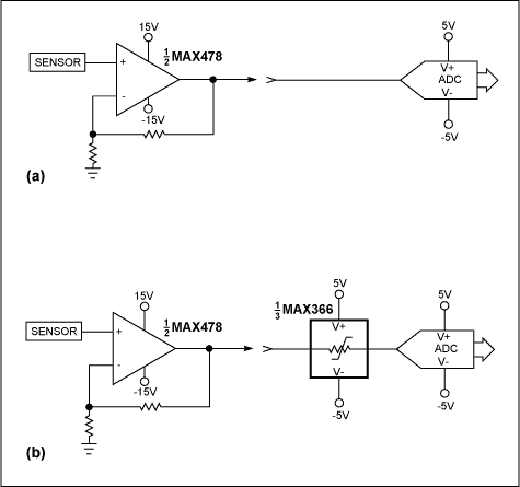
图6显示了与图5相同的电路,但用于不需要开关的情况。只有当运放的电流足以损坏ADC的保护二极管时,才需要保护。仅使用一个电阻来限制进入ADC保护二极管的电流可能是诱人的,因为一个电阻可以充分限制进入ADC的电流,以防止损坏二极管。然而,增加电阻器可能会增加ADC采样电容充电的时间,导致错误的测量结果。

图6。在没有开关和多路复用器的电路中,顺序问题会导致故障电压(a)。信号线电路保护器提供最佳保护,防止出现在单个线路上的故障,而不是出现在开关和多路复用器上的故障(b)。
信号线电路保护器在这种情况下提供所需的保护(图6b)。当集成多路复用器/ADC的输入需要故障保护时,信号线电路保护器也很有用。该装置保护单个电路路径;它提供与故障保护开关或多路复用器相同类型的保护,但不切换信号。图6b中的MAX366带有三个电路保护器。使用±5V电源时,当设备输入电压为0V时,MAX366的导通电阻通常为85欧姆。但是,使用该器件时要小心,因为它的导通电阻随着输入电压从零变化而上升,特别是在负方向上。在大约-2V输入时,导通电阻上升到150欧姆,而大约2.4V的输入会产生相同的电阻。MAX4506引脚与MAX366兼容,导通电阻更平坦,但需要比该应用提供的更高的双极电源电压。
这篇文章的类似版本出现在2002年5月2日的EDN杂志上。
上一篇:风扇控制电路和速度控制指南
社群二维码
关注“华强商城“微信公众号
Copyright 2010-2023 hqbuy.com,Inc.All right reserved. 服务热线:400-830-6691 粤ICP备05106676号 经营许可证:粤B2-20210308