摘要: 用电隔离传感电路测量温度的技术。
许多温度传感应用要求传感器的电流隔离。幸运的是,一些低成本的温度传感集成电路(ic)很容易隔离。本应用笔记展示了隔离温度传感器的两种方法。
这篇文章的类似版本出现在2000年6月6日的电子设计杂志上。
温度传感器等传感器安装在“机械上不方便”的位置时,需要进行电隔离,例如电气噪声环境、接地不良的环境以及缺乏隔离导致安全问题的情况。新的温度传感器系列通过具有数字多路输出的新的简单单线方法简化了隔离系统的设计。这些新器件还提供非常低的功耗,简化了向隔离侧提供电源的选择和成本。
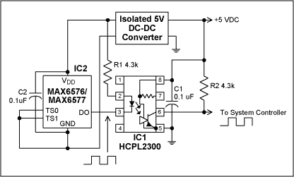
隔离具有单向输出的温度传感器很简单。一个例子是具有频率或周期输出的温度传感器,或者如图1所示的恒温开关输出。该电路可以利用新的传感器系列,如MAX6576,其周期与温度成正比,或MAX6577,其频率随温度变化。Maxim还提供MAX6501至MAX6506,这是一系列温度开关(输出在预定义温度下变为活动的简单设备),也可用于该电路。

图1所示。这种简单的隔离温度传感器提供了一个输出,其中频率或周期与温度成正比。它也可以与温度激活开关(如Maxim的MAX6501-MAX6506)一起用于IC2。
数字可寻址传感器已经有一段时间了,之前的文章已经演示了如何在I(2)C或SMBus上连接这些设备(参见参考文献1,2)。然而,I(2)C或SMBus总线需要两个隔离电路来分隔其单独的时钟和数据线。
一种新型传感器系列MAX6575H / L已经上市,它可以在简单的单线双向数字总线上复用多达8个传感器。这些传感器需要来自处理器的命令信号,它们在预先确定的延迟(在其数据表中详细介绍)之后响应该命令信号。通过与I(2)C总线相同的隔离方法,仅需要单个双向隔离电路,即可完全满足双向总线的要求。

图2。该电路在一条数字线路上提供多达8个多个“可寻址”传感器。传感器可以是隔离的或非隔离的,也可以是两者的混合。

图3。图2中的典型通信序列。一旦DO引脚被拉低,然后释放,DO引脚的控制被转移到MAX6575L/H。温度转换开始于外部触发脉冲的下降沿。DO线在稍后的时间被MAX6575拉低。该时间由器件温度和时间选择引脚(TS1, TS0)决定。DO线在5Tµs内保持低温度,其中T为开尔文温度。该器件的温度由外部触发脉冲的边到边延迟和源自该器件的后续脉冲的下降沿表示。启动脉冲应该低至少2.5µs (tStart)。
温度(以摄氏度为单位)的计算方法如下:
T(°C) = (tDx(µs) /超时乘数(µs / K)] - 273.15 K
每个传感器的乘法器值由其TS0和TS1线选择(以及确切的型号,详细信息请参阅MAX6575数据手册)决定:
IC3, tD1: 5µs/K
IC4, tD2: 20µs/K
IC5, tD3: 80µs/K
尽管图2中隔离器的设计是对称的,但为了便于描述,左侧连接到隔离的从设备,而右侧连接到主设备(通常是微控制器、微处理器或连接计算机的数字线)。如果计算机将右线置于低电平,则Opto 1中的光电二极管打开Opto 1中的晶体管,将从数据线拉低。Opto 1中的晶体管以这样一种方式(通过D2)将数据线拉下来,即Opto 1中的光电二极管不能被激活,这将在环路周围返回信号并锁存电路,如果发生这种情况。相反方向的数据传输除通过Opto 1外功能相同。图2的电路将在任何隔离或非隔离传感器的组合中驱动总共8个MAX6575器件。还显示了一个块描述隔离电源或替代电池电源。
“在双向总线上隔离数据采集”,作者Jerry Steele,发表于1995年11月6日的《电子设计》。
“温度传感器使用I(2)C隔离器”,作者Jerry Steele, EDN, 1996年6月6日。
社群二维码
关注“华强商城“微信公众号
Copyright 2010-2023 hqbuy.com,Inc.All right reserved. 服务热线:400-830-6691 粤ICP备05106676号 经营许可证:粤B2-20210308