摘要: MAX1703 DC-DC变换器采用扩频脉宽调制(SSPWM)作为控制方案,进一步抑制电磁干扰。
所有的电子系统,包括开关稳压器,都会发出不需要的电磁辐射,即EMI。采用扩频脉宽调制(SSPWM)作为控制方案,增强了对电磁干扰的抑制。用伪随机噪声(PN)驱动MAX1703 DC-DC转换器的外部时钟输入引脚,为稳压器提供了降低EMI的扩频时钟。使干扰频率在较宽的范围内波动,可以降低EMI功率密度,否则会集中在单个时钟频率上。
几乎所有的电子系统,包括开关调节器都会发出电磁干扰(不需要时称为电磁干扰或EMI)。为了抑制电磁干扰,传统的方法是在其源处用金属或磁屏蔽或两者同时屏蔽。对于开关稳压器,可以通过采用扩频脉宽调制(SSPWM)控制方案进一步增强抑制。
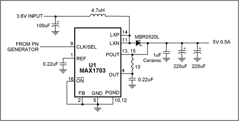
在图1,开关稳压器IC (U1)有一个外部时钟输入。用伪随机噪声(PN)的数字信号驱动这个输入,为调节器提供了一个扩频时钟,减少了电磁干扰。通过在大范围内增加干扰频率,该技术降低了EMI功率密度,否则将集中在单个时钟频率上。

图1所示。为了减少电磁干扰,这种传统的升压DC-DC转换器采用由PN时钟输入产生的扩频脉宽调制(SSPWM)。
伪码发生器(图2)在很宽的范围内传播干扰。它的关键元素是两个8位移位寄存器(U2和U3)串联形成一个16位移位寄存器,从XOR门U4A反馈。结果是一个几乎随机(伪随机)的输出,由一个重复的1和0序列组成,标称频率为650kHz。D触发器(U5)将这个频率除以2,产生一个标称的325kHz扩频时钟信号给开关调节器。

图2。伪随机噪声(PN)发生器为图1电路产生一个标称的325kHz时钟信号。
实验测量表明,在约300kHz时,峰值功率密度降低了15dB。除了PN发生器产生9mA的额外电流外,稳压器的效率保持不变。(在3.6V输入和5V输出的情况下,效率为94%,输出0.5A。)时域纹波振幅也保持不变。输出频谱显示,传统的固定频率时钟(图3)产生的噪音比扩频技术(图4).

图3。这个输出噪声频谱是由图1电路在固定频率控制方案下工作产生的。

图4。与传统的固定频率方法相比,SSPWM控制方案在图1电路中产生更少的输出噪声。
这篇文章的类似版本出现在2001年11月5日的电子设计杂志。
社群二维码
关注“华强商城“微信公众号
Copyright 2010-2023 hqbuy.com,Inc.All right reserved. 服务热线:400-830-6691 粤ICP备05106676号 经营许可证:粤B2-20210308