摘要: 本应用笔记提供了从1994年至今的蓝牙 历史,以及爱立信 公司在系统演变中的作用。蓝牙在2400MHz和2500MHz之间的ISM频段工作,在79个信道上使用FHSS,间隔1MHz。本应用说明还介绍了如何将蓝牙用于具有100mW输出功率的远程系统。一个例子详细介绍了一个分立功率放大器(PA), MAX2240,以及支持的偏置和功率控制电路。
大功率100m范围内的蓝牙应用需要在2.4GHz频率下具有100mW输出功率的放大器。与传统设计技术相比,用于远距离蓝牙应用的MAX2240功率放大器(PA)具有集成功率控制功能,采用超小型封装,成本低,并且需要最少数量的外部组件。
爱立信移动通信公司(瑞典隆德)于1994年发起了一项研究,调查在移动电话及其配件之间建立低功耗、低成本的无线接口的可行性。(1)无线接口的目的是消除移动电话与个人电脑(PC)卡和耳机之间的电缆。最初,该链路被称为多通信器(MC)链路。随着新型无线链路工作的进展,很明显,可以使用短距离无线链路的应用种类是没有限制的。一种廉价的短程通信技术将使便携式设备之间的通信在经济上可行。然而,要使该系统取得成功,需要大量的行业支持。1997年,爱立信接触了其他便携式设备制造商,以提高对该技术的兴趣,并于1998年成立了一个由移动电话和计算机行业的公司(爱立信,诺基亚 ,英特尔 ,东芝 和IBM )组成的特殊兴趣小组(SIG)。该联盟成立的目的是为空中接口和系统软件建立一个事实上的标准,并促进这项技术的发展。1998年5月,SIG公开介绍了新的无线连接解决方案。SIG将这种短距离无线连接解决方案命名为“蓝牙”,以纪念10世纪统一丹麦的国王。
蓝牙系统或多或少地在未经许可的工业-科学-医疗(ISM)频段上运行,从2400兆赫到2500兆赫,在世界各地略有不同。该系统采用跳频扩频(FHSS)方案,在多个用户之间共享频谱,当接收发射功率超过0dBm (1mW)时,合法占用该频段。总共使用79个跳信道,信道间隔为1MHz,采用两级频移键控(FSK)调制。该系统实现了1Mbps的比特率,采用高斯调制滤波,带宽时间(BT)乘积(带宽每比特)为0.5。
该系统采用类似于现有IEEE 802.11 FHSS无线局域网(WLAN)系统中使用的空中接口;一些更改允许使用低成本硬件(例如,放松灵敏度、放松图像抑制和每个数据包的跳频,而不需要快速周转时间)。然而,信道频率是相同的,调制方案本质上与两级FSK相同。这些调制特性决定了发射机所需的放大器类型。在蓝牙中采用恒定包络FSK调制方案,允许使用饱和模式发射放大器。
蓝牙系统最初被设想为短距离连接(最多10米)。然而,随着可能的蓝牙应用的扩展,潜在的终端用户表达了对更大范围的渴望。考虑到系统的接收灵敏度固定在-70dBm,增大距离的实际解决方案是增加发射功率。对更大发射功率的需求导致了对r - o发射输出功率的附加类别的定义。选择峰值发射功率为100mW而不是1mW,以理想地提供大约10倍的距离提高到100米,并保持发射功率在欧洲ETSI规定的100mW有效各向同性功率(EIRP)内。更高的输出导致需要在射频收发器后添加单独的PA(图1)。更高的发射功率水平成为蓝牙接口规范的一部分,并被定义为1类操作。

图1所示。蓝牙系统框图。
第一类发射功率规格详见蓝牙规范1.0版的r - o章节。(2)输出功率限制为最大发射输出功率100mW。如果使用1类电源,规格要求发射机实现功率控制,以减少总体干扰并优化r / o功耗。蓝牙传输规范建立了对整体ro的要求。PA规范源自PA之后的元件的系统要求和组件特性(图1)。RF开关、RF带通滤波器和连接器的功率损耗约为3dB(图2)。

图2。蓝牙前端可以简化为这种表示。
各种规格影响发射PA,包括覆盖杂散发射和其他操作条件的规格。所有放大器输出规格都暗示使用调制信号。除了蓝牙o规格外,蓝牙o的实施还会产生一些特定的系统要求。PA的工作条件包括电源电压为+2.7V(DC)至+5V(DC);温度范围-20°C至+60°C;输入功率0 ~ +4dBm;电源电流小于140mA;目标效率为30% ~ 40%。PA必须提供一个开关控制,以允许在接收时隙期间断电。PA应该在几微秒内打开/关闭。下电模式下,PA集电极电流(I(CC))应小于10µA。PA实现目标包括成本低于1.00美元,尺寸小于10mm x 10mm,解决方案设计时间不超过一周。
R - o-发射输出功率规格隐含在电源电压、温度和频率的所有工作条件下。所有功率以100kHz带宽测量。最小发射输出功率为0dBm,最大发射输出功率为+20dBm。功率可在+4dBm到+20dBm范围内单调控制,最小步长为2dB,最大步长为8dB。
带内杂散电平是指相邻信道和备用信道功率的允许电平,以及在2400MHz至2500MHz频段内的任何残留杂散信号。主要的调节限制是在1MHz频带边缘的-20dBc频谱功率限制。所有规格均采用符合蓝牙调制信号特性的输入信号进行测量。所有带外杂散发射是指2400MHz至2500MHz频段以外的信号。这些规格包括从30MHz到1GHz的最大杂散电平-36dBc;在1GHz至12.75GHz范围内最大-30dBc;在1.8GHz至1.9GHz和5.15GHz至5.3GHz范围内至少-47dBc。
设计具有功率控制的PA的“经典”或传统方法主要围绕由分立功率晶体管和无源元件构成的两级PA,或者最近将PA集成电路(ic)封装在中等尺寸的塑料封装中(例如,8引脚SO或MLP16封装)。这种PA方法只提供射频信号路径、基本偏置和相当初级的功率控制。实现蓝牙100mW功率控制的1类规格需要额外的电路来实现全功率控制的传输放大器功能。
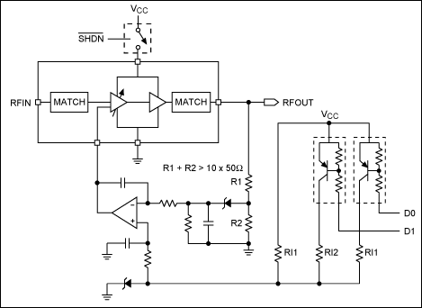
给定具有功率控制输入的开环PA,通过外部电路实现功率检测、功率电平设置和闭环控制方案。一个简单的平方律二极管检测器通常用于检测有限范围内的功率,并产生与PA输出功率成比例的电压输出。通常,将探测器电压与与期望的PA输出功率电平相对应的设定电压电平进行比较。作为积分器的运放作为闭环控制放大器驱动控制输入,直到检测到的电压等于设定电压。这种方法的一种可能实现包括使用温度补偿二极管检测器的2位数字控制(图3)。

图3。经典的功率控制PA解决方案。
很明显,传统的方法需要大量的外部元件来完全实现功率控制功能和数字接口:检测器二极管、电容器、电阻、运放和数字转换器(DAC)。尽管可以将配置设计为可接受的工作,但传统的功率控制解决方案有几个缺点,使其对蓝牙系统没有吸引力。主要的缺点是物料清单(BOM)成本太高。图3中电路的大容量BOM成本约为1.76美元,包括PA。蓝牙技术联盟(Bluetooth SIG)成员已经声明了蓝牙r的目标成本为5美元,(4)而PA不可能占总成本的三分之一。
这种解决方案的另一个缺点是所需的印刷电路板(PCB)面积相对较大。大多数蓝牙实现必须装入一个小空间,比如一个模块。在这里,RF模块的总占地面积可能小到10mm x 14mm。(5)图3中的电路本身可能会消耗该面积。PA的大塑料封装,外部匹配,以及分立功率检测和控制电路的组合限制了最小的占地面积。
此外,所示的离散方法是非常密集的设计。为了实现精确的功率检测、稳定的闭环控制和建立所需的数字控制功率水平,必须投入大量的时间与实际电路一起工作。在达到符合规范的1类功率控制解决方案之前,肯定需要对电路元件值和PCB实现进行大量调整。这些缺点对于蓝牙或蓝牙项目和/或支持蓝牙的产品来说是不可接受的。蓝牙操作系统必须价格低廉、体积小、开发及时。实际上,设计人员需要蓝牙1类PA功能的替代解决方案。
Maxim开发的新型PA IC专门针对蓝牙系统要求和蓝牙市场的特定需求。MAX2240 PA IC消除了与经典方法相关的主要缺点;它为PA解决方案引入了新的外形因素和成本结构。MAX2240单电源放大器是专为蓝牙系统设计的,尽管它可以用于在2.4GHz至2.5GHz ISM频段工作的其他FSK调制系统。在+3V(DC)电压下,PA在最高功率模式下提供+20dBm (100mW)的标称输出功率。
MAX2240采用了一种新的架构,将功率控制功能与PA结合在同一IC上(图4)。该架构从根本上简化了整个PA解决方案。核心PA级与开环数字功率控制方案和关断/偏置控制相结合。两个数字控制位(D0, D1)控制四个不同的输出功率电平状态。数字功率控制输入被解码以驱动射频路径中的可变增益放大器(VGA)级,从而驱动输出功率。这四种状态提供了定义良好的输出功率水平,而数字代码设置的功率步长接近6dB/步。输出功率水平在输入功率、温度、电源电压范围和制造变化上是一阶优化的。

图4。这个简化的框图代表了MAX2240低成本蓝牙PA。
此外,由于包含温度和电源无关的偏置,以及射频输入和级间匹配的集成,应用程序大大简化。片上温度和供电稳定的偏置电路在所有工作条件下保持稳定和可预测的PA性能;它消除了外部施加的偏置电压或电流。该集成电路的工作电压为+2.7V(直流)至+5V(直流),使其能够直接在主机移动通信设备中的不稳定电池电压下运行。大多数射频信号路径阻抗匹配电路是集成的。输出级匹配没有集成在芯片中,以实现最佳的PA效率,并允许在输出功率,谐波和效率方面进行权衡。
PA提供数字关闭(使能)控制输入,因此它可以进入活动或关闭模式,由基带IC选择。在关闭模式下,电源电流降低到约0.5µa。这种数字关闭控制允许PA在传输时隙期间打开,在所有其他时间关闭,从而最大限度地减少总体电流消耗。
毫无疑问,MAX2240 PA最先进的方面是使用芯片级封装(CSP)。这种封装是一种集成电路芯片级封装技术,通过特殊的后处理步骤将焊料凸起连接到集成电路的键合盘上,而芯片仍处于原始晶圆形式。凸起放置在0.5mm的标准引线间距的网格阵列中。MAX2240的栅格是由9个焊点组成的3 × 3阵列,具有超小的1.56mm × 1.56mm净芯片/晶片尺寸(UCSP 封装)。焊料球附着后,晶圆片被切割,将集成电路转换成模具形式。在芯片形式中,芯片已经准备好直接安装到印刷电路板(PCB)上,类似于传统的表面贴装设备。该器件放置在焊盘布局上,并与PCB上的其他组件进行红外焊料回流,直接将芯片安装到PCB上。芯片级设备以磁带和卷轴的形式运输,类似于其他表面贴装设备。在模具背面放置一个索引区标记,以表示模具的A1引脚。CSP技术的使用创造了业界最小的PA IC产品,有助于加快蓝牙1级集成到移动电话,笔记本电脑,个人数字助理(pda)和其他便携式设备中。
MAX2240设计用于简单的应用集成和设计(图5)。该器件工作在单个正电源电压(V(CC))下。每个电源电压连接都需要一个射频旁路电容(通常为220pF)接地。在V(CC)引脚上,建议使用小型1.2nH系列电感(电路板走线)和并联18pF电容来优化PA性能。射频输入(RFIN)具有内部阻抗匹配网络和直流阻塞电容器。因此,可以将50欧姆传输线直接连接到RFIN。

图5。MAX2240应用电路。
MAX2240的输出级是输出晶体管的集电极。直流偏置和阻抗匹配应用于芯片外部,以实现比集成的低匹配元件更高的效率和输出功率。最佳性能出现在PA输出晶体管的阻抗上。在2.45GHz时,此阻抗为15.2欧姆 + j17.9欧姆,查看加载50欧姆的匹配网络。主功率匹配结构为低通网络,由串联输电在线段T1和开根输电在线段T2组成。输电在线网络的作用类似于电感和并联电容的串联。
传输线T1和T2表示为特定特性阻抗线的电长度,但可以设计为不同的阻抗线。选择T2的长度可以在基波的二次谐波频率处提供短路,并在输出端显著衰减其幅值:四分之一波长的二次谐波频率为4.9GHz。三次谐波频率通过扼流圈电感的寄生电容衰减。该电容在较高频率下滚出扼流圈阻抗,并在三次谐波频率下表现为低阻抗。输出串联电容器用作直流阻塞电容器和最终匹配元件。此处建议设置为10pF。输出级还需要通过电感器(建议为22nH)连接到V(CC)。精确值并不重要,但应在2.4GHz时提供几百欧姆的阻抗,并在2.4GHz或以下自谐振。最后,所有数字输入都与互补金属氧化物半导体(CMOS)逻辑电平兼容,并设计用于直接连接到数字基带IC。
与传统的闭环PA解决方案相比,新的PA方法的优点是显而易见的。对BOM成本、PCB尺寸和设计时间的检查清楚地表明,与传统的PA解决方案相比,新方法有显着的总体改进(见下面的表1)。
| MAX2240 | 经典扩音解决方案 | ||||
| 不。 | 组件 | 成本(美元) | 不。 | 组件 | 成本(美元) |
| 1 | 功放集成电路 | 0.75 | 1 | 功放集成电路 | 0.75 |
| 4 | 功率放大器集成电路解决方案 | 0.04 | 1 | Om放大器(低电压(OS)) | 0.3 |
| 1 | 电容器 | 0.05 | 2 | 检波二极管 | 0.13 |
| 电感器 | 2 | PNP晶体管 | 0.1 | ||
| 2 | 电感器 | 0.1 | |||
| 9 | 电容器 | 0.09 | |||
| 8 | 电阻 | 0.04 | |||
| BOM总成本 | 0.84 | BOM总成本 | 1.76 | ||
MAX2240通过消除对检测器二极管、运算放大器、电阻、电容和DAC组件的需求,降低了蓝牙PA实现的BOM成本。MAX2240只需要几个旁路电容和一个简单的输出匹配网络。这种简化导致BOM成本是传统方法成本的一半。低于$1.00的BOM成本支持实现约$5的蓝牙零成本目标,并为进一步的成本改进奠定了基础。
经典PA解决方案和MAX2240应用所需PCB面积的一阶估计显示,解决方案的占地面积有很大差异。经典的PA方法需要大约10mm x 14mm (140mm²)的PCB空间来实现图3所示的示例。相比之下,MAX2240所需的占地面积约为4mm x 8mm (32mm²),仅为经典方法面积的四分之一。这种小尺寸使MAX2240非常适合集成到模块中。
(1) Jaap Haartsen,“蓝牙——无线连接的通用R / o接口”,《爱立信评论》1998年第3期。
(2)《蓝牙系统规范》,1999年11月29日第1.0卷b期。
(3) Hans Eriksson和Raymond W. Waugh,“温度补偿线性二极管检测器”,射频设计,2000年7月,第40-44页。
蓝牙开发者大会,1999年12月。
(5)爱立信pba31301 /2蓝牙读写模块。
这篇文章的类似版本出现在2000年7月的《无线系统设计》杂志上。
社群二维码
关注“华强商城“微信公众号
Copyright 2010-2023 hqbuy.com,Inc.All right reserved. 服务热线:400-830-6691 粤ICP备05106676号 经营许可证:粤B2-20210308