摘要: 当使用升压(升压)DC-DC转换器作为电池充电或为led供电的电流源时,一个简单的电路可以减少感测电阻损耗并提高效率。
为了实现具有电流输出的升压变换器,通常采取的方法是简单地将负载连接到电阻分压器反馈网络中的顶部电阻。然后底部电阻用作电流检测电阻。这个解决方案虽然简单,但效率不高。一个简单的电路可以减少感测电阻的损耗,提高效率。
为了实现具有电流输出的升压变换器,通常采取的方法是简单地将负载连接到电阻分压器反馈网络中的顶部电阻。然后底部电阻用作电流检测电阻。这个解决方案虽然简单,但效率不高。

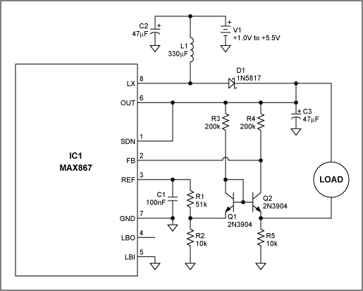
图1所示 低成本的反馈网络(Q1, Q2和相关电阻)将开关模式电流源的效率提高了六倍。
低效率是由相对高的感应电压引起的。这通常是1.25V,但对于一些ic,可以高达2.5V。在图1中,配置为20mA电流源的开关模式DC-DC变换器通过将检测电压降低到200mV来最小化效率损失。该电路的优点包括效率的6倍增益,最小的电路板面积,以及可用的低成本元件。
应用包括电池充电、LED驱动和通用电流源。某些ic,如MAX1698和MAX1848,被设计成以类似于这里描述的方式有效地驱动led。作为一个额外的好处,电路允许深度放电的单节碱性电池。
电阻R1和R2形成一个分压器,从IC的参考输出中提取200mV。这个感应电压连接到由Q1和Q2组成的电流镜的一个发射极。两个集电极通过200k欧姆电阻连接到输出电压。Q2的集电极也连接到IC的反馈引脚,Q2的发射极连接到低侧电流检测电阻(R5)。
这种反馈网络出现在集成电路的控制回路作为一个共基放大器。为Q2选择2N3904产生足够的发射极到集电极增益,大约80V/V。此外,网络的宽带宽(共基配置的特点)防止了IC控制回路的不稳定。
这篇文章的类似版本出现在1999年1月21日的经济日报杂志。
社群二维码
关注“华强商城“微信公众号
Copyright 2010-2023 hqbuy.com,Inc.All right reserved. 服务热线:400-830-6691 粤ICP备05106676号 经营许可证:粤B2-20210308