摘要: 本文介绍了集成电源和2AA电池如何为数码相机(DSC)或摄像机供电。单个集成设备为DSC中的所有系统模块供电。集成电源减少了DSC设计中的元件数量和空间。
本应用说明解释了集成电源和2AA电池如何为数码相机(DSC)或摄像机供电。MAX1802降压电源为DSC中的所有系统模块供电。使用这种单一集成电源可以减少DSC或摄像机设计中的组件数量和空间。
数码相机耗材必须小巧高效。电源必须相对没有低功率噪声,以便易于实现后滤波。它们必须能产生几种电压。大多数相机制造商需要4到6个通道的电源。数码相机(DSC)的典型框图显示了不同的电源通道图1.

图1所示。典型的数码相机框图。
大多数DSC系统也有一个子处理器(图1中没有显示),它包含一个实时时钟和内存控制器。子处理器由一个始终打开的备用电源供电,以在系统关闭期间保持子处理器块的活动。一些制造商更倾向于将此电源与主电池电源分开,以节省电池寿命。在这样的系统中,需要一个额外的转换器来为子处理器提供始终打开的备用电源。
MAX1802通过集成高效降压控制器和转换器以及三个辅助升压控制器,为数码相机和视频摄像机的主要模块供电提供了完整的单芯片解决方案。降压控制器通常用作系统的主电源,转换器作为核心电源。三个辅助控制器分别用于LCD、CCD和电机电源。MAX1801是一个从控制器,如果需要,可以与MAX1802一起使用,以产生独立的LED电源。MAX1802以低噪声恒频PWM模式工作,MAX1801与MAX1802振荡器同步。
MAX1802 IC适用于使用三个或四个碱性电池或两个Li+电池作为系统基本电源的应用。然而,一些相机制造商正在从4AA电池过渡到2AA电池或2nimh电池。在只有2AA电池但使用备用电源的系统中,MAX1802可以与高效升压MAX1833转换器结合使用。MAX1833作为备用电源,MAX1802为所有DSC系统模块提供电源。
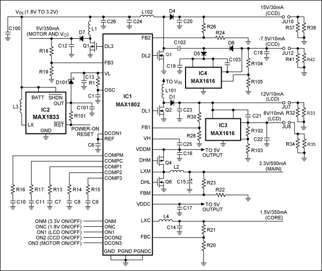
该系统的应用电路如图所示图2,指示相机系统中的各个模块由MAX1802供电。这种方法可以在最小的组件数量增加的情况下实现配置。除了为子处理器提供备用电源外,MAX1833还有助于在启动时为MAX1802供电。

图2。MAX1802应用电路用于DSC (2AA电池作为输入)。
MAX1802使用由其VDDM引脚供电的内部线性稳压器为内部电路供电。这个线性调节器的输出可见于VL。MAX1802在VL引脚处的欠压锁定阈值为2.4V。在上电时,MAX1802的VL引脚被MAX1833强制到一个低于3.3V的二极管(图2)。LDO的内部寄生体二极管拉起VDDM。这允许MAX1802的内部参考和振荡器电路启动。这反过来又使辅助控制器设计为5V输出,也用于运行电机。5V输出通过VDDM(作为系统主电源)给3.3V输出降压控制器上电,通过VDDC给1.5V输出降压转换器(作为核心处理器电源)上电(图2)。该电路在不同负载和输入电压下的效率如图2所示图3.

图3。输入2AA电池时MAX1802的效率曲线。
该数据表明,MAX1802是便携式系统电源的有效解决方案,即使在输入电压低于MAX1802数据表中规定的范围时,组件计数和电路板实际面积也是关键问题。
上一篇:对数处理在电网电力监测中的应用
社群二维码
关注“华强商城“微信公众号
Copyright 2010-2023 hqbuy.com,Inc.All right reserved. 服务热线:400-830-6691 粤ICP备05106676号 经营许可证:粤B2-20210308