摘要: 本文讨论了直流无刷风扇调速的控制方法。风扇转速控制采用24V和48V和隔离IC设计。文章展示了风扇转速控制器的例子。
讨论了直流无刷散热风扇的转速控制问题。给出了分立和集成电路风扇速度控制器的示例。本文介绍了12V, 24V和48V设计,以及隔离版本。讨论了转速表的反馈控制。
这篇文章的类似版本出现在2001年6月的《电子设计》杂志的副刊上。
无刷直流电风扇普遍应用于pc和其他类型的电子设备中,由于其非线性特性,其转速控制非常复杂。如图1所示,在电压达到高度可变的启动电压之前,电机根本不运行,并且在此之后,速度仅近似线性。

图1所示。该图显示了典型无刷直流风扇的电压与速度的关系。风扇的启动电压在3V到5V之间,但很难预测准确的启动电压。在风扇的使用寿命和环境条件的作用下,每个风扇的确切点都是不同的。虽然在起始点以上的图形是线性的,但大多数风扇只是近似于电压与速度的线性关系。闭环风扇调速克服了所有这些困难。
调节风扇转速的电路可以克服这些困难。具有转速表输出的电机的可用性有助于这些电路的设计。
一段时间以来,已经有集成电路(ic)可用于控制风扇速度,其中包括DAC(数字到转换器)。这些电路包括PC系统健康监视器和专用风扇控制ic,如MAX1669,具有线性DAC输出和PWM输出。虽然主要是为个人电脑设计的,但这些集成电路也被用于其他类型的电子设备。它们配有I(2)C或SMBus接口,用于与控制器、处理器或计算机通信。通常,DAC输出被馈送到两种类型的放大器电路中的任何一种,以提高其电压输出以应用于风扇。
这些系统是“开环”的,受启动电压要求的限制。一种常见的方法是在降低风扇以达到所需的速度之前,在短时间内给风扇提供全电压。最低可行速度是经验确定的,因为它随时间和条件的变化而变化,需要不断的验证。
图2描绘了一个简单的基于dac的开环风扇控制原理图。受启动限制。虽然通常与配备转速表输出的风扇一起使用,但ic仅使用这些转速表信号来监控风扇速度并确定速度是否低于“看门狗”限制。因为这些转速表信号是如此普遍,机会仍然存在,以关闭风扇控制回路。

图2。简单的开环风扇控制由一些健康监视器、超级I/ o和以MAX1669为代表的风扇控制器提供。这种设计可以用任何DAC和任何接口来实现。健康监视器ic一直有转速表的输入,但仅作为看门狗功能,因此主机系统可以验证风扇是否以最低速率运行。转速表信号不直接用于风扇控制。由于启动问题,一些DAC的范围丢失,导致系统实际上可能对8位DAC的风扇速度只有不到7位的控制。
通过使用外部放大器关闭转速表周围的环路,可以对dac驱动风扇控制器进行增强。这种方法基本上提供了从0到255的全范围8位DAC代码的线性控制。由于转速计已经存在,这种修改只需要一些信号调理和适当的放大器安排。在图3所示的电路中,对转速计脉冲进行调节,使所有脉宽信息被去除(微分),仅保留脉率信息。代表频率或风扇速度的脉冲然后用作对积分电机控制放大器的反馈。

图3。这种闭环风扇控制放大器与图2所示的ic一起使用。本设计采用转速表信号进行反馈。这提供了对DAC全输出范围的线性控制。风扇将可靠地启动在任何设置,而不需要采取风扇全速首先。
微分器的时间常数最初设置为提供比风扇全速时最短转速表脉冲的持续时间短的脉冲。这通常带来的收益太少。增益可以通过降低R2或C1的值来增加。应设置增益,使风扇正好达到全速与全DAC输出应用到放大器电路的输入。
积分器的时间常数被设置为提供对速度变化的平滑响应,而没有任何超调或狩猎。通常,这是根据实际的风扇和系统来完成的。图4和图5描绘了集成电容C2在0.1µF和1.0µF两个值下放大器的响应。这两个值中的任何一个都符合稳定性的习惯标准,即小于25%的超调。

图4。该图描述了具有0.01µF积分电容的闭环风扇控制放大器,因为它响应阶跃变化输入。

图5。该图描述了具有1µF积分电容的闭环风扇控制放大器,因为它响应阶跃变化输入。
通过使用MAX6650 / MAX6651等专用IC,大大简化了风扇调速设计。
MAX6650设计用于控制单个风扇。MAX6651控制单个风扇,可以监视并充当三个额外风扇转速表输出的看门狗。多个max6651可以同步控制多个风扇。这些风扇速度调节器接口到I(2)C或SMBus,并使用转速表反馈的风扇来调节他们的速度。广泛的可编程性适应各种风扇速度和类型。图6描述了MAX6650的典型连接。
注意,在图6中,MAX6650/MAX6651与外部通管一起使用。由于MAX6650/MAX6651的输出级是DAC和放大器的组合,因此反馈从晶体管的漏极到标记为FB的IC上的终端。这种DAC/放大器组合需要本地反馈。完整回路的反馈实际上是风扇的转速表信号,这也返回到MAX6650/MAX6651。这些器件将驱动风扇,直到转速表信号与MAX6650/MAX6651中的速度寄存器中的编程周期相匹配。

图6。MAX6650为风扇调速提供了完整的集成、可接口的解决方案。
一些风扇的额定电压从24V到48V, MAX6650/MAX6651可以很容易地适应控制这些更高电压的风扇。简单地衰减反馈和转速表信号的数量与实际供应和12V之间的差异成正比。从本质上讲,MAX6650/MAX6651可以被“欺骗”,认为它正在控制一个12V风扇。这种修改是在反馈和转速表输出上用简单的衰减网络完成的。
当设置这些衰减器的值时,TACHO引脚处的转速表反馈信号应始终保持比FB引脚处的电压更正。这是通过在FB网络上稍微大一点的衰减来完成的。FB网络实际上可以容忍大范围的衰减,因为它只设置MAX6650/MAX6651输出级的本地增益。该输出级仍然被封闭在由TACHO信号形成的更大的反馈回路中。
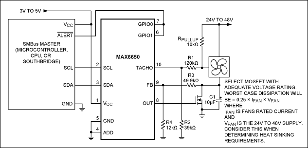
图7显示了MAX6650/MAX6651与高压风扇的连接电路。R1应该足够大,以避免拖长上拉电阻R(PULLUP)。R1和R2的衰减系数与12V以上电压的增加成正比。例如,在图7中,R1和R2将转速表信号衰减到风扇处值的四分之一,因为风扇工作在48V。一旦确定了R1和R2的衰减因子,选择R3和R4具有更大的衰减因子,以便反馈电压始终比转速表信号更负。在图7中,反馈信号是漏极Q1处值的五分之一。转速表和反馈信号之间的关系如图8所示。这种衰减关系是必要的,因为转速表的阈值,这是指FB引脚,是大约1.25V以上的FB引脚。

图7。该电路使MAX6650能够通过将反馈和转速表信号衰减到类似于12V风扇产生的水平来控制48V风扇。在本设计中,选择具有适当额定电压的MOSFET。最坏功耗为0.25 × I(FAN) × V(FAN),其中I(FAN)为风扇额定电流,V(FAN)为24V ~ 28V电源。在确定散热要求时要考虑到这一点。

图8。左边的瞄准镜照片是在780转时拍摄的,驱动一个48V电机。在1526 rpm时进行正确的跟踪。方形波形是MAX6650 TACHO引脚处的转速表信号。直线是在MAX6650的FB引脚处获得的反馈。请注意,在风扇的工作范围内,FB引脚的电压比TACHO引脚更负。通过将图7中的R3/R4组合设置为比R1/R2组合略大的衰减,可以确保这一点。
在某些系统中,由于接地回路,风扇的高波动接地电流会引起噪声问题。接地回路问题可以通过电流隔离来解决。图9的原理图可用于隔离任何I(2)C或SMBus风扇控制器,包括前面提到的MAX1669或MAX6650/MAX6651。该电路利用了已经隔离的风扇电源,因此MAX6650/MAX6651不必包括一个单独的昂贵的隔离5V DC-DC转换器。MAX6330 / MAX6331分流稳压器提供了一种经济可靠的方式从48V向下调节。MAX6330/MAX6331的SOT23封装,加上5W下降电阻的尺寸,与通压稳压器和散热器相比具有优势。此外,5W电阻器比散热器更容易安装,成本更低。

图9。隔离风扇控制电路在高风扇电流产生的地面噪声可能是一个问题时是有用的。IC1和IC2包括用于数据线的双向数字隔离器。由于MAX6650/MAX6651仅是时钟的输入,因此可以对具有IC3的时钟使用单向隔离。IC4是一对夫妇的可选补充。
在图9中,双向光隔离电路隔离了数据线。双向隔离电路已经在以前的文献中描述过。(1,2)IC1和IC2连接在一起,使得任何一侧的低电平导致另一侧的低电平,而不需要隔离电路锁存。
实际上,这里讨论的所有I(2)C和SMBus设备都只有输入的时钟引脚(与一些I(2)C ic相反,它们可以通过保持时钟低电平来“拉伸”时钟)。这种设计通过只需要一个单向隔离器来简化隔离。这些设备中的大多数也有看门狗或警报输出,可以与另一个单向隔离器耦合回控制器。
闭环风扇控制克服了直流无刷风扇控制固有的非线性。风扇控制就变成了风扇转速调节。精确的风扇速度是有保证的,即使从风扇到风扇的变化,由于老化。通过在风扇控制和健康监测ic的输出上使用闭环放大电路,可以实现闭环风扇调节。最近,集成电路提供闭环风扇速度调节。
这些相同的方法非常适用于满足更有限需求的电路。许多应用,如电信使用48V风扇,这些电路和ic可以适应这种用途。电流隔离方法可以解决偶尔出现的大风扇电流尖峰混乱的地环路问题。
(1) Steele, Jerry,“在双向总线上隔离数据采集”,《电子设计》,1995年11月6日。
(2) Steele, Jerry,“温度传感器使用I(2)C隔离器”,EDN, 1996年6月6日。
上一篇:数据块电缆的设计注意事项
下一篇:了解基准电压拓扑和规格
社群二维码
关注“华强商城“微信公众号
Copyright 2010-2023 hqbuy.com,Inc.All right reserved. 服务热线:400-830-6691 粤ICP备05106676号 经营许可证:粤B2-20210308