摘要: 下面的应用说明显示了使用DS1814微监视器的简单电路。电路包括与8051微处理器接口,与PIC微控制器接口,并使用LED指示复位。
DS1814微监视器具有Vcc电平监控,手动复位按钮和内部看门狗定时器。有三个不同的引脚,DS1814将与大多数需要微处理器监控的电路一起工作,并且具有很大的功能。DS1814提供SOT-23-5和FlipChip封装。
DS1814具有5%和10%的电压监测容限。该容差级别用于确定微监视器何时激活和释放上电和下电时的复位条件。当Vcc低于设定容差水平时,DS1814启动复位条件,以允许微处理器有足够的时间适当地处理其外围设备并关闭自身。当Vcc高于电源跳闸点时,微监视器保持微处理器复位至少140ms,以便在微处理器尝试与它们通信之前给微处理器的外围设备足够的时间启动。这个容差级别还决定了微监视器认为何时可以安全释放微处理器。在上电时,上电复位是有效的,防止微处理器被激活。一旦Vcc达到微监视器设置的容差水平,复位条件至少保持140ms的活动。这保证了处理器只在外围设备完成上电后才尝试与其通信。一旦上电复位时间已过,且电压仍处于或高于电压容限水平,微监视器将释放复位条件并允许微处理器运行。
微监视器控制微处理器复位的另一种方式是通过手动复位按钮输入。DS1814A和DS1814C有一个专门用于内部剥离按钮复位的引脚。由于输入是内部剥离的,因此不需要任何外部电路来剥离按钮复位信号。当微监视器不处于复位状态时,它会监测按钮复位引脚上的电压是否降至0.3Vcc以下。如果发生这种情况,微监视器将微处理器置于复位状态。这种复位状态一直保持到按钮复位引脚高于0.8Vcc。复位将保持活跃至少140毫秒,通常为200毫秒,之后复位将被释放,微处理器将被允许运行。
DS1814还可以通过监视内部看门狗定时器来控制微处理器的激活。监控频闪输入从高电平到低电平的转换。这种低频闪必须每1.12秒出现一次。这是一个好主意,脉冲看门狗引脚更频繁地每1.12秒一次,以验证看门狗定时器被重置,使DS1814不会错误地重置微处理器。如果在频闪输入引脚上检测到转换,则微监视器中的看门狗定时器被重置并再次开始计数。如果微监视器在超时时间内没有检测到频闪输入引脚上的电压转换,则复位至少为140ms。一旦这个时间过去,DS1814将释放复位条件。DS1814的看门狗定时器通过为微处理器的内部看门狗定时器提供冗余来执行重要功能。如果微处理器的内部看门狗定时器被禁用,DS1814仍将在其频闪输入引脚上寻找过渡。可以使用微处理器信号,如8051上的ALE,对DS1814的看门狗输入进行频闪选。这个选项的缺点是,即使代码进入了杂草,ALE仍然可能切换,这违背了使用它来控制看门狗输入的目的。监测微处理器稳定性的首选方法是切换连接到微监视器的频闪输入引脚的端口引脚。虽然这种方法确实需要端口引脚,但它是更新微监视器看门狗定时器的最可靠方法。如果看门狗定时器是不需要的,浮动信号到频闪输入禁用它。
本节将展示一些电路示例,以便更好地理解DS1814的应用。DS1814有三个引脚输出选项。应用程序中使用的微处理器决定应该使用哪个引脚。既然已经解释了DS1814的基本功能,现在是时候看一些简单的电路示例来感受如何使用微监视器了。首先考虑微处理器具有的复位类型,主动高复位或主动低复位。如果微处理器具有有效的低复位,则可以选择任何DS1814微监视器。如果微处理器需要主动高复位,则应使用DS1814B或C。如果需要手动复位,则应选择DS1814A或C。最后,如果一个设计需要一个看门狗,DS1814A或B都有一个内部看门狗定时器。三种DS1814引脚输出选项之一应该为任何电路设计提供适当的功能。
| 设备 | RST校验 | RST | PBRST校验 | 圣校验 |
| DS1814A | X | X | X | |
| DS1814B | X | X | X | |
| DS1814C | X | X | X |
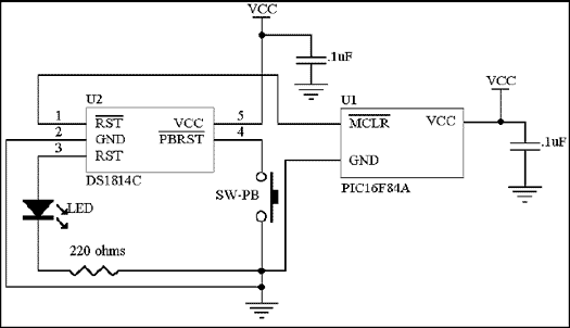
图1中的电路显示了如何将DS1814A连接到有源低电平微处理器。之所以选择PIC16F84A,是因为它有一个有效的低复位引脚,并且有端口引脚可用于切换DS1814A的频闪输入引脚。在图1中的电路中,DS1814A将其低激活RST直接绑定到PIC的低激活MCLR引脚。主清除(复位)(活动低MCLR)引脚的电压水平决定微处理器是否处于复位状态。PIC的应用软件负责每1.12秒切换一次频闪引脚。只要PIC每1.12秒转换一次该引脚上的电压,微监视器的内部看门狗定时器就不会超时。如果看门狗定时器超时,则DS1814A的引脚1将被拉低,PIC将处于复位状态140ms。该电路的一个选项是添加一个按钮来手动重置PIC。这是通过在DS1814A的引脚3和GND之间连接常开按钮或开关来完成的。不需要消噪电路。如果DS1814A的引脚3保持低500ns,则微监视器知道手动复位已被激活,并且它进入复位状态至少140ms。另一个好主意是在DS1814和微处理器的电压源引脚上添加去耦电容器。这有助于防止电压尖峰由于大,瞬时下降的Vcc。此外,将去耦电容器尽可能靠近器件,以及保持PCB走线短可减少电压尖峰。

图1所示。应用DS1814A连接PIC微处理器。
DS1814B提供了能够同时使用主动高电平和主动低电平复位的灵活性,而代价是手动复位按钮选项。DS1814B还具有监视从微处理器发送的看门狗信号的能力。图2显示了DS1814B如何连接到PIC微处理器的示例。

图2。DS1814B连接PIC微处理器的应用。
请注意,DS1814的活动低复位直接连接到PIC的主清除引脚。此外,PIC的一个I/O引脚用于转换DS1814B的频闪输入引脚上的电压。通常,如果不需要手动复位或电路设计中没有另一个需要主动高复位的微处理器,则引脚3将保持打开状态。然而,如图2所示,通过220欧姆电阻连接到地的LED用于指示DS1814B何时处于复位状态。这种增加的电路只是一个选项,但它是有用的,有一个视觉线索,当设备在重置。
另一种选择是使用DS1814B监视具有活动高复位的微处理器,如8051(参见图3)。

图3。应用DS1814B连接8051微处理器。
DS1814B的有效高复位直接连接到8051的复位引脚,微处理器的一个端口引脚连接到微监视器的频闪输入引脚。这里的不同之处在于,主动低复位,否则将断开,通过470欧姆电阻和LED连接到Vcc。这用于指示设备何时处于复位状态。
最后两个电路使用DS1814C(参见图4和图5)。该器件具有有效的高复位,有效的低复位和手动复位。当微处理器的内部看门狗被使用时,或者看门狗根本不被使用时,这个微监视器将是有用的。第一电路显示了如何连接到具有有源低复位的微处理器,第二电路显示了如何连接到具有有源高复位的微处理器。

图4。DS1814C连接PIC微处理器的应用。

图5。应用DS1814C与8051微处理器连接。
上述两个电路都类似于前面介绍的那些电路,除了没有看门狗定时器选项。相反,内部剥离的按钮用于控制重置。还显示了可选的LED复位指示灯。
所示的所有电路都易于实现。即使只是DS1814的复位引脚连接到微处理器,微监视器也能够安全地控制微处理器及其外围设备的上电和下电。DS1814在保持微处理器电路稳定方面非常有用。
下一篇:压力传感器的跨度和偏置补偿方法
社群二维码
关注“华强商城“微信公众号
Copyright 2010-2023 hqbuy.com,Inc.All right reserved. 服务热线:400-830-6691 粤ICP备05106676号 经营许可证:粤B2-20210308