摘要: 设备和电路描述了RS-232接口从广泛的电源操作。系统描述了传统的三重电源,+5/12/-12V, +5/+12V, +5V, +3V至+5.5V, +2.7V至+3.6V, +1.8V至+4.25电池操作。
符合rs -232标准的部件至少需要两个电源电压,一个大于+5V,一个小于(更负)-5V。需要这两个电源来保证发射器所需的最小±5V输出摆动。参见图1。在已经有±12V的系统中,这不是问题。然而,在今天设计的系统中,±12V(或其他电压)通常不可用。为了解决这个问题,Maxim设计了一系列可以由单个电源供电的部件,包括直接内置在IC上的电源转换器。

图1所示 RS-232变送器必须摆动至少±5V。这意味着它们必须用±5V的电源供电
以下各节描述不同的电源选项。
使+ 5v部件成为可能的是有两个电荷泵电源转换器直接内置到IC本身。第一个充电泵作为倍增器工作,从5V电源产生+10V,减去一些损失。第二个电荷泵变换器配置为逆变器,从+10V产生-10V,再次有一些损耗。这些±10V电源然后用于为发射机供电。虽然电荷泵电路是内置在集成电路本身,四个廉价的外部电容器是必需的。图2显示了MAX202E。注意引脚2和6。引脚2是+10V转换器的输出,引脚6是-10V转换器的输出。

图2 MAX202E工作在单个5V电源;±10V产生使用车载充电泵和四个外部电容器
5V-only RS-232部件示例:
MAX202 / MAX202E系列
MAX232 / MAX232E系列
Max221 / max221e
虽然在很多情况下,单个5v的部件是很好的,但越来越多的应用需要单个3.3V电源的部件。3.3V操作不仅在3.3V系统中很重要,而且RS-232部件必须与3V逻辑接口。Maxim采用与5v器件类似的技术,设计了一系列从3.0V到5.5V供电的器件。
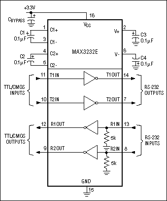
与仅5v的部件一样,3.0V至5.5V部件具有内置的两个充电泵电源。这些RS-232部件是特殊的,因为它们的低差发射器。这些变送器可以满足±5V的最小摆动要求,同时从低至±5.5V的电荷泵电源运行。这使得这些部件可以从单个3.0V电源运行,并且仍然完全符合RS-232规范。虽然这些部件将在低至3.0V的电源上运行,但它们也被设计为运行高达5.5V。因此,3.3V和5V设计都可以使用相同的零件,减少库存。图3显示了这些部件的一个示例。

图3 MAX3232工作在单个3.0V至5.5V电源
3.0至5.5V部件的示例:
MAX3221 / MAX3221E系列
MAX3222 / MAX3222E系列
MAX3224 / MAX3224E系列
MAX3238 / MAX3238E系列
MAX3385E
MAX3386E
MAX3387E
制造运行在3.0V以下的符合rs -232标准的部件需要除电荷泵倍增器和逆变器之外的其他东西。图4显示了这样一个部件的示例。MAX3212使用单个电感产生变送器所需的±6.5V。通过这种拓扑结构,该部件能够在2.7V至3.6V的单电源上运行。

图4 MAX3212设计用于2.7V至3.6V的单电源电压。它使用单个电感产生±6.5V电源
MAX3218采用混合方法解决该问题。它使用基于电感的解决方案来产生+6.5V。然后使用电荷泵逆变器产生-6.5V。使用这种技术,该部件能够从1.8V到4.25V的单个电源运行。这种宽输入范围使MAX3218特别适用于电池供电的系统。

图5 MAX3218设计用于从单个1.8V到4.25V电源运行。它使用基于电感的电源产生+6.5V的电源。使用内部电荷泵和两个外部电容器,然后产生-6.5V
在具有±12V可用的系统中,无需在IC上内置电源转换器,例如电荷泵。这使得IC具有更少的引脚,成本更低,占用更少的空间。请参见图6,以获得此类部件的示例。

图6 MAX3186是RS-232部件的一个例子,需要主机系统提供±12V
使用主机供电±12V的部件示例:
MAX1406
MAX3185
MAX3186
MAX3187
一些系统将有+5V和+12V可用,但没有-12V。在这种情况下,只需要一个电荷泵逆变器。参见图7。与仅5v的部件相比,这节省了两个引脚和两个电容器。

图7 MAX201是由5V和12V电源供电的一个例子。-12V是使用车载充电泵和两个外部电容器产生的
使用主机供电±12V的部件示例:
MAX201
MAX209
MAX3209E
社群二维码
关注“华强商城“微信公众号
Copyright 2010-2023 hqbuy.com,Inc.All right reserved. 服务热线:400-830-6691 粤ICP备05106676号 经营许可证:粤B2-20210308