摘要: 介绍了影响蜂窝电话听筒噪声性能的问题。
介绍了影响蜂窝电话听筒噪声性能的问题。改进电源布局可以减少噪声问题。采用线性稳压器来降低低频噪声。功率放大器偏置调制噪声到射频输出。低差稳压器输出噪声的解释。
为了最好地处理手机噪声问题,你应该了解手机的噪声耦合机制、噪声敏感电路节点和噪声产生电路。

图1所示 开关模式和线性稳压器分配电力清洁和有效
现代手持式蜂窝式无线电收发器有一项几乎不可能完成的任务:从许多不需要的信号中选择和解调一个需要的信号。对于典型的蜂窝信号,期望的信号幅度可能仅为0.35 μ v,这比附近不需要的信号幅度低100dB以上。为了将该信号放大到适合解调的水平,蜂窝r通常包含增益超过80dB的中频(IF)部分。
为了满足要求的误码率(BER),必须了解和管理系统的电气噪声。屏蔽和过滤是有效的,但这些措施增加了消费者手机的重量、尺寸、热量和成本,同时缩短了电池寿命。作为一种更好的方法,您可以从一开始就设计系统,使已知的噪声谱不会干扰r的性能。处理手提电话的噪音需要了解:
噪声传播机制
对噪音最敏感的点
噪声产生电路
数字蜂窝电话由射频、数字和电路组成,是封装、人机界面和节能方面的奇迹。射频部分由滤波器、低噪声放大器、混频器、功率放大器(PA)和频率合成器组成。混合模式ASIC连接来自发送和接收部分的中频信号。
混合模式ASIC与包含数字信号处理器(dsp)和系统控制处理器的数字ASIC协同工作,通常包含用于调制和解调中频信号的数据转换器。系统控制处理器通常负责对手机操作至关重要的人机界面和智能电源管理任务。
功率分配子系统管理电池组(在这种情况下是单个锂离子[Li+]电池),并将工作电压和电流分配到整个手机。锂离子电池有强制保护电路,防止过大的电流或电压造成灾难性的损坏。手机还可以包括一个开关模式电源(SMPS),它将电池电压提升到适合功率放大器的水平。
新的低压asic可以从小型降压SMPS接收电源,其余RF和电路可以从线性低压差稳压器供电。各种调节器在处理器的控制下开关,将手机置于特定无线系统(例如GSM或IS-95)所需的各种操作模式中。再加上对电池剩余电量的准确了解,这种电源管理技术可以实现最长的电池寿命。
传导和循环是噪声从噪声发生器传播到噪声接收器的两种方法。传导模式通过导线、印刷电路走线或平面、金属底盘或电子元件(如电容器)传导噪声。R通过空气或电介质(如FR4电路板材料)传递噪声能量。传导噪声可以用传统的电路技术过滤;通过屏蔽通常可以使额定噪声降到最低。
在找到一个有效的“天线”后,系统中的传导噪声通常会变成r噪声。传导噪声通常被认为是在特定的导体上,使您能够仅在需要时应用滤波,但相关噪声往往渗透到系统中并出现在任何地方。虽然系统通常含有额外屏蔽、导电涂层和垫圈的相关噪声,但如果通过适当的PC布局和滤波将噪声限制在导电模式,则这些措施是不必要的。因此,最好的办法是把噪声保持在传导模式,不让它传播。

图2 对于诸如IS136和GSM这样的突发系统,通过蓄电电容器和升压变换器将电池上的大瞬态最小化
扩音器通过从电源吸收大电流而产生噪声。一个3.6V, 50%效率的扩音器,其信号在到达天线之前面临3dB的损耗,可以从单个Li+电池中吸收600mA到800mA。这种大的电源电流流过Li+连接器、PCB走线和地返回路径中的电阻,在整个手机的电源线路上产生增加的噪声。
对于使用GSM和is -136 TDMA标准规定的突发传输模式的系统,问题更加复杂。由于只在短时间间隔打开PA,突发模式对电源和配电子系统施加了严重的瞬变。
为突发模式系统中使用的PA供电的一种流行方法是提高电源电压,从而降低峰值电流,最大限度地降低噪声,并使PA技术的使用更普遍,从而更便宜。尽管如此,需要提供峰值电流导致升压变换器被过度指定。一个更好的解决方案是将增强的能量储存在一个大的电容器上。然后,升压变换器只需要在发射机爆发之间对电容器补充电荷。典型的发射机占空比约为12%。
pa电源问题似乎解决了,但仍然存在典型的DC-DC转换器的行为:当它感觉到电容器电压下降时,它试图尽快补充充电,从Li+电池中吸取电流浪涌,这又带来了噪音问题。一种独特的解决方案(使用大电容为GSM/TDMA发射机供电)被集成到为此目的而设计的某些芯片中。
MAX1687和MAX1688是升压功率转换器,可以通过峰值电池电流限制或自适应电流限制算法为蓄能电容器充电,两者都由用户设置。因此,电容器和功率转换器协同工作,以保持有效的功率转换,同时最大限度地减少系统中断,可以跟随大浪涌电流到PA。为了进一步控制噪声,这些芯片允许在传输突发期间禁用其内部SMPS。
功率放大器对偏置电压变化也很敏感。GaAs-FET放大器上的偏置电压控制偏置电流,从而设置放大器的增益和输出阻抗。因此,偏置引脚是一个调幅输入。出现在GaAs PA上的噪声在RF输出处显示为包络变化,将低频噪声信号转换为RF,该信号将通过系统并与所需信号一起从天线排出。
GaAs PAs使用耗尽模式mosfet,当从源极到漏极施加电压时,其传导最大漏极电流,没有栅偏置。为了控制漏极电流,栅极电位必须为负(在地下)。一种方法是用反相电荷泵(如MAX871)产生负栅极偏置,但产生的偏置是不稳定的,并且包含来自电荷泵操作的强开关噪声。

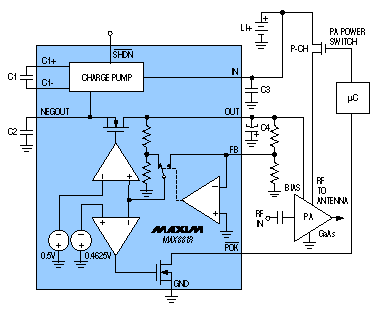
图3 MAX881R的联锁特性可以保护GaAs PA免受破坏
您可以使用无源滤波组件来最小化这种噪声,但它们的尺寸可能会令人望而却步。此外,非调节输出可以改变PA的增益和输出阻抗,以至于输出阻抗匹配网络迫使系统低效运行并浪费功率。为了产生稳定、安静、清晰的偏置电压,通常的做法是在电荷泵后面加一个运算放大器来反转基准电压。虽然很灵活,但这种方法并不能产生物理上最小的电路。
用于产生PA偏置的最小可用电路是MAX881,它将反相电荷泵和负稳压器结合在一个微小的10引脚µMAX封装中。这款小而低功耗的集成电路解决了GaAs放大器的所有常见偏置问题。在正常工作条件下,其输出噪声和纹波(~1mV(P-P))足够低,可以防止在放大器的RF输出处出现不必要的噪声边带。MAX881还可以检测到负偏置电压的存在,这表明当PA的主电源电压施加时,漏极电流将得到控制。其结果是一个安全联锁,防止意外破坏的PA。
在许多手机中,第一个本振(LO)是由锁相环(PLL)频率合成器产生的。对于AMPS手机,压控振荡器(VCO)必须在880MHz附近±12.5MHz范围内以30kHz步进调谐。(实际的压控振荡器产生的频率被第一个中频抵消。)如果你假设锁相环电路在3V下工作,整个25MHz的调谐范围应该被2V的调谐电压(控制电压)覆盖。两个电压提供了一个余量,确保锁相环在响应瞬态或温度漂移时不会饱和。
VCO增益为25MHz/2V或12.5MHz/V。这样的高增益使得压控振荡器对控制线上出现的小噪声电压非常敏感。如果相位检测器和压控振荡器在高增益锁相环中被广泛分离,它通常会拾取r噪声,需要屏蔽电缆来保护压控振荡器的噪声频谱。通过其他路径进入的许多干扰也可以调制锁相环中的压控振荡器:
电源噪声,注入到包含鉴相器的锁相环IC中。
电源噪声注入到压控振荡器。
电源噪声传递到有源积分器或环路滤波器的输出(检查运放的PSRR来估计这种影响)。
晶体振荡器(TCXO/VCTCXO)的噪声。在非常高q电路中的振荡器信号应该是干净和无噪声的,但是过多的电源噪声会提高振荡器的本底噪声。由于锁相环将环路带宽内的噪声乘以锁相环分频比(对于AMPS手机来说~30,000),因此频率合成器对TCXO的噪声非常敏感。
由压控振荡器输出负载阻抗变化引起的噪声,反射回压控振荡器并拉低其工作频率。

图4 LDO稳压器的输出噪声通过在基准电压上添加旁路电容(CB)来降低
对于环路带宽使噪声频谱落在DC和500kHz之间的系统,项目1到4可以通过无源滤波进行改进。频率合成器应该由一个单独的低差(LDO)线性稳压器供电,以避免从电源输入的噪声。然而,在现代数字通信系统中,由于电源调制引起的剩余相位噪声过大。LDO稳压器为频率合成器提供干净和可调节的电源电压,但它也会产生噪声。
LDO稳压器(由基准电压、误差放大器和串联通管组成的闭环系统)由于其功能可能成为宽带噪声源。参考电压可能有显著的噪声含量,误差放大器也是如此。将此噪声与系统增益电平(通常在10Hz至1MHz带宽上为2X至3X)相结合,MAX8863 LDO的输出噪声电平为350 μ V(RMS)。你可以在基准电压放大基准噪声之前降低这个噪声低通滤波器。
低噪声LDO稳压器(MAX8877)将参考电压带到封装引脚,通过在该点添加电容器,可以绕过噪声到地。例如,0.01 μ F的电容在10Hz至100kHz的带宽范围内将输出噪声降低至30 μ V(RMS)。这种改进可以将900MHz的锁相环噪声降低10dB到20dB。
ldo还用于将手机的各个部分相互隔离。在LDO带宽内,MAX8877对10kHz电源噪声的抑制为60dB。就PCB面积而言,这种抑制是一种讨价还价(IC采用SOT23封装)。在低频率下提供相同滤波作用的无源元件将是巨大的。因此,低噪声ldo非常适合用于现代数字手机,其市场不断要求更小的尺寸和成本。
开关电源在现代手机中占有一席之地,最新的SMPS ic具有体积小、效率高、压降低、外部元件小、噪声控制等特点。例如,MAX1692是一种降压(降压)功率转换器,它使用脉宽调制(PWM)和同步整流来获得90%的效率和低可预测的噪声频谱。在单个锂电池上工作,产生3V至4.2V,它产生的电源电压低至1.25V,用于为现代手机中使用的大型asic供电。
为了控制来自高增益RF部分(如IF部分)的干扰,MAX1692可以与外部晶体控制时钟(如TCXO产生的时钟)同步(频率在500kHz和1MHz之间)。高频操作对于使用小型外部元件和噪声频谱规划至关重要。

图5 在降压式SMPS中,两个电流回路产生噪声
开关电源产生的噪声频谱中,最低频率为开关电源的基频。谐波之间的间隔等于这个基频,但频谱的其他方面很难预测。分布在谐波中的噪声功率是波形(相对于时间)、电流水平、电感值、电容值和PCB布局的函数。
开关噪声可以在输入、输出和地线上进行,也可以通过PCB走线进行。你应该尽量减少SMPS传导的纹波和噪声,即使增加滤波器网络来减少传导噪声实际上会增加额定噪声。这种噪音来自布局,然后在整个系统中有效地传播,似乎来自任何地方。
为了最好地处理手机噪声问题,你应该了解手机的噪声耦合机制、噪声敏感电路节点和噪声产生电路。在GSM/TDMA系统中,一个升压功率转换器和一个大电容可以最大限度地减少PA瞬态的传导噪声。SMPS的相关噪声很大程度上取决于PC的布局,而一种新颖的原理图表示可以指导首次成功的布局。小型线性稳压器提供有源噪声滤波,并且具有参考旁路,可以产生频率合成器所需的非常低的噪声水平。最后,在电源的噪声谐波之间的安静区放置中频可以消除影响现代数字手机误码率的信号污染。
一个典型的降压开关模式电源的原理图提供了一个很好的理解电路的工作。不幸的是,它也引导PC板布局人员为PC板制作有缺陷的平面图。考虑下面的SMPS操作。

图6 修改后的SMPS原理图有助于改善布局和降低噪声
当电源开关元件(S1)闭合时,电流从C1通过S1流入电感(L1)进入C2,并通过接地路径返回C1(-)端子。当S1打开时,Vx变低直到二极管(D1)导通。循环电流的路径现在是D1到L1到C2再回到D1。额定噪声功率由电流和回路的额定电阻决定:
²/λPα我²((4)),
式中,P为r噪声功率,A为电流环面积,I为电流,λ为波长。在任何给定波长(频率)下,额定噪声功率增加为环路面积与循环电流积的平方。因此,使用标准SMPS原理图通常会提供一个pc板布局,其环路面积产生高水平的传导和相关噪声。其结果是,在试图驯服这种噪音时,迭代pc板布局会浪费时间。
为了第一次成功,尝试重新绘制原理图,以强调C1, D1和C2的接地连接需要物理接近。这样的布局从一开始就实现了低噪声的运行。假设您有一个干净和优化的pc板布局,您应该检查工作频率,以确定其与接收机的中频和中频带宽的关系。如果中频带宽小于SMPS工作频率,则应将中频置于SMPS谐波之间的“安静区”。一旦完成,即使系统中存在噪声,SMPS噪声也不会污染高增益中频部分,因为中频通带将缺乏能量含量。为了进行适当的选择和权衡,这些噪声规划步骤应在频率规划阶段的早期考虑。
这篇文章的类似版本出现在1999年5月的《计算机设计》杂志上。
社群二维码
关注“华强商城“微信公众号
Copyright 2010-2023 hqbuy.com,Inc.All right reserved. 服务热线:400-830-6691 粤ICP备05106676号 经营许可证:粤B2-20210308