摘要: 本文介绍了一种反激式电源转换器的设计,该电源转换器可由四个AAA电池驱动数码相机等CCD设备。MAX752和多个输出变压器提供+15V, -7.5V和5V。
本文介绍了一种反激式电源转换器的设计,该电源转换器可由四个AAA电池驱动数码相机等CCD设备。MAX752和多输出变压器提供+15V, -7.5V和5V。首通设计在低输入电压下效率较低,且Lx引脚上电压尖峰较大。使用二极管改善了MOSFET在低电压下的工作。由非理想变压器动作引起的反激尖峰由缓冲网络控制。负载为50欧姆,输入5.25V时,效率曲线大于80%。MAX752工作频率为170kHz。输入电压范围为3.5V ~ 6.5V。
反激电源可以产生多种电压,以支持使用电荷耦合器件进行成像的产品。
使用电荷耦合器件(ccd)进行成像的产品需要多个电源电压,如15V、-7.5V和5V。用于产生这些电压的电源电路具有四个AAA碱性电池的电源,其输入电压范围为3.5V至6.5V。
所讨论的电源是一种反激变压器类型,它以两步循环方式运行。第一步将能量储存在变压器的初级(作为电感)中,第二步将能量从次级转移到负载。选择反激变压器的铁芯以最小的损耗存储和传输能量。
由于反激式电源的核心是变压器,因此应在设计初期确定变压器的规格。这给变压器供应商足够的时间来优化尺寸、成本、损耗和温升。一般来说,除非您有经验或有足够的时间进行多次迭代,否则不应该进行反激式变压器的设计。以下几项定义了变压器:
输出数量。本设计在0.1A时需要5.5V,在0.015A时需要15V,在0.015A时需要-7.5V。
功率转换IC的类型及其工作频率。例如,该电路的MAX752是一个电流模式脉宽调制器(PWM),工作频率为170kHz。
二次系统使用的整流器类型。低成本的1N4148型低电流二极管在中等电流水平下下降约1V,肖特基整流器在较高电流水平下下降约0.5V。无论哪种方式,固定整流器的损耗都由反激变压器的匝数比补偿。
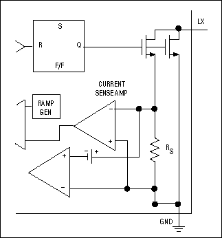
除了低VIN的效率水平和IC1的Lx引脚上的高压尖峰外,首通设计(图1)给出了良好的结果。这些缺点可以通过更好地理解反激变压器和集成电路的内部电路来克服。从MAX752数据表中提取的后续绘图(图2)有助于理解低输入电压下效率的下降。一个开关MOSFET处理大部分电流,另一个采样一小部分用于电流控制回路。

图1所示 电池供电CCD应用的反激电源设计的第一步。

图2 MAX752内部细节。
要打开n沟道MOSFET,必须将其栅极电势提高到源极电势以上。导通电阻随着栅极电压的增加而减小,因此较高的栅极电压通过降低内部功耗来提高效率。例如,测试表明,低输入电压(3.5V)不能为MAX752中开关MOSFET的完全导通提供足够的栅极电压。作为一种解决方案,当输入电压降至4.75V以下时,D4和D5允许应用5.5V电源。(参见图3。)这种从输出为DC-DC转换器供电的技术称为“自举”。正如预期的那样,更高的电源电压产生更好的效率。

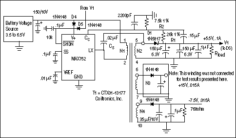
图3 最后设计的反激电源用于电池供电的CCD应用。
当内部MOSFET关闭时,重输出负载会导致MAX752 Lx引脚上大于20V的尖峰。这些尖峰必须纠正,因为它们超过了器件的最大击穿电压。峰值的持续时间很短,但为了长期的可靠性,它们必须被理解和抑制。
高压尖峰产生于反激变压器,其一次电路用简化模型表示。(参见图4。)为了清晰起见,MAX752中的MOSFET已被简单的机械开关所取代。在反激循环的第一部分,能量储存在初级回路中,当S1打开时,能量从核心通过次级回路传递到负载。

图4 反激变压器初级变压器的模型。
理想的变压器将所有一次侧的能量转移到二次侧,但实际变压器的不完美耦合只允许部分转移。这种畸变,建模为漏感(Ls),存储能量并产生感应“踢脚”,当电源开关打开时,它会出现一个短暂的高压尖峰。
好的变压器设计包括双线绕组技术、适当的几何形状和正确的绕组位置。这些措施可以减少,但不能消除漏感。你应该期望泄漏等于1%至2%的初级电感,并记住,存储的能量是1/2Lsi 2。电路必须控制这种能量,同时防止形成破坏性的高电压。
通常包括一个称为缓冲器的电路来吸收漏感的能量。最简单的缓冲器(图5)是横跨反激变压器初级的一个电阻。这种方法很少使用,因为电阻器不断浪费能量,变热,降低效率。一个更好的解决方案是串联rc网络,它的时间常数可以调整,只在短时间间隔内提供缓冲。RC缓冲器减少了损失,但它在上升边和下降边都有缓冲器。我们需要的是一种只在上升边缘起作用的怠慢。

图5 反激变压器的缓冲电路。
一个并联的RC网络与串联二极管形成一个缓冲器,耗散功率仅在上升方向,但设计师谁特别关心功率效率可能会反对浪费电感踢能量以这种方式。为什么不引导能量并利用它呢?这一目标可以满足一个小电容器之间的初级和次级。当一次侧电源开关打开时,每个变压器绕组上的电压极性反转,从而允许功率从每个二次侧转移到其负载。小电容允许电感踢在变压器上耦合。与次级电源的输出电压相一致,这种能量迅速通过每个次级整流器到输出电容器。
下图(图6)中的曲线显示了在4.5V和5.0V之间的轻微弯曲,因为引导二极管(D4和D5)将IC功率从输出电压转移到输入电压。由于它对未直接被反馈感知的二次输出表现出较差的调节,因此这种反激设计最适合只需要对一个输出进行严格调节的系统。无规输出响应主输出的负载变化而移动,但对源电压的变化有很好的调节。这种“线路调节”是电池供电系统的主要关注点,因此这种电路是小型、高效、多输出电源的良好选择。

图6 效率与电源电压的关系。
这篇文章的类似版本出现在1997年12月的《计算机设计》杂志上。
社群二维码
关注“华强商城“微信公众号
Copyright 2010-2023 hqbuy.com,Inc.All right reserved. 服务热线:400-830-6691 粤ICP备05106676号 经营许可证:粤B2-20210308