摘要: 配置降压开关转换器IC作为逆变器,可产生高效、高功率、-5V电源,输出电流可达4.5A (12V输入)或3.2A (5V输入)。可以修改电路以提供其他电压水平。
将降压开关转换器IC配置为逆变器(图1)可产生高效、高功率的-5V电源,能够输出高达4.5A (12V输入)或3.2A (5V输入)的电流。随着元件值的变化,电路可以提供其他电压。

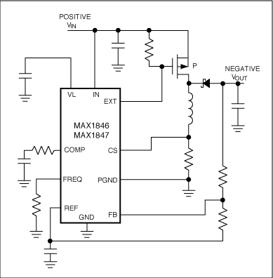
图1所示 配置此大功率dc-dc降压转换器作为逆变器,从12V输入产生-5V时的4.5A,或从5V输入产生-5V时的3.2A。
传统的逆变电源使用p沟道MOSFET进行开关(图2)。该配置在较低电流下工作良好,但在2A以上的使用有限,具体取决于输入和输出电压水平以及所使用的p沟道MOSFET。将标准降压电路(图3)与图1进行比较,您可以看到图1中转换器的“输出”连接到地,并且(过去是)地变成了-5V输出。

图2 这种传统的逆变电源使用效率较低的p沟道MOSFET。

图3 图1中的U1通常作为大功率降压变换器工作。
由于n沟道MOSFET的导通电阻通常低于p沟道器件,因此具有n沟道MOSFET的电源通常以更高的效率提供更大的电流。然而,为了导通,n沟道MOSFET需要比其源电压(通常是电源电压)高约4V的栅极电压。一些大功率降压转换器包括小电荷泵(与图1中的D2和C10相当),用于产生升高的栅极电压。
图1电路通过将大功率降压变换器(U1)重新配置为逆变器,利用其全n通道mosfet设计,实现了高输出电流和高效率。输入12.35V,输出-5.02V,负载为4.7A时效率为90%,输入4.56V,输出-5.02V,负载为3.3A时效率为84%。通过改变R2和R3或两者的值,您可以轻松适应-5.2V应用程序。(在-5.2V下工作对最大输出电流的影响很小。)
输入输出纹波电压与输入输出电容的等效串联电阻(ESR)直接相关,因此应谨慎选择相应的电容。电路布局也非常重要(对于所有的dc-dc转换器)。您可能需要考虑来自Devices (MAX1636EVKit)的评估套件,该套件包括具有优化布局的小型电路板和操作MAX1636所需的所有组件。由于其布局与图1中所需的布局相似,因此EVKit可以作为此设计思想的粗略布局指南。
这个设计理念出现在2004年4月1日的《EDN》杂志上。
                        社群二维码
                        关注“华强商城“微信公众号
Copyright 2010-2023 hqbuy.com,Inc.All right reserved. 服务热线:400-830-6691 粤ICP备05106676号 经营许可证:粤B2-20210308