摘要: 将电流检测放大器的输入范围扩展到0V
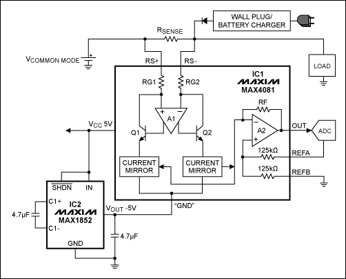
增加一个电荷泵为运算放大器内部的高侧电流感测放大器提供±5V的供电轨道。这种修改使放大器能够感应电流低至0V共模输入。电路可以修改以适应双向电流检测应用。
类似的文章出现在2007年2月15日的电子设计杂志上。
除了传统的铅酸电池外,现代电动/混合动力汽车通常还包括一个40法拉或更大的电容器作为备用电源。位于后排座椅下方的大电容用作备用电源,为电子制动系统供电,以便在发动机和电池故障时安全停车。铅酸电池只能放电到8V左右,而电容器可以放电到0V。因此,需要一个电流检测放大器,它可以测量低至0V的输入。
大多数高侧电流检测放大器在有限的共模输入和电源电压范围内工作。例如,考虑MAX4081,其共模输入和电源电压范围为76V至4.5V。设置负载零电流点(即负载零电流对应的输出电压,其中
这个问题可以通过将电荷泵连接到电路来解决(图1)。微型电荷泵(IC2)由+5V供电,电流检测放大器也是如此。电荷泵的输出(-5V)在IC1的“GND”引脚处充当负电源电压。REFA和REFB连接到电路接地。

图1所示、增加一个-5V的轨道到这个电流感测放大器将其共模下限从4.5V扩展到0V
IC1的内部运放(A2)现在在±5V的轨道(10V的跨度)上工作,其非反相输入(REF引脚)位于0V的中轨电平。当V(SENSE) = 0V时,输出电压为0V。V(SENSE)然后随着负载电流增加,根据零件号的增益后缀F, T或s,产生5倍,20倍或60倍的输出。有效共模范围现在从0V扩展到+70V,原始规格不变
您还可以将该电路配置为从单个电源电压工作的双向电流检测应用(图2)。ADC参考输出驱动REFA引脚为IC1设置零负载电流点。例如,对于增益为20V/V的选项,如果ADC参考电压为+5V,则在零负载电流下ADC的输出将为+2.5V。当电流从电池流向负载时,V(SENSE)可以从0V增加到+100mV,输出电压将增加+2.0V到+4.5V。如果相同的大电流在相反的方向流动(给电池充电),OUT将从其零电流水平下降-2V,从而从2.5V到0.5V监测双向电流使用0V到5V ADC输入。

图2、将参考电压从ADC连接到电流检测放大器,使电路监测双向电流
图1电路(图3和图4)的测试结果表明,电流检测放大器的共模电压(GND连接到-5V)下降到-2.8V。相比之下,标准应用的共模电压(GND连接到0V)仅下降到+2.3V。当-5V电荷泵位于“GND”引脚,REFA和REFB连接到电路GND时,输出可以摆动近±5V并低于电路GND。

图3、如图1输出电压图所示,电荷泵的加入将IC1的共模范围扩展到2.8V

图4、对于图1和图2中的IC1,工作增益为60V/V,共模电压为0V, V(OUT) vs. V(SENSE)在整个V(SENSE)范围内(-80mV至+80mV)呈线性关系
IC1的典型电源电流(103µA)对IC2的负载电流较小,可防止其输出过长和电压下降。当输出低于GND时要小心。负载电流随后从IC1的GND端子流出并进入电荷泵,电荷泵的负输出会因此下降(上升到0V)。作为对策,您可以在电荷泵中使用更大的电容器或限制感测放大器的输出电压。
社群二维码
关注“华强商城“微信公众号
Copyright 2010-2023 hqbuy.com,Inc.All right reserved. 服务热线:400-830-6691 粤ICP备05106676号 经营许可证:粤B2-20210308