78M6610+PSU提供了用于系统内校准电压和电流测量的自动例程,以考虑电压和电流测量信号链中组件的系统对系统变化。对于交流测量,执行一点校准以计算系统的正确电流和电压增益设置。新计算的增益可以作为新的默认值存储在片上闪存中。输入电压或电流的任何直流分量由78M6610+PSU固件中实现的数字高通滤波器去除;因此,不需要或不执行直流偏置校准。
本应用笔记描述了78M6610+PSU的电压和电流测量的校准程序和缩放。请注意,这些过程仅与固件版本CB26相关,未来版本可能会有所不同。
78M6610+PSU数据表和78M6610+PSU评估套件用户手册提供了补充本应用说明的额外信息。
这里给出的例子假设一个电阻分压器用于电压感应,一个电流分流电阻用于电流测量。所使用的传感器类型不改变校准程序,但不提供其他类型传感器的示例。使用标准78M6610+PSU评估(EV)套件提供的GUI和板的校准程序的实际示例显示在使用78M6610+PSUEVK的校准程序示例中。
缩放值
为了校准电压和电流测量并允许78M6610+PSU执行适当的功率计算,用户必须首先设置正确的缩放值以匹配所选传感器和LSB尺寸。
固件提供了电流、电压、功率和频率的缩放寄存器。对于前三个(电流,电压和功率),这些缩放寄存器有两个功能:
为测量设置预期的满量值。
设置报告值的分辨率或最低有效位(LSB)值。
对于最后一项(频率),缩放参数没有定义满量程值,但它设置了分辨率。
确定缩放值
为比例寄存器选择的值由78M6610+PSU的数字转换器(ADC)的输入范围、目标系统或评估(EV)板上实现的传感器和输入信号调理电路以及78M6610+PSU的数据字长度决定。
ADC输入范围
参考3.3V电源(V(3P3A)), 78M6610+PSU ADC的输入范围为±250mV。确定电压和电流的缩放值的第一步是确定对78M6610+PSU的ADC输入产生±250mV峰值的峰值输入电压和电流(在传感器输入处)。考虑下面的例子。
78M6610+PSU EV板具有用于线电压测量的分压器,该分压器由两个1毫欧电阻和一个750欧姆电阻串联组成,如图所示图1.
图1所示、用于进口电压感应的分压器线路电压施加在整个电阻链上。ADC输入是750欧姆电阻上的电压。ADC输入电压V(ADC)可计算为:
| V(adc) = V(line) × (750/(750 + 2 × 10(6))) | (1)式。 |
这将输入线电压按0.000375的系数进行缩放。使用此分压器,78M6610+PSU可测量的最大电压为:
V(max) =±0.25v /0.00375 ±667 v(峰值) | (2)式。 |
因此,该分压器的最大输入电压为±667V(峰值)或472V(均方根),假设电压波形为正弦。
对于电流测量,78M6610+PSU EV板使用0.004欧姆分流电阻。在该电阻器上产生±250mV下降的电流大小为:
I(max) =(±0.250v)/0.004欧姆 ±62.5(峰值) | (3)式。 |
4毫欧分流器可测量的最高峰值电流为62.5A。对于正弦电流波形,这相当于44.19A(RMS)。在确定要测量的最大电流时,有必要考虑峰值电流而不是均方根电流。在电源应用中,由于功率因数校正,高负载下的电流波形通常几乎是正弦的。因此,假设波峰系数(即峰值电流与有效值电流之比)在1.414和1.5之间是合理的。
这些计算代表了电压和电流标度值的上限。在缩放寄存器中设置的值定义了固件可以测量和报告的最大幅度输入。
测量分辨率
缩放寄存器中的值也为报告的测量设置分辨率。对于电压、电流和功率,缩放值是通过将基本测量单位(伏特、安培或瓦)除以所需的分辨率或LSB的权重来计算的。
| VScale = V(MAX)/(电压LSB加权) | (4)式。 |
| scale = I(MAX)/(当前LSB权重) | (5)式。 |
LSB权重并不局限于度量单位的小数部分,如表1和2.
| 表1。VScale例子 |
| 最大峰值电压(V) | 电压分辨率(V) | VScale注册 |
| 667 | 1 | 667 |
| 667 | 0.001 | 667000 |
| 170 | 1/2048 | 348160 |
| 表2。IScale例子 |
| 最大峰值电流(A) | 当前决议(A) | IScale注册 |
| 32 | 1/2048 | 65536 |
| 62.5 | 0.001 | 62500 |
| 62.5 | 0.0000078125 | 8000000 |
PScale价值
因为功率是电流和电压的乘积,输入到PScale寄存器中的值由用于确定VScale和IScale寄存器值的最大峰值电压和电流值的乘积以及所需的功率报告分辨率决定。
| PScale = (V(MAX) × I(MAX))/(Power LSB Weighting) | (6)式。 |
例如,如果V(MAX) = 200V,电压分辨率为10mV/LSB;I(MAX) = 20A,电流分辨率为1mA/LSB;电源的LSB权重为1mW,则PScale计算为:
| PScale = (200 × 20)/0.001 = 4000000 | (7)式。 |
所有的缩放值,特别是PScale,都受到尺寸限制:它们必须适合78M6610+PSU的24位数据字。缩放值是用24位整数实现的,但它们必须始终是正值。24位整数表示的最大值为8,388,607(2(23)- 1)。如果计算出的缩放值大于8,388,607,则必须调整最大值或LSB权重,或两者都调整,以生成一个可以表示为24位有符号整数的正值。78M6610+PSUEVK的默认缩放如图所示表3.
| 表3。78M6610+PSUEVK默认缩放 |
| 最大 | 决议 | 缩放值 |
| 电压 | 667 v | 0.001 v | 667000 |
| 当前的 | 62.5 | 0.0000078125 (1/128mA) | 8000000 |
| 权力 | 41687.5 w | 0.005 w | 8337500 |
78M6610+PSUEVK的PC演示程序说明了显示数据值和输入校准目标值时的缩放参数。
TScale、PFScale和FScale
其余的刻度值- tscale, PFScale和fscale -不直接影响校准或测量值的满量程范围,但只决定分辨率,或LSB权重,与该值报告。例如,如果FScale设置为1000,则频率报告的分辨率为1/1000Hz。同样地,将PFScale设置为1000意味着在小数点右边报告功率因数的三位数字。
测量注意事项
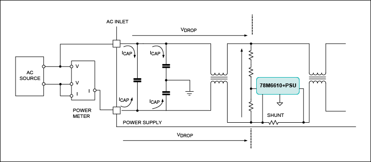
在大多数情况下,对电源应用程序感兴趣的测量是电压、电流和功率。这些测量是在系统的电源入口提供的。然而,系统考虑如电气隔离、物理约束和EMI可能意味着直接在电源入口测量是不可行的。为了达到较高的精度,在校准时应考虑测量点之前的组件。对于开关模式电源,通常在输入EMI滤波器各部分之间进行电压和电流测量,如图所示图2. 在这种情况下,流过滤波电容(通常称为X和Y电容)的电流以及PCB走线和共模扼流圈上的压降不是由78M6610+PSU测量的,但应该在测量中考虑。
图2、电源中的典型测量位置78M6610+PSU固件专门设计用于补偿这些无法直接测量的电压和电流组件。这些补偿系数可以作为根据测试数据计算的固定值输入。固件还包括用于确定X和Y电容器和任何电压降的正确系数的自动校准例程。
一般的校准
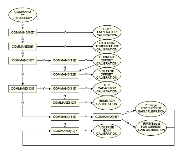
对于设备的一般校准,用户可以通过命令寄存器设置和启动校准例程。校准过程完成后,命令寄存器位23:16(设置为0xCA以发出校准命令)以及与校准成功的参数相关的位被清除。与失败的任何参数相关联的位保持设置。命令寄存器的位图显示在图3. 校准完成后,新系数可以通过发出Access (ACC)命令默认保存到闪存中。
图3、78M6610+PSU命令寄存器位图。本应用笔记的后续章节讨论了使用78M6610+PSU时的特定校准过程。
电压和电流增益校准
为了对78M6610+PSU进行成功校准,用户必须根据系统中使用的传感器设置适当的电压和电流缩放因子,如确定缩放值一节所述。
系统必须有已知且稳定的电压源和负载,如图所示图4,并且必须在待校准的传感器上施加稳定的交流电源和负载。与所施加的交流电源(通常用功率计测量)相对应的值必须输入相关的目标寄存器(例如,VTarget, ittarget)。
要开始校准,请将校准命令写入命令寄存器。建议在校准时设置线锁模式。
最初,增益的值被设置为选定参数的单位。然后计算所有输入的均方根值,并在CalCyc寄存器设置的测量周期数上取平均值。新的增益是通过将适当的目标寄存器值除以平均测量值来计算的。然后将新的增益写入所选的增益寄存器,除非发生错误。电压和电流增益的计算是基于目标值(通过寄存器VTarget和ittarget输入)和测量值之间的误差。误差是多次测量的平均值,因此需要稳定的源和负载。
完成后,命令位在命令寄存器中被清除,只留下系统设置位。在校准失败的情况下,命令寄存器中的相应位保留设置。校准例程将新的增益系数存储在相关寄存器中。为了将新系数作为默认值保存到闪存中,用户必须发出Access命令。
图4、用于系统校准的典型连接抵消校准
78M6610+PSU固件提供了校准偏移寄存器(Ioff, Voff)的内置例程。
为了校准偏置,应从所有输入端移除所有直流信号;可以在交流信号存在的情况下进行校准。在命令寄存器中,用户指定要校准的通道。目标寄存器不用于偏移校准。
在校正过程中,每一个输入在CalCyc寄存器指定的整个校正间隔内累积。如果在校准命令中选择了特定的偏移寄存器,则将结果除以样本总数并写入相应的偏移寄存器。偏移校准命令将高通滤波器(HPF)系数(HPFCoeffV, HPFCoeffI)设置为零,从而将偏移寄存器(Ioff, Voff)固定为其校准值。
为了将新系数作为默认值保存到闪存中,用户必须发出Access命令。
校正X+Y电容和R补偿系数
大多数高功率应用使用线路输入滤波器,以尽量减少电磁干扰发射,如图图5. 78M6610+电源模块前面的滤波电容(I(CAP))中的电流无法测量。由于电流相对于电压相移90°,因此对功率测量没有影响。然而,为了在电流测量中获得较高的精度,在计算总电流(I(RMS))时应将电容器内的电流复合。
可以使用固定补偿系数值,由滤波电容值计算得到。滤波电容器的容差通常为±20%,为了在电流测量中获得更高的精度,可能需要每个系统的特定系数。78M6610+PSU提供了X+Y电容补偿系数的校准程序。X+Y电容补偿系数的常规校准利用测量的电压和频率以及使用外部功率计测量的目标电流,如图5所示。
为了开始校准,用户写入校准命令,设置位X、Y、R和I以及其他需要的选项,如行锁。在校正过程中,每一个输入在CalCyc寄存器指定的整个校正间隔内累积。完成后,XYcomp参数被写入对整体电容的估计。校准例程将新的增益系数存储在相关寄存器中。
这个例程不是递归的;用户可能需要重新发出校准命令,直到当前值与目标电流匹配。
为了将新系数作为默认值保存到闪存中,用户必须发出Access命令。
图5、在典型的校准设置中,使用线输入滤波器将EMI降至最低片内温度校准
为了校准片上温度传感器,用户必须首先只将“T”命令位写入“1”(所有其他位为0)。该命令可防止78M6610+PSU固件覆盖TempC寄存器。接下来,用户必须将已知的芯片温度写入TempC。最后,用户将校准命令写入0xCA0400(校准温度)。这会导致Toff参数根据用户提供的已知温度使用新的偏移量进行更新。
为了将新系数作为默认值保存到闪存中,用户必须发出Access命令。
外部温度校正
为了校准外部温度,用户必须首先只将“X”命令位写入“1”(所有其他位为0)。这可以防止78M6610+PSU固件覆盖ExtTemp寄存器。接下来,用户必须将已知的外部温度值写入ExtTemp。最后,用户将校准命令写入0xCA0100(校准外部温度)。这会使Xgain参数根据用户提供的已知外部温度值更新为新的增益。
为了将新系数作为默认值保存到闪存中,用户必须发出Access命令。
校准程序
78M6610+PSU校准功能在校准点和执行校准的顺序方面提供了很大的灵活性。例如,电流和电压可以按顺序或同时校准。当固件完成电流校准时,它会检查是否也请求了电压校准。如果是,则开始电压校准。电压和电流可在任何工作点进行校准,但根据系统特性选择校准点可获得最佳精度。
其他一些校准操作,如温度校准,必须作为单独的操作进行。如果用椭圆表示的校准函数图6没有显示退出箭头,这意味着一旦校准功能完成,固件不会启动任何进一步的校准操作,直到另一个校准命令(0xCA0000 +请求位)被写入命令寄存器。例如,如果芯片温度(第10位)、电流(第11位)和电压(第12位)同时被请求,则只执行温度校准(第10位);电流(第11位)和电压(第12位)将保持设置。
固件处理不同校准请求的顺序如图6所示。在检查图6时,参考图3中的命令寄存器位图可能会有所帮助。
图6、78M6610+电源校准命令流程流程图推荐校准顺序
执行不同校准操作的顺序会影响在预期操作范围内测量结果的准确性。下面描述的顺序已被证明可以提供最好的结果。
在接近电源模块设计电压范围低端的交流输入电压下校准电流测量值。电源模块应加载为提供0.9或更高的功率因数,如参考仪表所示。当在低电压下进行电流校准时,由参考仪表而不是计量装置测量的X和Y电容器中的电流最小。
在高线路电压和低电流(I(RMS) <下校准电压测量;500毫安)。电压和电流的测量是独立的。在低输入电流下校准电压,可以最大限度地减少PCB以及交流电源进口和78M6610+PSU测量点之间的组件的压降。
在高线路电压和低电流下校准X+Y电容补偿。在高电压时,X和Y电容中的电流增大,在低电流时,电容器电流与78M6610+PSU测量电流的比值较大,从而改善了X+Y电容补偿校准的结果。
在低输入电压和大电流下校准R补偿。大电流增加了PCB和EMI滤波器中的压降幅度;低输入电压增加了入口和测量点之间的压降与78M6610+电源模块测量电压的比值。
将更新后的校准值保存到闪存。
| 表4。校正及标度核对表 |
| 一步 | 描述 |
| 1 | 根据系统中使用的传感器和期望的分辨率计算新的电压、电流和功率缩放值。设置相应的VScale, IScale和PScale寄存器,并将这些参数存储在闪存中。 |
| 2 | 计算频率和功率因数缩放参数以获得所需的分辨率(如果需要)。设置相关的FScale和PFScale寄存器,并将这些参数存储在闪存中。 |
| 3. | 连接电源和负载进行电压和电流校准。设置校准点值。 |
| 4 | 设置VTarget、ittarget和target寄存器。 |
| 5 | 执行VCAL、ICAL和TCAL。 |
| 6 | 如有必要,进行XYComp和RComp校准。 |
| 7 | 将新计算的系数存储在闪存中。 |
使用78M6610+PSUEVK的校准程序示例
本节将逐步介绍使用标准78M6610+PSU EV板安装到750W服务器电源上的校准过程。校准需要两点,包括电压,电流和X+Y电容补偿系数。
电源已被修改,使EV板易于连接。测量位置是这类应用的典型;图7如图所示为电源输入级(EMI滤波器)和EV板。
图7、用于校准示例的测试设置为了对78M6610+电源模块进行系统内校准,需要一个稳定的交流电源和电源输出上的负载。输入电流和电压也需要知道。如果交流电源不能提供准确的电流和电压,则需要使用功率计。
本例中使用的设备如下:
步骤1。电流增益校准
在这个步骤中(参见图8),则对电流增益进行校准。X+Y电容补偿系数必须设为零。为了获得近似于单位的功率因数,电源输出必须加载;功率因数是通过功率计测量的。电源输入应设置在工作电压的较低范围(例如100VAC)。通过这样做,电流对滤波电容器的影响被最小化,因此,可以获得更高的精度。必须将功率计读出的电流值作为新的目标电流输入,并输入校准命令。
图8、校准78M6610+PSUEVK GUI中的电流增益步骤2。电压增益校准
第二步(参见图9)包括校准电压增益。在此步骤中,可以减少输出负载。输入电压应设置在上量程。
图9、校准78M6610+PSUEVK GUI中的电压增益步骤3。X+Y电容补偿系数校准
在第三步(参见图10),则设置X+Y电容的补偿系数。
图10、校准78M6610+PSUEVK GUI中的X+Y电容补偿系数步骤4。将新计算的系数作为默认值存储在Flash中
准确的结果
校正后的准确度结果见图11和12.
图11、负载线在120V(有效值)
图12、负载线在230V(有效值)结论
许多系统(如服务器电源)需要准确的实时报告功率、电流、电压和负载的所有电气特性。正确的负载管理和诊断需要此报告。为了达到高精度,建议进行系统内校准。正如我们在本应用笔记中所看到的,78M6610+PSU提供片上例程来执行快速的系统内校准。这些例程可以减少测试和校准时间,从而降低成本。
声明:本文观点仅代表作者本人,不代表华强商城的观点和立场。如有侵权或者其他问题,请联系本站修改或删除。