一站式电子元器件采购平台

华强商城公众号

一站式电子元器件采购平台

元器件移动商城,随时随地采购

华强商城M站

元器件移动商城,随时随地采购

半导体行业观察第一站!

芯八哥公众号

半导体行业观察第一站!

专注电子产业链,坚持深度原创

华强微电子公众号

专注电子产业链,
坚持深度原创

电子元器件原材料采购信息平台

华强电子网公众号

电子元器件原材料采购
信息平台

如何使用MAX9930构成RF控制器或检波器

来源:analog 发布时间:2023-08-22

摘要: MAX9930-MAX9933射频控制器和检测器可用于光纤上catv应用,其中使用射频控制器或射频检测器来控制TIA的增益。本文将展示如何在这两种情况下使用MAX9930。

MAX9930-MAX9933系列RF控制器和检测器适用于各种应用,其中,通过光纤传输有线电视信号(CATV)是该系列器件非常理想的应用之一,利用RF控制器或RF检测器控制互阻放大器(TIA)的增益。本文介绍了如何使用MAX9930构成RF控制器或检波器。

PON技术

在高速互联网接入和有线电视(CATV)市场需求的驱动下,光纤设备的需求量迅速增长。市场增长的关键因素是新一代低成本的PON (无源光网络)硬件系统以及GPON (吉比特无源光网络)和EPON (以太网无源光网络)新标准的出现。
PON系统通常包含一个中心局(称为OLT,光纤线路终端)和多个用户端设备(称为ONU,光网络终端)。多达32个ONT可以连接到一个OLT,互联网数据、语音数据、电视信号等多种信号可以在同一条多模光纤上采用不同波长传输。ONT中的光收发器用于恢复语音、数据、视频信息。

CATV系统RF控制器和检波器的基本操作

PON系统的光收发器也称作三工器,提供三路输出,其中一路用于CATV的RF端口,用于连接机顶盒。光收发器通常需要一个互阻放大器(TIA),把来自光二极管的电流信号转换成电压输出。为了在光纤信号强度变化时为机顶盒提供固定的RF输出功率,需要自动调整TIA增益。增益控制可以通过单纯的模拟反馈环路RF控制器(图1)实现,也可以利用微控制器内部数字反馈环路的RF检测器(图2)实现。

图1. 典型的CATV应用中,利用模拟反馈环路的RF控制器调整TIA增益

图2. 利用RF检测器、微控制器构成的数字反馈环路调整TIA增益
CATV应用中,TIA的带宽以及提供增益调整的RF控制器/检测器带宽范围为:47MHz到870MHz。MAX9930-MAX9933系列RF控制器和检测器设计满足这一应用需求。
MAX9930   RF控制器工作在2MHz至1600MHz频率范围,可接收-45dBm至0dBm输入功率。MAX9933 RF检测器与MAX9930工作在相同的频率范围和输入功率范围,图3所示为两款芯片的内部框图。

图3. MX9930 (RF控制器)和MAX9933 (RF检测器)原理框图

RF控制器典型应用

图1所示应用电路中,利用MAX9930检测输出功率,放大器(  MAX4412  )对MAX9930输出反相,从而为TIA提供一个负反馈网络(图4)。TIA (  MAX3654  等)电路中,当增益控制输入电压(VAGC)增加时,互阻放大器增益下降。因此,MAX9930输出必需反相。

图4. MAX9930作为RF控制器的典型应用

利用控制器实现RF检测

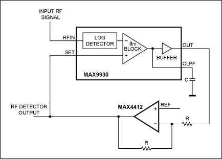
图2中,利用微控制器和RF检测器构成数字反馈网络,MAX9933 RF检测器可以实现这个功能,图3所示MAX9930 RF控制器可以作为RF检测器,将环路连接在输出引脚(OUT)和输入引脚之间,SET从外部实现极性反转构成闭合环路。极性反转提供负反馈闭合环路,可利用反相配置的MAX4412放大器。图5给出了MAX9930 RF控制器用作RF检测电路的原理图。

图5. 配合MAX4412反相放大器,MAX9930 RF控制器构成RF检测器
图5电路在下述条件下进行测试:V(CC) = 5V,R = 10k欧姆,C = 2200pF和V(REF) = 2V。MAX9930的RFIN输入由50MHz RF信号发生器提供,发生器输出功率在-45dBm到±0dBm (50欧姆终端匹配)。
图5中的SET电压(RF检测器输出)与RFIN功率呈对数关系,如图6所示。

图6. 图5中RF检测器MAX9930的SET输出与RFIN之间的关系曲线

总结

CATV光纤通信中,RF控制器/检测器可以用来控制TIA增益。本文介绍的MAX9930 RF控制器可以配合运算放大器,调整CATV信号链的增益。
声明:本文观点仅代表作者本人,不代表华强商城的观点和立场。如有侵权或者其他问题,请联系本站修改或删除。

社群二维码

关注“华强商城“微信公众号

调查问卷

请问您是:

您希望看到什么内容: