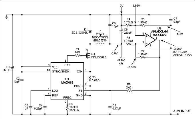
摘要: 该电路使用MAX668升压转换器和MAX4322运算放大器,将-5.2V电源电压转换为-3.6V稳压电压。闭环反馈调节相对于地(最正轨)的输出电压,这也是电流传递给负载的节点。
外部运算放大器(MAX4322)使该开关模式升压转换器(MAX668)能够提供高达4A的输出电流,效率优于90%。运算放大器使电路能够相对于地进行调节(而不是-5.2V电源电压输入),从而避免了输入变化对-3.6V输出的影响。
这篇文章的类似版本出现在2009年11月12日的EDN杂志上。
当将负输出电源转换为具有更高(更少负)输出的电源时,必须确保输出电压不受输入电压变化的影响。所有这些电源都包括一个内部参考电压,可以调节输出电压,这个参考电压通常指的是最负轨(地)。因此,这种变换器的输出电压取决于其负输入电源电压的精度。
图1的电路没有这种限制。输出电流高达4A,效率高于90%,在运放和开关模式升压转换器的帮助下产生负输出。闭环反馈调节相对于地(最正轨)的输出电压,这也是电流传递给负载的节点。

图1所示、这种开关模式转换器从更高(更负)的输入电压产生可调节的负电源电压
电路将-5.2V的电源电压转换为-3.6V。升压变换器(U1)调节其输出电压以保持其FB电压在-3.95V(高于-5.2V 1.25V)。R8和C8形成低通滤波器,稳定FB处的电压。然后必须选择R4/R6和R5/R7对,以产生所需的输出电压。
使R4等于R6, R5等于R7可以提高共模性能。R4/R5的比值决定了运放(U2)正输入端的电压水平,其闭环配置确保了在其负输入端出现相同的电压。知道U2的输出电压(-3.95V)和负输入电压,可以根据R6和R7的值确定输出电压:V(OUT) = -V(REF)(R6/R7),其中V(REF)是U1 (1.25V标称)的参考电压,R4 = R6, R5 = R7。
所示的组件值,例如(R5 = R7 = 1.96k欧姆, R4 = R6 = 5.76k欧姆),产生的输出电压为-3.76V。性能由输出电压与输出电流的关系图(图2)和效率与输出电流的关系图(图3)说明。

图2、图1电路的输出电压随输出电流的变化如图所示

图3、图1电路的转换效率随输出电流的变化如图所示
社群二维码
关注“华强商城“微信公众号
Copyright 2010-2023 hqbuy.com,Inc.All right reserved. 服务热线:400-830-6691 粤ICP备05106676号 经营许可证:粤B2-20210308