摘要: 当增加一个更高电压的外部参考电压时,降压稳压器产生一个低于其内部参考电压的调节输出。
具有较低电压的IC工艺正在增加对高效的低于1.25 v电源电压的需求。许多开关稳压器采用1.25V基准,使得难以提供低于1.25V的电源。然而,在适当的情况下,这种限制消失了,允许调节器产生远低于反馈引脚的输出电压。
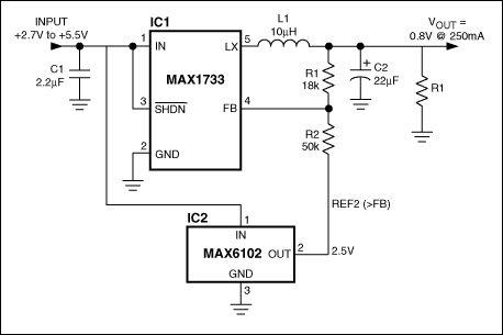
第一个要求是另一个调节电压(Ref2)高于降压调节器的反馈电压(V(FB)),并且足够精确,可以作为额外的参考。它可以来自电压参考IC(如图1中的IC2),也可以来自另一个精度参考IC(如许多adc内置的精度参考IC),或者(对于低精度应用)具有1%容差的低差线性稳压器(LDO)。从Ref2中提取的电流很小,所以这些选项中的任何一个都是可以接受的。请注意,对于专用于该电路的独立参考电路以外的任何噪声源,来自其他不相关电路的噪声都是可能降低功率转换器噪声性能的潜在噪声源。可能需要解耦。

图1所示、具有2.5V输出(IC2)的基准电压允许降压稳压器(IC1)产生0.8V的输出电压
第二个要求是在稳压器输出上有一个小的最小负载,足以在所有情况下维持所需的输出电压,同时还要从两个电压设定电阻中吸收电流。而不是连接下电阻的底部接地,将其绑到Ref2。然后电流以相反的方向流过R2(因为Ref2 >V(FB)),导致输出低于V(FB)(图1)。像往常一样选择R1/R2的比率,注意R2中的电流[(Ref2-V(FB))/R2]也流经R1到输出:
V(OUT) = 1.25V - R1(Ref2-V(FB))/R2。
如果Ref2是电安静的,这些电路连接应该对稳定性没有不利影响。否则,您应该在靠近转换器的地方添加噪声滤波组件。任何所需的环路补偿应与具有接地电压设置的标准应用相同。
Ref2电压不应高于dc-dc变换器的最小输入电压。如果当Ref2存在并且负载断开时转换器关断,转换器的FB和LX引脚被驱动到参考电压,并且高于转换器输入电压的参考电压违反了这些引脚的电压限制。参考IC可能不会产生足够的电流来损坏IC1,但一个大的LDO可能会。使用较低的Ref2值可以很容易地避免这种情况。
社群二维码
关注“华强商城“微信公众号
Copyright 2010-2023 hqbuy.com,Inc.All right reserved. 服务热线:400-830-6691 粤ICP备05106676号 经营许可证:粤B2-20210308