摘要: 通过引入零来补偿低频扬声器的两极,该电路产生设计者指定的非峰值二阶高通响应。由此产生的低频升压约为15dB。
Linkwitz均衡器,用于复杂极点系统,其中Q >0.5,通过用零补偿原始极点来中和原始响应,然后创建设计师指定的新高通响应。与原来的电路一样,新电路提供二阶响应。
格式化Html代码。FormatFix Html使其符合XHtml; fixwritevalidate确定文本符合XHtml。ValidateProofing
这篇文章的类似版本出现在2008年5月6日的EE Times杂志上。
现代低频扬声器的线性度和高功率处理能力使得电子扩展低音响应变得容易。这个扩展在二阶系统中特别有用,比如一个封闭的盒子,其中锥的漂移受到盒子的限制。
有许多这样的电路可用,但今天最流行的是所谓的Linkwitz均衡器(1),用于复杂极点系统,其中Q >0.5. 电路通过用零补偿原始两极来中和原始响应,然后根据设计者的指定创建一个新的高通响应。与原来的电路一样,新电路提供2阶响应。
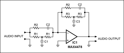
图1显示了一个通道的基本电路(立体声需要两个通道)。电路必须由一个低阻抗源驱动,所以你应该在它前面提供一个缓冲级。由于图1电路将信号反相,因此该缓冲器应为反相类型,以保持原始信号相位。

图1所示、这种“Linkwitz变换电路”可以让您中和低音电路的原始响应,并替换新的复杂极点,以改善低音响应
以下是Linkwitz先生建议的设计流程:
首先,指定f(o)、Q(o)、f(p)和Q(p):
f(o)和Q(o)由原始不均衡系统的频率响应确定。f(o)为-3dB频率,Q(o)为系统Q。图2有助于确定Q(o)值。

图2、图1中的幅值响应随系统Q的变化如图所示
f(o)和Q(o)表示对现有极点的精确补偿,并由现有的闭箱设计确定。f(p)和Q(p)是转换后系统的目标规格。为了帮助找到f(p)和Q(p)的正确值,图2显示了对各种Q(o)值的响应。
接下来,计算常数“k”,它应该是正的,以确保可以实现建模该电路拓扑的方程:

选择C2。一个好的起点是470nF,它提供了一个相当低的阻抗水平和低噪声。
R1计算:

R2计算:

计算C1:

C3计算:

R3:计算

如果计算的电阻值太大(例如,远远超过100k欧姆),您应该增加电容器C2的值,然后重新计算其他组件的值。
频率比f(o)/f(c)设置电路的直流增益和低频升压。建议升压不要超过20dB,因为在这个水平上功率和锥偏移的增加会变得极端。(另一方面,对于大多数音乐来说,低于40Hz的信号的能量水平相对较低。)
由于图1中选择的运算放大器必须处理整个音频带,因此它应该具有低噪声、高摆率和低失真。运算放大器MAX4478和MAX4495适用于低压、单电源设计。对于更高的电源电压,请考虑双MAX412(为了在每个通道上提供缓冲,您将需要两个MAX412)。或者,您可以使用单个四路运放,如MAX4478或MAX4495。
为了说明这个过程,我们均衡了一个现有的封闭框,它将现有的f(o) = 80Hz和Q(o) = 1.2转换为f(p) = 30Hz和Q(p) = 0.707(巴特沃斯响应)。通过上述计算得出以下组件值,四舍五入到最接近的标准值:R1 = 10k欧姆, R2 = 15k欧姆, R3 = 75k欧姆, C1 = 0.82µF, C3 = 0.12µF。
图3显示了原始响应、均衡器响应以及这两者的理想组合,它们很好地匹配了目标。图4显示了均衡前后的时间延迟。虽然峰值延迟在均衡系统中较高,但对音乐很重要的那些频率上的延迟得到了改善。

图3、这些曲线说明了均衡器是如何改善现有系统的

图4、对于大多数音乐,均衡系统还提供了更有利的延迟时间
(1)。H. Linkwitz,“扬声器系统设计”,《无线世界》,1978年12月,第80页。
社群二维码
关注“华强商城“微信公众号
Copyright 2010-2023 hqbuy.com,Inc.All right reserved. 服务热线:400-830-6691 粤ICP备05106676号 经营许可证:粤B2-20210308