摘要: 本应用说明描述了MAX1457高性能信号调理IC的功能,并给出了应用示例。
Maxim集成电路公司推出了几款集成电路,彻底改变了汽车、工业和医疗应用的低级桥式传感器接口。所有这些集成电路提供复杂的传感器补偿和温度校正。
MAX1457是一款低成本/高性能信号调节器,除了温度校正外,它还通过建立120分段线性段来线性化传感器输出,利用存储在EEPROM中的数据。由此产生的线性化输出精确到传感器可重复误差的0.1%以内。虽然本应用笔记集中于MAX1457智能信号调节器,但这里提出的概念适用于Maxim开发的所有信号调节器。
Maxim集成电路公司推出了几款集成电路,这些集成电路彻底改变了现代工业系统中低电平桥接传感器的接口。所有这些集成电路提供复杂的传感器补偿和温度校正。高端器件(MAX1457)通过建立120分段线性段来线性化传感器输出,利用存储在EEPROM中的数据。由此产生的线性化输出精确到传感器可重复误差的0.1%以内。
虽然最初是为压阻式压力传感器应用而开发的,但这些灵活的信号调理ic同样适用于加速度计、应变计和其他低电平桥式传感器。它们可用于工业传感器,4-20mA或0至5V变送器,或完整的仪器。自校准使这些ic能够从不太理想的传感器中获得高精度,而不需要复杂的前端电路或(在MAX1457的情况下)基于固件的线性器或多阶多项式。由于IC设计是基于单元的,所以这些器件很容易定制,可以与其他类型的传感器(电容式、电感式等)一起使用。
所有这些集成电路都提供了一个信号路径,包括柔性传感器激励电路、可编程增益放大器(PGA)和输出。基本器件(MAX1450)只包括这些功能。中频部分(MAX1458)通过添加4个12位数字转换器(dac)来校准这些参数的增益、失调和温度漂移;一个粗3位DAC;以及用于存储dac校准数据的非易失性内部EEPROM。高端器件(MAX1457)包含6个16位dac和一个12位数字转换器(ADC),并使用更大的外部EEPROM。
MAX14xx集成电路提供不同级别的集成度和精度。例如,MAX1458是一款高集成度、混合信号、补偿前端器件,包括EEPROM校准存储器、信号路径、4个用于控制失调和增益的12位DAC和一个粗失调3位DAC(图1)。其输出可以从0.5V缩放到4.5V,用于传感器应用,也可以直接馈送到系统ADC,用于仪器应用。

图1所示 比率配置的MAX1458传感器接口IC
在压阻式传感器(PRT)的温度和线性误差的驱动下,MAX1458的精度约为1%。其高集成度提供无需电位计的手动校准。由于MAX1458可以在域中进行校正,因此它还可以简化-输出传感器和变送器的架构。与将原始传感器输出数字化,在微处理器固件中进行校正并使用DAC产生输出的系统不同,MAX1458实现了低成本,低噪声和简单的操作,具有完全的信号路径。
通过调节传感器的电桥激励电流,MAX1458内的两个12位dac实现了传感器增益和增益温度系数(tempco)的精细控制。内部全差分PGA/IA(仪表放大器)前端具有90dB共模抑制和+45V/V至+220V/V范围内的数字可控增益。为了实现传感器偏置的控制和偏置的温度补偿,将PGA后的信号与另外两个12位dac的输出相加。板载128位EEPROM包含每个DAC的输入数据,加上配置寄存器和24位“用户区”供一般使用。集成电路还包括一个高温电阻,当补偿某些类型的传感器时,它是有用的温度传感器。
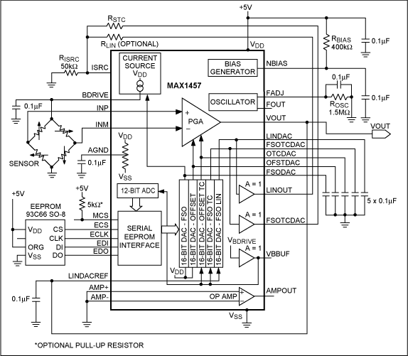
MAX1457(图2)是一款高精度、混合信号、线性化的前端器件。与MAX1458不同,它包括一个12位ADC,可将原始传感器温度数字化,并为外部线性化EEPROM开发地址。存储在该EEPROM中的120段曲线应用偏移和增益校正,对MAX1457输出进行线性化和温度校正。

图2 比例配置的MAX1457传感器线性化IC
虽然它没有内部EEPROM,但MAX1457直接处理标准MICROWIRE eeeprom,如国家半导体公司的93C66,其信号路径包括一个未指定运算放大器,五个16位增益和偏移控制dac,以及一个12位ADC。总的来说,MAX1457牺牲了低成本和小尺寸,以获得更高的绝对精度和更好的线性度。虽然比MAX1458大,但MAX1457采用-域校正,提供比大多数输出传感器更简单的架构。输出可以缩放以产生4-20mA信号,或者它可以直接馈送到系统ADC。使用PRT压力传感器,MAX1457可以达到0.1%的典型校正精度。
图3说明了MAX1457补偿温度和线性误差的能力。图3a显示了一个未补偿的压阻式传感器的低电平输出,其偏置和增益的温度误差很大(3b)。图3c和图3d为调理后的信号。MAX1457在0.5V至4.5V范围内缩放传感器输出(3c),并在宽温度范围内(3d)将增益和偏移误差限制在0.1%。

图3 传感器(a)的原始输出由MAX1457 (b)放大和调节,传感器的温度误差(c)也由MAX1457 (d)补偿
MAX1450是MAX1457/MAX1458的精简版,只包含那些没有dac、adc或eeprom的设备的前端。它提供了一个可控的传感器激励源和一个PGA非常灵活的校准和偏移功能。作为灵活的PGA和电流源,它提供了标准IAs和PGA中没有的功能:用于校正增益,偏移和其他参数的正交和易于管理的输入。粗PGA增益由数字控制,偏置和激励电流源(增益)由外部施加信号控制。
传统的换能器使用“记忆”组件(如电位器、电容器和激光修整的薄膜电阻器)在域内校准和补偿传感器。这种换能器有时采用热敏电阻、二极管或其他技术进行温度补偿。虽然笨拙,二极管断点有时用于提高线性度。所有这些方法都有主要的缺点:
补偿精度受非线性传感器误差的限制
补偿装置受温度漂移的影响
激光切割机和其他自动设备都很昂贵
手动校准(“锅调整”)转化为更高的成本。
低成本、数字化、可编程电子器件的出现,开启了在数字领域进行微调功能的可能性,并具有在非易失性数字存储器(例如eeprom)中存储单个校正系数的能力。对于传感器来说,这种电子修剪已经向两个方向发展:
数字传感器信号处理器(DSSP):DSSP技术包括使用ADC将传感器信号转换为数字域,使用带有EEPROM的微控制器在数字域中进行校准和补偿,以及使用DAC(如果需要)将补偿结果转换回信号。这种方法的优点出现在ADC数字化之后,当进一步的信号处理发生在处理器的零漂移数字域时。缺点包括软件复杂性、内存需求和动态范围降低,需要在ADC中实现更高的分辨率。大多数这些问题将由新的MAX1460的DSSP架构解决。
-传感器信号处理器(ASSP):ASSP技术通过调节传感器的激励和数字调节放大器的偏置和增益,在不量化信号的情况下实现传感器的定标和温度补偿。通过使用dac, eeprom和数字可调电子器件,这种混合技术提供了最好的全数字和全数字方法-信号处理领域具有数字系统的“无端口”易用性。
为了使传感器线性化,ASSP系统使用从原始传感器输出到DAC参考输入的反馈来调整增益和偏移。这种强大的ASSP技术(用于MAX14xx设备)消除了DSSP方法中需要的笨拙的多项式曲线拟合。DAC是ASSP电子微调系统的关键元件,它将数字乘以电压(DAC的参考输入)。
然而,高分辨率dac是昂贵的,并且一个传感器需要几个dac来进行适当的ASSP补偿。该问题已通过开发用于dac和adc (MAX14xx系列)的新型sigma-delta技术得到解决,该技术可实现低成本的数字微调。它在非常小的硅片上产生16位转换器,这反过来又允许包含多个dac和adc的复杂片上系统。
在设计传感器信号调节器架构时,一个重要的考虑因素是需要支持先进的制造技术。为了满足这一要求,IC设计人员通过将以下三种传统传感器制造操作集成到一个自动化过程中(以及信号调节功能)来降低制造成本:
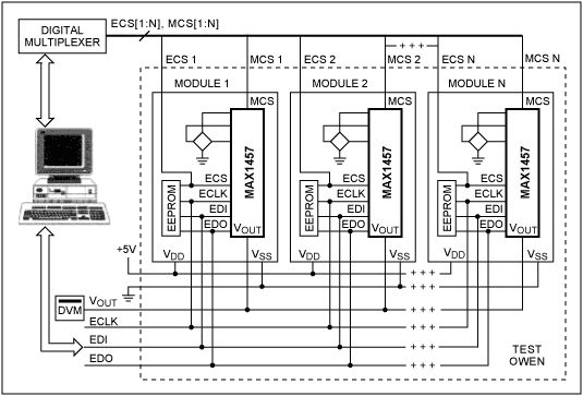
进行预测:此操作测试传感器在补偿温度和压力范围内的性能。ic的MICROWIRE接口和三态输出使主机测试计算机能够控制。这些功能可以在并联连接中测试多个换能器(图4),并允许测试系统与任何特定换能器之间的数字通信(通过芯片选择引脚选择)。

图4 在这个自动校准系统中,MICROWIRE接口简化了多个传感器的校准。信号调理ic可以是max1457或max1458
校正及补偿:该操作可在预测试后立即执行,无需将传感器从测试插座中取出。测试计算机简单地计算校准和补偿系数(4kbits),并通过MICROWIRE接口将它们下载到传感器的EEPROM。
最后的测试:此操作验证换能器性能,同样不需要将设备从测试插座中取出。
MAX1457实现了两种补偿方法。第一种是两个DAC补偿一阶温度误差:一个偏置- tc DAC调节输出偏置,一个FSO-TC DAC通过调节其激励电流来调节桥式激励电压(图5)。价格较便宜的MAX1458只进行这些校正,而不进行其他校正。

图5 MAX1457内的简化电路说明了温度误差的校正。通过传感器桥的电压产生DAC参考电压,进而产生一阶校正。桥电压也被数字化,通过EEPROM查找表提供精细校正。
第二种补偿方法是数字补偿。由电桥激励电压(温度信号)驱动的ADC生成EEPROM地址。EEPROM输出是多段近似(最多120段),可校正残余高阶误差。基于max1457的补偿采用16位dac提供表1中列出的所有功能。MAX1458采用四个12位DAC和一个3位偏移DAC,仅提供标有星号的功能。
| 函数 | DAC类型 |
| 初始偏移校准* | 抵消 |
| 初始FSO校准* | 无线光通信 |
| TC斜率偏移校正 | 抵消TC |
| 非线性偏移的TC斜率校正 | 抵消TC |
| FSO*的TC斜率校正 | 无线光通信TC |
| 非线性FSO的TC非线性校正 | 无线光通信TC |
| 压力非线性校正 | 无线光通信线性 |
通过将(在失调DAC内)一小部分电源电压乘以一个16位字所获得的电压馈送到PGA的求和结来校正初始失调。全量程输出(FSO或增益)通过两种调整进行校准:粗增益通过向PGA输入一个3位数字字来设置,细增益通过使用另一个16位字来调节桥电流来设置。
连接到桥电压的两个DAC(偏置TC DAC和FSO TC DAC)补偿零和FSO TC的线性分量。电桥电压与温度成正比,适当数值的数字字(乘数系数)使DAC输出通过跟踪电桥电压的拟线性变化来补偿温度斜率。
数字多斜率温度补偿允许补偿任意误差曲线,其形状仅由温度信号的形状和电子器件中可用的调节范围决定。这种补偿是通过存储在EEPROM查找表中的120个数字对(偏移TC和FSO TC的校正)来实现的。EEPROM地址是由桥电压驱动的12位ADC的输出字,桥电压(在桥的恒流激励下)依赖于温度。参见图5。
通过从输出电压到桥电流源的反馈来校正压力非线性。为了获得对这种反馈的控制,输出电压被路由到DAC的参考输入,DAC的输出连接到电流源,然后受到存储在EEPROM中的系数驱动的DAC的数字输入(图6)。因此,传递给DAC的系数可以在桥电流中引入非线性,从而补偿(通常通过一个数量级)传感器输出中的非线性。有关操作的详细信息,请参阅产品数据表。

图6 这个简化电路也在MAX1457内部,演示了压力非线性校正的概念。
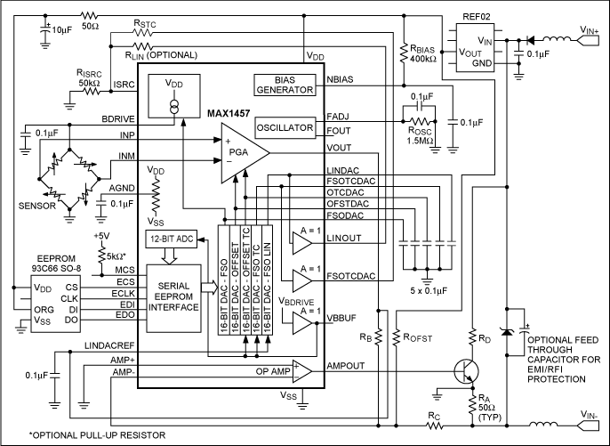
虽然MAX1457被设计为ASIC,主要用于电压输出配置,但它还包括支持流行的固定输出,4-20mA, 2线传感器。一个片上的,未提交的运放可以让你创建2线电流环路。如图7所示,该放大器和外部电阻形成可编程电流源。回路电流由电阻R(A)设定,并通过R(C)反馈控制。稳压器(REF02)接受4-20mA电流环电压(通常为20V至40V),并为MAX1457提供稳定的5V参考电压。因此,REF02增加了电路的工作电压,同时不受电源电压变化的影响。

图7 在这个基于MAX1457的4-20mA 2线电路中,4毫安为换能器供电。压力与通过同一对导线传输的0-16mA电流成正比。
与正电源端子串联的二极管可以防止现场的反极性连接,另一个专用二极管(TransZorb )连接在电源端子上,可以防止电压尖峰。可选电阻RD降低输出晶体管的功耗。
社群二维码
关注“华强商城“微信公众号
Copyright 2010-2023 hqbuy.com,Inc.All right reserved. 服务热线:400-830-6691 粤ICP备05106676号 经营许可证:粤B2-20210308