摘要: Maxim集成将帮助您找到适合您需求的微处理器主管IC。找出适合你的监控电路。
为了确保正确的操作,大多数基于微处理器的系统在上电和下电以及进入或退出关机或睡眠模式时都需要监督。监控器可能只提供上电复位,也可能提供其他功能,如备用电池管理、内存写保护、低线预警或软件看门狗(图1)。

图1所示 功能丰富的µP管理器(IC1)在µP本身的帮助下,在这个典型的应用电路中执行各种功能
您可以通过选择许多可用的微处理器(μ P)管理ic(也称为上电复位,上电复位电路,复位电路等)中的一个来同时或以各种组合获得这些功能。下面的讨论可以帮助您选择最适合您的应用程序的解决方案,并为许多常见的µP监管问题提供解决方案。
首先,确定将发出复位的V(CC)阈值电压。(当电源电压超出公差时,RESET断言阻止µP操作。)典型的上电复位电路由电压基准、比较器和定时器组成。将参考电压与上升的V(CC)(通过分压器)进行比较,使比较器能够在V(CC)越过分压器设定的阈值(V(RST))时进行输出转换。这个转换触发定时器,定时器在必要时保持复位,以防止软件执行,直到系统振荡器启动并稳定。
当V(CC)低于V(RST)时,主管再次发出复位,并保持复位,直到V(CC)低于V(RST)。对于一些微控制器(µc),建议使用简单的RC电路来定时上电复位;另一些则在µC芯片上提供复位电路。然而,这些方法都假定供电电压的行为是可预测的。它们不能防止由于断电而发生的代码执行错误,或者更重要的是,在“限电”期间,V(CC)可能会在很长一段时间内稍微不受控制。监控ic对于这些断电和限电条件最有价值。
影响阈值的因素包括对V(CC)的公差,系统ic允许的最小和最大电源电压,以及可能需要指定这些变量的最坏情况组合的设计。对于许多系统,复位功能并不打算覆盖所有可能的情况,包括温度下的最坏情况组合。例如,系统可能包含仅指定为4.75V的最小ic,但依赖于最小/最大跳闸阈值为4.5V/4.75V的监视器。在这种情况下,只有当V(CC)低于保证IC运行的最小电压时,主管才断言复位。
另一种选择是在4.75V和(可能)4.85V之间选择复位阈值。但是,这些值可能允许在需要之前进行重置。一般来说,您必须决定是否可以容忍较低的阈值,以便在较低电压下获得工作时间;或者,与更高的阈值相关的额外费用和减少的操作时间是否是为了更精确的好处而进行的公平交易。目前,监控ic的复位阈值容差可达±1%(图2)。

图2 这三种ic提供不同的监控功能组合,但每个ic都以±1%的精度监测V(CC)
许多应用需要5V和3.3V电源,如果其中任何一个失去调节,通常必须重置整个系统。您还需要适当的上电复位时间,以确保在上电过程中正常操作。具有电源故障比较器和手动复位输入(低激活磁阻)的监控IC为这些问题提供了经济有效的解决方案。
如果您选择一个监控IC,其内部阈值设置为监控3.3V,那么您可以使用未提交的电源故障比较器来监控5V电源:只需将电源故障比较器输出(PFO)路由回低激活MR输入(图3)。这些连接导致IC在任何一个电源失去调节时断言低激活RESET。IC由3.3V供电,因此active-low RESET输出在活动时摆动3.3V。该电平满足大多数5V处理器的V(IH)要求,因此active-low RESET输出通常可以驱动3V和5V处理器。如果有必要,您可以通过二极管或连接将其他系统复位信号路由到低磁阻有源输入。(即使没有这些连接,从低磁通输入到PFO输出也需要一个二极管。)

图3 如图所示配置,该监控IC监控3.3V和5V电源
当电源电压(V(CC))开始下降时,关键系统通常需要早期预警。在V(CC)下降导致主管发出硬复位之前,该警告允许µP有时间存储重要数据并执行“家务事”。如果原始直流输入电压是可访问的,它可以用欠压或电源故障比较器进行监控,这反过来又断言处理器中断,以指示何时未调节电源崩溃。
如果您无法访问此原始输入电压,则必须在监控相同稳压电源的同时生成预警和复位信号。您可以对低线信号使用单个阈值检测器,对复位信号使用延迟定时器,或者使用两个不同的比较器——一个用于t(LOWLINE),一个用于t(RST)。无论哪种方式,您都必须确保V(CC)保持足够长的有效时间,以完成来自低线信号中断后的关闭例程。
完成关闭/备份例程所需的时间因应用程序而异,V(CC)的下降率也不同。因此,您必须根据应用程序调整从低线到重置的延迟。双阈值方法比延时复位方法更灵活。通过调整复位阈值以上几十毫伏的低电压阈值和调整V(CC)下降率以符合关闭程序的时间要求,您可以使一个IC服务于许多不同的应用。
在大多数电池供电的便携式系统中,在低线警告和复位之间的间隔期间,电池中的储备能量提供了足够的时间来完成关机程序。如果V(CC)下降时间很快,如正常工作时高侧开关打开,则在开关的负载侧增加电容,以减缓V(CC)的下降,并为执行关断程序提供时间。例如,在MAX814监控器中,电源故障比较器的延迟(小于50µs)可能会或可能不会影响您的应用程序。
首先,计算停机程序所需的最坏情况时间。使用此值,最坏情况负载电流和最小低线复位阈值差(V(LR(min))),计算在复位发生之前完成关机程序所需的电容:

其中I(LOAD)是从电容排出的电流,V(LR(min))是低线和复位阈值之间的最小差值,t(SHDN)是发生有序关断所需的时间,包括复位比较器的传播延迟。
将低线阈值置于复位阈值之上可能会由于噪声而导致低线触发错误。为了克服这个问题,用适当的旁路过滤噪声,并在关机程序完成后使用软件监视低线中断。当处理器从低行比较器接收中断时,它完成备份/关闭例程,然后返回监视中断。如果线路或负载瞬态导致低线路相对较快地返回高线路,则软件通过释放存储的参数启动“热”启动。如果发生电源故障,低线信号之后是复位信号,开始正常的备用电池工作模式。
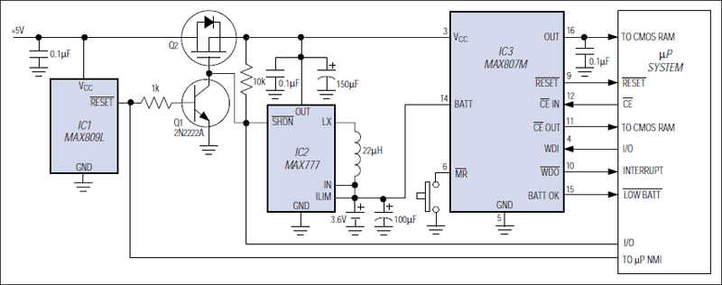
如果备份/关机程序所需的时间超过了您可以合理地提供存储电容器的时间,则可以使用dc-dc转换器在关机程序进行时维持V(CC)。一旦备份完成,µP就可以关闭dc-dc转换器。
例如,在图4中,IC2是一个升压转换器,当主5V电源故障时,它向系统提供5V和µP监控器(IC3)。在这种电源故障开始时,由于主电源低于4.65V, IC1关闭Q1,使IC2停止关闭,并中断µP。然后,IC2将电源电压从4.65V提升回5V。没有遇到复位阈值,因此不发出复位到µP。当µP完成其关机程序时,它只需再次将IC2拉入关机状态,系统就会进入正常的电池备用模式。

图4 V(CC)损失的威胁导致升压转换器(IC3)打开并恢复V(CC)到其标称水平
升压转换器可提供高达100mA的功率,同时由已耗尽至2.5V的锂电池供电。如果需要,您可以为RAM备份和升压转换器提供单独的电池。
监控电路必须不发出复位响应系统噪声或V(CC)负载瞬态。数字供电线路上常见的噪声约为50mV。当模块、外设和其他子系统打开或关闭时发生的负载瞬变,如果重置比较器的传播延迟太短,可能会导致严重的问题。
通过选择复位比较器的传输延迟为10µs到30µs的监控电路,可以避免误复位。较短的传播延迟(几百纳秒)对V(CC)瞬态的反应很快,因此很可能产生错误的重置。另一方面,在处理器复位之前,长时间的延迟会使V(CC)远远超出系统IC的工作范围。大多数5V应用包括足够的电容来降低V(CC)下降率,以便在V(CC)低于IC电气特性中规定的最低水平之前发生复位。
对于需要非易失性存储器的关键系统,设计人员可以选择可擦除/可编程存储器或带备用电池的CMOS RAM。eeprom和闪存不仅根据内存容量,而且根据它们可以经历的写循环次数进行评级。最常见的非易失性存储器包括一个开关,该开关将CMOS RAM连接到锂备用电池或V(CC),以较高者为准。
大电容器(约0.5F)提供了一种流行的方法来提供短时间的存储备份。这些电容器被称为SuperCaps 或MaxCaps ,在正常工作期间通过二极管从V(CC)充电(图5)。充电电流受到电容器内部串联电阻的限制,该电阻相对较高。当V(CC)低于IC的复位阈值时,RAM从V(CC)切换到电容。可用的备用时间取决于进入RAM和监控IC的静态电流水平,以及电容器本身的自放电泄漏。对于许多在备用模式下只消耗几十微安的系统,这样的备用电容器可以使存储器内容维持几个小时。例如,Maxim监控器的1µA静态电流通常是微不足道的。

图5 一个非常大的电容器(在这种情况下为0.47F)可以作为低静态电流系统的备用电池
在3V应用中,备用电池切换带来了一个挑战:如何确定何时在3.3V (CC)和3.6V锂备用电池之间切换?一种方法是定义一个高于CMOS RAM最小待机电压的接地参考电压。因此,V(CC)供应RAM,直到它下降到略高于2V;然后将RAM切换到备用电池(图6)。

图6 当V(CC)下降到略高于2V时,该系统将CMOS RAM从V(CC)切换到备用电池
为了节省电池能量,电池供电便携式设备的设计者经常使用80CL51µC的断电模式。如果CMOS内存内容的保存是至关重要的,IC1的active-low LOWLINE输出(图6)会产生中断。当主电池电压低到足以导致V(CC)超出容限时,这个中断信号可以触发关机程序。RAM内容通过电池中剩余的任何能量保持活力。
当µC处于下电模式,并且管理器的RESET直接连接到µC的RST端子时,V(CC)下降到复位阈值以下将导致RESET变高。这反过来唤醒µC并将其置于运行模式,将其静态电流从大约100µA增加到6mA。电池电压继续下降,V(CC)仍然低于阈值,因此6mA将耗尽电池,大大缩短可用的备用时间。
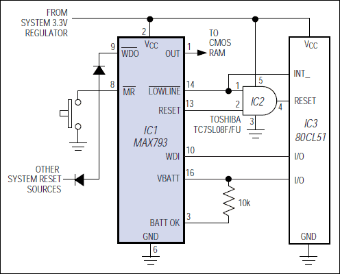
简单地结合active-low LOWLINE和RESET与and门(图7),确保IC3的RST仅在复位超时期间被驱动为高电平(而不是当V(CC)下降时)。换句话说,RST在V(CC)恢复(通过充电或安装新的电池)并重新越过低线阈值后变得高。因此,与门允许休眠控制器保持在休眠状态。

图7 与门通过防止微控制器操作从睡眠模式到高电流空闲模式的不必要转变来保护电池能量
当V(CC)在其正常工作范围内时,RESET为低电平,active-low LOWLINE为高电平。当V(CC)低于低线阈值(通常高于复位阈值45mV)时,active-low LOWLINE变低,信号80CL51开始其关机程序。当V(CC)遇到复位阈值时,RESET断言,但是active-low LOWLINE强制与门输出保持低电平。
上电active-low时,低电平保持低电平,因此RST保持低电平,直到V(CC)超过低电平阈值。然后RESET在重置超时期间传播到RST终端。因此,80CL51只有在V(CC)有效时才退出休眠模式。
在此应用中还需要能够检测电池是否在休眠期间的任何时间放电低于安全ram备用电压。使用这些信息,系统决定是基于RAM的内容执行“热启动”,还是因为电池电压低可能损坏RAM数据而从头开始执行“冷启动”。IC1的BATT端子(引脚16)告诉µC哪个引导是合适的。
IC1有一个低电量比较器,通常指示连接到其BATT终端的备用电池的状态。这个比较器输出(BATT OK)没有锁存。图7的应用程序没有备用电池,因此可以使用BATT来锁定BATT OK的状态。只需将BATT连接到80CL51上的可用I/O引脚,并通过10k欧姆电阻连接到BATT OK端子。
为了设置为正常工作,µC将I/O线高电平脉冲约30µs,然后将线路配置为高阻抗输入。IC1中的比较器驱动BATT OK高,它将BATT拉高并保持在该状态。比较器由V(CC)供电,因此其高电平输出接近V(CC)。如果V(CC)在休眠期间的任何时间低至2.25V,则比较器输出低电平并将BATT拉低,将其锁存在低电平状态。当V(CC)恢复后(通过给主电池充电或更换),µC轮询BATT后继续:高表示热启动,低表示冷启动。
像摩托罗拉68HC11这样的微控制器有双向复位引脚,可能会与监控IC的低激活复位相竞争。例如,如果监控复位高,微控制器试图将其拉低,结果可能是一个不确定的逻辑电平。图8连接允许监督器和µC对系统进行有效复位,并确保复位脉冲的持续时间足够长(对于系统中的某些设备来说,µC复位可能太短)。

图8 这些连接允许对缓冲复位线进行双重控制,并延长µP发出复位的持续时间
该电容允许来自监督器和µC的复位,以拉低激活低磁流变率。active-low MR变低在管理器内启动200ms超时,在其active-low RESET终端(引脚2)产生200ms最小脉冲,该脉冲覆盖µC active-low RESET并通过缓冲区驱动系统复位线。有源低磁流变回高电容器充电。当µC低激活复位在超时延迟后复位时,电容器通过低激活磁流变上拉电阻和内部esd保护二极管放电。
社群二维码
关注“华强商城“微信公众号
Copyright 2010-2023 hqbuy.com,Inc.All right reserved. 服务热线:400-830-6691 粤ICP备05106676号 经营许可证:粤B2-20210308