摘要: 简单的电路产生+3.3V在1A从EV
该电路使用脉冲频率调制(PFM)从-5V电源产生+3.3V,而无需变压器。它非常适合具有稳定的-5V电源且不需要隔离的应用。
这个设计理念出现在2004年5月24日的ED杂志上。
图1的电路使用脉冲频率调制(PFM)从-5V电源产生+3.3V,而不需要变压器。它非常适合具有稳定的-5V电源且不需要隔离的应用。

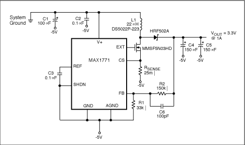
图1所示 所示的连接允许该dc-dc升压转换器从-5V电源获得+3.3V。
开关模式稳压器(IC1)在经典的升压配置下工作,在非引导模式下。相对于IC的转换是+5V到+8.3V,但是所示的连接(GND和AGND到-5V和V+到系统地)使电路相对于系统地产生3.3V的输出。其转换效率在1A负载下可达90%以上,在~10mA轻负载下可达84%左右(图2)。

图2 图1电路的效率与负载电流的关系。
图3显示了输出电压(由外部电阻设置)与负载电流的关系。对于3.3V输出,负载电流不超过500mA时,负载稳压在3mV以内,负载电流不超过2A时,负载稳压在3.3V的3%以内。通过选择R1和R2的值来调节电路输出:

其中反馈电阻R1在10k欧姆和500k欧姆之间,V(REF) = 1.5V。

图3 图1电路输出电压与负载电流的关系。
输入和输出电容(C1和C4)应具有非常低的有效串联电阻(ESR),以确保高效率和最小的输出电压纹波。如图所示,C1为100µF OS-CON电容器,ESR为25毫欧, C4-C5为150µF OS-CON电容器,ESR为25毫欧。对于轻负载或可以承受更高输出纹波的应用,可以接受较小值或较高ESR(或两者兼有)的电容器。
由于-5V电源电压作为IC1的接地基准,因此该电压应该非常稳定。在+3.3V输出时,-5V轨道中的任何电压变化都以不变的幅度出现。
社群二维码
关注“华强商城“微信公众号
Copyright 2010-2023 hqbuy.com,Inc.All right reserved. 服务热线:400-830-6691 粤ICP备05106676号 经营许可证:粤B2-20210308