摘要: 在STN LCD中,单个IC产生控制对比度所需的双电压。稳定的双电压lcd -对比度电源使用双输出升压转换器,只有四个肖特基二极管和两个飞行电容器。
本设计说明展示了单个IC如何产生控制STN LCD对比度所需的双电压。稳定的双电压lcd -对比度电源使用双输出升压转换器MAX1677,只有四个肖特基二极管和两个飞行电容器。
产生稳定的双电压lcd对比度电源可能很困难,特别是如果两个电压幅度必须相对于给定的参考电平相互跟踪。在图1中,±20V输出以3V参考电平(VM)为中心。对比度电压必须是对称的,以避免直流元件穿过液晶,这反过来会损坏LCD或缩短其寿命。

图1所示、为了避免损坏LCD上的直流元件,这些对比波形在参考电平VM周围是对称的
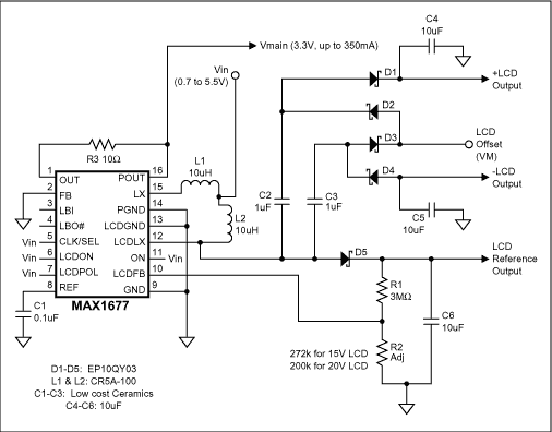
为了创建一个三输出稳压LCD电源,它产生一个主电源电压和两个围绕LCD失调电压(VM)对称的LCD电压,我们将四个肖特基二极管(D1-D4)和两个飞行电容器(C2-C3)添加到双V(OUT)电路(图2)。U1通常提供一个数字V(主)(通常为3.3V)和一个高达28V的LCD电源。在图2中,±LCD输出等于VM±(LCD Reference输出)。

图2、这种单ic电路产生控制STN LCD对比度所需的双电压
U1是一种高效,双输出升压转换器,适用于需要两个稳压输出的便携式设备。输入低至0.7V的操作允许它接受1-,2-或3-电池碱性,镍镉或镍氢电池,以及1-电池Li+电池。它不需要外部开关场效应管,只需要20µA的电源电流,使其成为手持PDA和笔输入设备的理想选择。
U1内部的开关FET反复将LCDLX(引脚12)连接到地,然后释放它,导致LCDLX电压在地和LCDR加上一个二极管下降(LCDR是LCD参考输出)之间切换。这个动作(类似于在引脚16产生V(MAIN)输出)产生±LCD电压如下:
LCDLX电压上升到LCDR + V(二极管)迫使C3另一侧的电压上升到VM + V(二极管),在C3上产生LCDR - VM的差分。LCDLX电压是我们的参考点。
当LCDLX接地时,负载侧(-LCD Out)看到-LCDR + VM,迫使电流从-LCD负载通过D4。当电流稍微释放C3时,循环再次开始。注意,+LCD和- LCD输出在交替相位上发展。得到的-LCD电压为:
-LCD Out =-LCDR + VM + V(二极管)
当LCDLX接地时,C2的负载侧看到VM - V(二极管)。然后,(相位1)LCDLX上升到LCDR + V(二极管)迫使C2另一侧的LCDR + VM电压。+LCD负载也看到一个额外的二极管横跨D5下降:
+LCD Out = LCDR + VM-V(二极管)
这些负载方程表明,-LCD Out和+LCD Out相对于LCDR相互跟踪,并且通过VM减去一个二极管降来抵消。肖特基二极管D1-D5可以是MBR0530或EP10QY03型。C2-C3可以是1µF,最好额定电压至少为2LCDR。典型的L1-L2值为每个10µH,输出电容(C4-C6,显示为10µF)可以根据允许的输出纹波进行调整。
这篇文章的类似版本出现在2001年5月21日的《电子设计》杂志上。
社群二维码
关注“华强商城“微信公众号
Copyright 2010-2023 hqbuy.com,Inc.All right reserved. 服务热线:400-830-6691 粤ICP备05106676号 经营许可证:粤B2-20210308