摘要: 说明如何停用MAX1737源电流环路以减少元件数量并降低成本的应用说明。
MAX1737源电流环保护低功率源不被过载,但是,当使用大功率源时,该源电流环可以被禁用。禁用源电流回路减少了元件数量,降低了系统成本。
MAX1737开关模式锂离子(Li+)电池充电器包括一个源电流回路,用于调节从电源吸取的总电流。虽然这种控制回路在许多应用中是有用的,但如果电源可以提供所需的最大系统电流加上所需的最大充电器电流,则没有必要。禁用源电流环可以减少元件数量并降低成本。
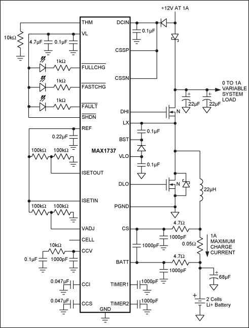
图1说明了MAX1737的标准实现。MAX1737的这个典型应用使用了MAX1737EVKIT中的组件。在本应用中,电源来自12V, 1A源,源电流环路确保不超过1A。

图1所示、为了限制从电源获取的功率,MAX1737的标准实现随着系统负载的增加而减小电池充电电流
图2的电路与图1的电路类似,但使源电流回路失效。禁用源电流环消除了七个组件。要关闭源电流环,将isistin连接到REF,将CSSP和csn连接到DCIN。CCS的补偿电容器仍被推荐使用。

图2、禁用MAX1737的源电流环路,通过消除七个组件来降低成本和尺寸。当源电流环关闭时,电源必须能够提供最大电池充电电流和最大系统负载电流
表1比较了图1和图2在不同系统负载下的特性。下载表1的Excel文件。
| 电源输出电流(A) | 源电压(V) | 源释放能量(W) | 系统负载消耗电流(A) | 系统负载电压(V) | 系统负载传递能量(W) | 电池消耗电流(A) | 电池电压(V) | 电池输出能量(W) | 效率(%) | |
| 图1 | 0.57 | 12 | 6.8 | 0.0 | 11.68 | 0.0 | 1.01 | 6.0 | 6.06 | 88.6 |
| 0.75 | 12 | 9.0 | 0.2 | 11.65 | 2.3 | 1.01 | 6.0 | 6.06 | 93.2 | |
| 0.95 | 12 | 11.4 | 0.4 | 11.64 | 4.7 | 1.01 | 6.0 | 6.06 | 94.0 | |
| 1.13 | 12 | 13.6 | 0.6 | 11.62 | 7.0 | 0.99 | 6.0 | 5.94 | 95.2 | |
| 1.13 | 12 | 13.6 | 0.8 | 11.61 | 9.3 | 0.62 | 6.0 | 3.72 | 95.9 | |
| 1.08 | 12 | 13.0 | 1.0 | 11.6 | 11.6 | 0.15 | 6.0 | 0.90 | 96.5 | |
| 图2 | 0.57 | 12 | 6.8 | 0 | 11.7 | 0.0 | 1.01 | 6.0 | 6.06 | 88.6 |
| 0.74 | 12 | 8.9 | 0.2 | 11.7 | 2.3 | 1.01 | 6.0 | 6.06 | 94.6 | |
| 0.95 | 12 | 11.4 | 0.4 | 11.68 | 4.7 | 1.01 | 6.0 | 6.06 | 94.1 | |
| 1.14 | 12 | 13.7 | 0.6 | 11.67 | 7.0 | 1.01 | 6.0 | 6.06 | 95.5 | |
| 1.34 | 12 | 16.1 | 0.8 | 11.67 | 9.3 | 1.01 | 6.0 | 6.06 | 95.7 | |
| 1.54 | 12 | 18.5 | 1 | 11.65 | 11.7 | 1.01 | 6.0 | 6.06 | 95.8 |
因此,如果电源可以提供最大系统电流加上最大充电器电流,禁用MAX1737源电流环路通过消除七个组件提供成本和尺寸优势。
社群二维码
关注“华强商城“微信公众号
Copyright 2010-2023 hqbuy.com,Inc.All right reserved. 服务热线:400-830-6691 粤ICP备05106676号 经营许可证:粤B2-20210308