摘要: 简单的应用电路说明了如何尝试在故障条件后自动重新启动系统。
在诸如ro Link和点对点之类的电信系统中,点对多点控制器在发生故障时将系统关闭。当故障是短暂的(例如,由于测量和校准动作造成的瞬间短路),自动重试控制器尝试重新启动系统。
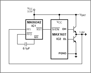
MAX1637(图1中的IC2)是电信应用中流行的器件。它提供PWM操作,小尺寸,高mosfet驱动能力,宽V(IN)和V(OUT)范围,以及对过压和欠压故障的出色保护。
欠压与短路有关:当存在短路且控制器无法调节电源电压时,V(OUT)下降。如果该电压在6144个时钟周期内保持低于其标称值的70%,IC2锁存并关闭两个设备。重启IC2需要关闭电源或切换active-low SHDN信号。

图1所示、该电路为IC2增加了自动重试能力,从而增强了其在电信和其他应用中的实用性
微处理器管理器(IC1)包括一个内部电源故障比较器和手动复位电路(MR)。IC1的PFI输入检测V(OUT) (1.8V)是否高于内部参考电压(1.25V)。如果V(OUT)低于1.25V(例如,由于短路),低活性PFO输出使用内部60k上拉电阻和外部0.1µF电容器产生脉冲。该脉冲驱动active-low MR低,导致active-low RST断言并拉出active-low SHDN低。超时延迟140ms后,active-low RESET和active-low SHDN转高,IC2重新使能。当电源电压首次打开时,这种监督也有效:3.5V轨在140ms后稳定,导致低激活RST变高并激活IC2。
这篇文章的类似版本出现在2002年9月2日的电子杂志上。
社群二维码
关注“华强商城“微信公众号
Copyright 2010-2023 hqbuy.com,Inc.All right reserved. 服务热线:400-830-6691 粤ICP备05106676号 经营许可证:粤B2-20210308