摘要: 本应用说明讨论了一种采用MAX16948汽车双路高压LDO/开关,兼容数字卫星设备控制(DiSEqC)通信标准的仿真天线电源系统的设计。本发明的应用电路提供远程天线电源,并且还实现从射频头单元到远程天线的单向通信。该系统架构为DiSEqC的突发频率选择(100Hz至30kHz)提供了灵活性,使用户能够为其应用选择最佳频率。
MAX16948和DiSEqC标准
MAX16948是一款具有输出电流传感的汽车双高压低差线性稳压器(LDO)/开关。该器件通过同轴电缆向汽车系统中的远程射频(RF)低噪声放大器(LNAs)提供幻象电源,每个通道的最大电流为300mA。该器件提供8.5V的固定稳压输出电压或1V至12V的可调稳压输出(LDO模式)。
数字卫星设备控制(DiSEqC)标准是由欧洲通信卫星公司(Eutelsat)开发的一种通信协议,用于卫星接收机(解码器)(定义为主)和卫星外围设备(如碟形开关、低噪声块(LNBs)和碟形定位器(定义为从)之间。DiSEqC通信系统仅使用现有的同轴电缆,因此使DiSEqC成为降低成本和提高可靠性的理想选择。DiSEqC是一个带有非专有命令的开放标准。
为了允许在虚影天线电缆上进行单向DiSEqC通信,必须从r0头单元发送22kHz的音突发,并由远程天线接收。该音暴的电压幅值为650mV,为DiSEqC标准规定的值。请注意,幻影天线同轴电缆也用于馈送LNA和传输接收到的r / o信号。因此,DiSEqC接收器必须能够拒绝电缆上的r0信号。
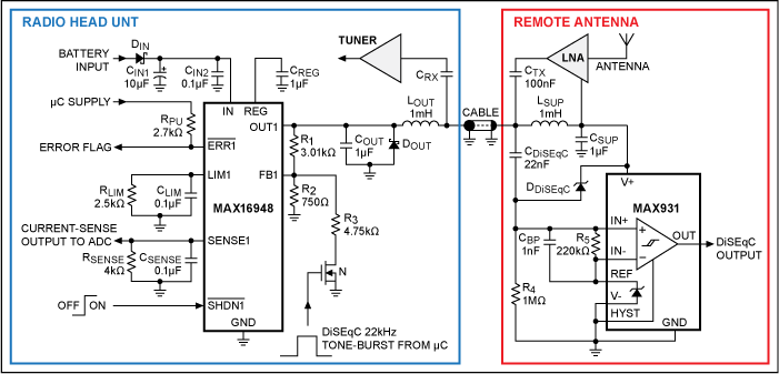
在DiSEqC应用电路(图1)中,MAX16948在LDO模式下使用,并动态改变稳压输出电压以产生DiSEqC脉冲。蓝色块是0头单元,其中包括远程天线电源(MAX16948),也用作DiSEqC音突发发射机和调谐器。红色部分是由物理天线、LNA和DiSEqC接收器(MAX931低功耗比较器)组成的远端天线。

图1所示、DiSEqC应用电路
同轴电缆可以实现r0头单元和远程天线(r0信号和DiSEqC音突发)之间的通信,也可以用于馈送远程LNA,节省成本和电缆重量。
当外部NMOS关闭(DiSEqC音调突发关闭)时,MAX16948配置为LDO模式,具有5V电压输出。该输出电压的尺寸为R(1)和R(2)电阻,如MAX16948数据表和应用说明5271“为汽车双远程天线电流检测LDO/开关选择外部元件”中所示。如果需要不同的远程天线馈电电压(V(OUT)),使用以下公式选择R(1)和R(2):

其中V(FB)是反馈引脚在稳压(1V标称)处的电压,R(2)必须小于或等于1k欧姆。
当外部NMOS导通时,R(3)电阻与R(2)并联连接。这使稳压器输出电压达到5.65V。使用这种电路配置,用户可以通过微控制器打开和关闭外部NMOS来轻松生成DiSEqC 22kHz音突发。如果需要不同的远端天线馈电电压,使用下面的公式选择R(3)电阻:

R(LIM)和R(SENSE)设置输出电流限制为200mA, ADC满量程为4V。(参见应用说明5271,“为汽车双远程天线电流感应LDO/开关选择外部元件”,了解有关为MAX16948选择外部元件的更多信息。)为了清楚起见,在原理图上只报告了MAX16948的一个通道;同样的考虑也适用于第二个渠道。
输出电感(L(OUT))是必要的,以过滤掉r o信号,不与MAX16948 LDO稳压器冲突。考虑到调幅频段的较低频率为148kHz, 1mH输出电感就足够了。
o信号由带旁路电容(C(RX))的调谐器从同轴电缆中提取。
用于馈送LNA的远端天线电源通过由电感L(SUP)和电容C(SUP)组成的低通滤波器获得。在第一个近似,电源滤波器是一个RLC低通滤波器(图2)。

图2、电源滤波器
-3dB通频带必须低于DiSEqC通信所用的频率。
MAX931低功耗比较器充当DiSEqC接收器,并提供与LNA相同的电压电源。负比较器输入(IN-)连接到MAX931本身提供的REF电压,而正比较器输入(IN+)用电阻分压器(R4和R5)极化,以便在没有DiSEqC音调突发的情况下在OUT上具有零电压输出。
为了检测DiSEqC音调突发,在同轴电缆和负比较器输入之间连接一个22nF电容器(C(DiSEqC))。当在同轴电缆上发送音突发时,输入电压超过输入电压,在比较器的输出端产生脉冲。在IN+和比较器电源输入(V+)之间连接一个保护肖特基二极管D(DiSEqC),以避免在IN+引脚上过电压。
为了避免由于信号在电缆上传播而导致的错误输出脉冲触发,在MAX931比较器输入(从IN+到IN-)之间放置了一个1nF旁路电容器(C(BP))。
从远端天线接收并经LNA放大的r0信号通过电容器(C(TX))注入电缆。
台架试验使用连接到外部NMOS栅极的波形发生器产生8个5v振幅22kHz的音暴。用另一个波形发生器获得振幅为500mV的正弦射频信号,并注入C(TX)电容,模拟LNA输出的r0信号。用示波器监测MAX931的输出,以确认发送的音突发是否被接收,并检查注入的r o信号是否影响DiSEqC通信。
图3a和图3b说明了所执行测试的范围。图3a显示了在148kHz (500mV振幅)注入r o信号的结果,该信号与较低的AM频段频率相吻合。图3b显示了在37kHz (500mV振幅)下注入r o信号的结果,这是较低AM频段频率(148kHz)的第二次谐波。

图3、148kHz (500mV振幅)的射频信号

图3 b37kHz (500mV振幅)的射频信号
提出的DiSEqC应用电路是一种低成本、灵活的天线模态电源解决方案,与DiSEqC通信标准兼容。额外的台架测试结果证实,当选择100Hz至30kHz范围内的DiSEqC音突发频率时,DiSEqC通信仍然可以运行。这样可以灵活地为DiSEqC通信调整最合适的频率,从而最大限度地减少对同轴电缆上其他RF信号的干扰。用户还可以调节音调突发占空比,并为MAX931比较器添加迟滞,以获得最佳的DiSEqC通信性能。
该应用电路支持单向DiSEqC通信;如果需要来自远端天线的接收-确认信号,可以通过调制MAX16948的负载电流来产生。一种简单的方法是,一旦接收到DiSEqC消息,将额外的负载并联到远程天线内的LNA电源。通过对MAX16948的电流检测输出(sense)上的负载电流变化进行采样,0头单元中的微控制器可以接收到确认。开关的额外负载可以很容易地用一个NMOS开关串联起来,一个上拉电阻连接到远程天线内的LNA电源。
社群二维码
关注“华强商城“微信公众号
Copyright 2010-2023 hqbuy.com,Inc.All right reserved. 服务热线:400-830-6691 粤ICP备05106676号 经营许可证:粤B2-20210308