摘要: 利用MAX7461同步丢失报警实现简单快速的标清视频检测
MAX7461同步丢失报警功能可实现对NTSC、PAL和SECAM应用中的复合同步信号检测。使用该器件进行设计非常简单,能够在几行时间内快速检测同步信号的存在或丢失。MAX7461还能够区分SDTV和HDTV同步信号。无需外部元件即可提供全面的解决方案,检测同步信号的存在和丢失。由此,系统处理器能够迅速确定是否出现了有效的同步视频信号,节省了软件轮询的开销以及处理一个甚至多个视频输入。
在MAX7461中,视频信号首先进行同步头钳位处理,建立直流电平(参见图1)。这样可以消除低频噪声,例如50Hz或60Hz产生的嗡嗡声。在多个源切换到输入时,它还可以避免直流反弹。

图1. MAX7461结构图
钳位后,信号经过低通滤波,消除色同步脉冲和色度信号,从而避免错误的同步检测,而且还提高了抗噪声能力。随后,器件对钳位和滤波后的视频信号进行限幅处理,通过对比同步限幅电平提取出同步信号。
所产生的同步序列通过LOS滤波器,该滤波器使器件能够可靠、迅速地探测同步信号。LOS滤波器测量同步信号的宽度和同步频率。
MAX7461不仅探测是否出现了同步信号,而且还对信号进行验证。它通过测量信号的宽度和频率达到这一目的,如图2所示。

图2. 同步时序参数测量
同步脉冲宽度的典型值是4.7µs,NTSC同步脉冲间隔的典型值是63.55µs,而PAL是64µs。考虑到所使用的颜色标准较多,同步脉冲宽度分布在4.19µs至5.76µs之间。个别情况下,同步脉冲间隔甚至达到63.492µs。因此,器件设置了一个同步脉冲宽度和同步脉冲间隔窗口。对于有效同步信号的判断,器件必须在探测窗口(典型时间为2.2ms)内对几个同步信号进行检测。一旦探测到了有效的同步信号,器件在指示同步丢失之前这些信号必须丢失3.4ms (典型值),检测和释放时间容限如下面的表1所示。
| Parameter | Symbol | Min | Typ | Max | Units |
| LOS release time | t(RT) | 1.7 | 2.2 | 2.7 | ms |
| LOS detect time | t(DT) | 1.9 | 3.4 | 4.9 |
这些算法,包括测量同步宽度、多个同步信号的间隔以及滞回等,实现了非常可靠、具有极高抗噪声能力的同步探测。
内部可设置同步宽度和间隔窗口,从而实现对所有SDTV同步模式的可靠探测。如果输入为HDTV同步信号,器件将提示出现同步丢失。这在多标准环境下非常重要,此时有可能HD信号被错误地连接到SD输入。
因此,MAX7461在探测有效同步信号时,必须在同步宽度和间隔窗口内(至少2.2ms)检测同步信号。探测后,有效同步信号必须至少丢失3.4ms,相当于53行。典型值和容限值如表2所示。
| Sync Period | Parameter | Symbol | Min | Typ | Max | Units |
| 64µs | LOS release time | t(RT) | 27 | 35 | 43 | Lines |
| LOS detect time | t(DT) | 30 | 54 | 77 | ||
| 63.55µs | LOS release time | t(RT) | 27 | 35 | 43 | |
| LOS detect time | t(DT) | 30 | 54 | 78 |
这一节介绍典型的CCTV、汽车娱乐和消费类应用。这类系统的处理器主要完成系统的基本功能,同步信号丢失探测虽然很重要,但被归于附属功能。
系统处理器可以完成同步丢失探测功能。然而,它必须进行实时监测,一般占用大量的处理资源。因此,在一个简单的器件中实现同步丢失功能可以减轻系统处理器的实时处理任务。
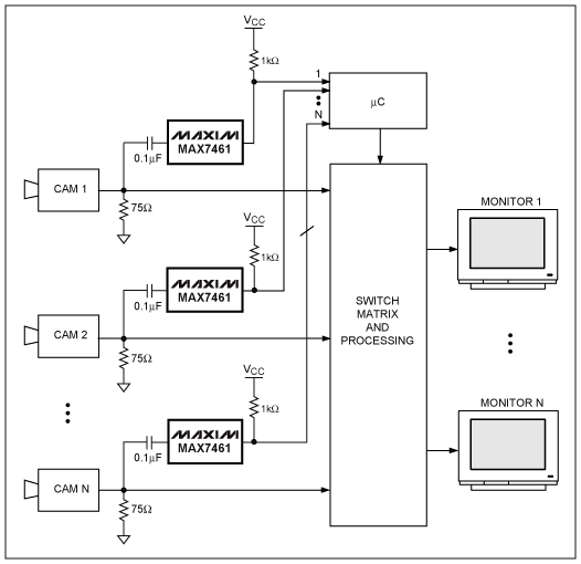
在典型的CCTV安防系统(如图3所示)中,非常关键的是,系统处理器能够知道某一视频源是否工作。在多个摄像头的监测环境中,大部分系统只能监测、记录与系统连接的部分摄像头。有的系统经过设置,如果某一摄像源被破坏,同一地点的另一摄像头会立即启动监视,并进行记录。因此,在视频源之间实现快速切换非常重要。

图3. 典型CCTV安防系统中的MAX7461
汽车系统越来越复杂,例如,有些汽车已经采用了后视摄像头,帮助驾驶员观察车后的环境,便于倒车。在这种应用(参见图4)中,特别是晚上能见度较差时,应该对后视摄像头的视频信号进行连续监测,如果信号出错,系统可以迅速响应。利用MAX7461替代系统处理器完成这一工作,能够迅速发现信号故障。

图4. 典型汽车后视摄像应用中的MAX7461
典型的PVR系统不仅能够记录内部解码器的信息,而且还能够记录辅助的模拟输入。PVR系统使用了一个复杂的系统处理器,进行繁琐的视频信号处理。因此,使用外部同步丢失探测器带来的最大好处是减轻处理器的负荷。MAX7461在PVR中的典型应用电路如图5所示。

图5. 采用了MAX7461的典型PVR系统
本应用笔记详细介绍了MAX7461在各种系统中进行同步信号丢失检测的应用。MAX7461使用简单,提供了一种简便的减轻系统处理器负荷的途径。
社群二维码
关注“华强商城“微信公众号
Copyright 2010-2023 hqbuy.com,Inc.All right reserved. 服务热线:400-830-6691 粤ICP备05106676号 经营许可证:粤B2-20210308