摘要: 我们将研究由于元件变化而导致的交流耦合LVDS多滴总线电流故障安全偏置电路的弱点,并提出一种故障安全偏置的鲁棒电路结构。
低电压差分信号(LVDS)已广泛用于高速数字信号互联,一种流行的总线拓扑是将多个LVDS接收器连接到100欧姆差分双绞线上,由LVDS发送器驱动,这种架构称为多点LVDS总线。在多点总线中常常采用交流耦合,本应用笔记讨论了多点总线中传统的失效偏置电路,并指出了其共同的弱点。文章最后提供了一种可靠的替代方案,用于失效保护偏置。
本文还发表于 Maxim工程期刊,第60期 (PDF,873kB)。
LVDS信号已广泛用于高速数字信号互联,特别是数字视频和摄像信号等。多点LVDS总线是一种流行的总线拓扑结构,它将多个LVDS接收器连接到由LVDS发送器驱动的100欧姆差分双绞线上。这种总线结构可以方便地构成LVDS信号路由的复用器。此外,大多数LDVS互联采用交流耦合方式,以避免地电位偏差和共模干扰。
图1是一个典型的多点LVDS总线结构图,总线和接收器输入之间的连线长度应尽量短。图1中的失效保护偏置电路提供1.2V左右的共模偏置。当总线没有Tx驱动,或总线长时间没有发生状态转换时,该电路可以设置一个50mV至100mV的差分电压,驱动LVDS接收器输出,使其输出确定的逻辑状态。关于LVDS失效保护电路的一般讨论,请参考应用笔记3662: 深入理解LVDS失效保护电路 。

图1. 交流耦合LVDS多点总线上,应在接收器输入与总线之间采用短线连接
多点总线偏置和点对点连接偏置有明显不同:多点总线上的接收器必须具有高阻,而点对点连接中的接收器输入阻抗必须与差分链路的100欧姆阻抗相匹配。因此,电阻值的偏差是传统失效保护偏置电路中普遍存在问题。本应用笔记讨论了传统失效保护电路的设计,包括元件偏差问题,并提出了一种可靠的偏置方案。
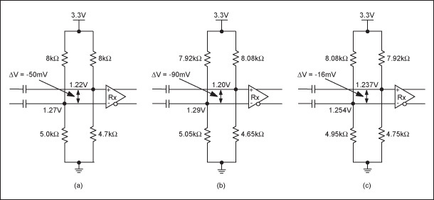
传统的失效保护偏置电路通常是在两个LVDS输入引脚采用两个电阻构成分压网络,电路如图2a所示。选择适当的电阻值,使两个输入引脚的电压在1.2V左右,两个输入引脚的压差为-50mV。两个输入引脚的电压按照图2a的标称电阻进行计算。没有总线驱动时,该压差使接收器输出逻辑低电平。
然而,如果考虑电阻容差问题,差分电压会发生明显变化。假设全部使用1%容差的电阻,图2b显示压差会达到-90mV,这是最差情况下的负偏差。另一方面,考虑正偏差极限情况时,图2c显示压差会低至-16mV。结果,±1%的电阻变化导致失效保护差分输入的变化范围为-80%到+68%。

图2. 常用的失效保护偏置电路:(a) 采用标称电阻值,(b) 容差为±1%时所产生的最大压差,(c) 容差为±1%时所产生的最小压差
传统设计中有时设置较大的压差,如果失效保护电路设计产生较大的压差,则会产生一些负面影响:逻辑高电平或低电平的占空比不平衡;输入端一侧的触发阈值会提升,降低了触发点的摆率,导致接收器的抖动增大。另外,如图2c所示,较低的压差可能不足以使失效保护功能有效。
为克服上述传统偏置电路的不足,我们提出一种新的偏置方案,如下所示,该电路能够在电阻存在偏差时提供高度可靠性。
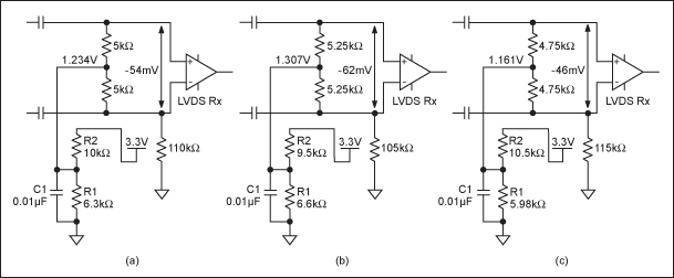
新的失效保护偏置结构能够在电阻存在偏差时提供相对恒定的差分电压,图3所示为新型偏置电路。

图3. 可靠的失效保护偏置电路:(a) 采用标称电阻值,(b) 容差为±5%时所产生的最大压差,(c) 容差为±5%时所产生的最小压差
新电路中,两个输入引脚的共模电压取自同一共模电压源。一个输入引脚的下拉(或上拉)电阻产生差分电压。从图3所示数值中我们可以看出:即使采用容差为±5%的电阻,失效保护电路的差分电压仅发生-15%到+15%的变化,比图2电路可靠得多。这一新型架构能够用于具有内部公共上拉失效保护电路的器件,例如, MAX9169 / MAX9170 和 MAX9174 / MAX9175 ,也可以用于具有内部弱共模偏置的器件,例如:MAX9242 / MAX9244 / MAX9246 / MAX9254、MAX9218和MAX9248的解串器等。
社群二维码
关注“华强商城“微信公众号
Copyright 2010-2023 hqbuy.com,Inc.All right reserved. 服务热线:400-830-6691 粤ICP备05106676号 经营许可证:粤B2-20210308