摘要: 旨在演示和评估KTS1697A电流汇聚保护负载开关。
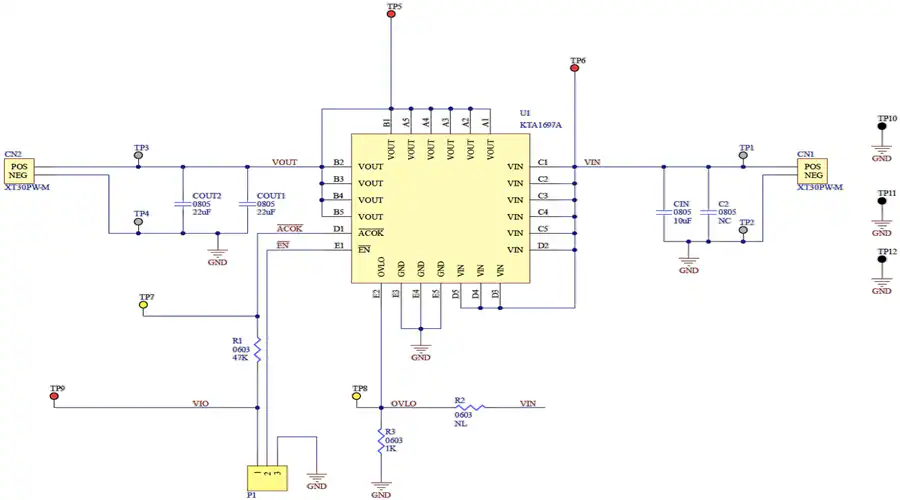
Kinetic Technologies KTS1697A评估套件旨在演示和评估KTS1697A电流汇聚保护负载开关的功能、性能和PCB布局。该套件包括一个完全组装和测试的PCB,安装了KTS1697A IC,两对大电流xt30到banana电源线,以及快速启动指南。典型的应用包括笔记本、上网本、超级本、平板电脑、迷你台式电脑、坞站和显示器。
-0.3V ~ 29V输入耐压范围
输入工作电压范围3V至23V
1.5V至5.5V VIO工作电压范围
输出负载电流范围为0A至7A
笔记本电脑
上网本
超级本
平板电脑
迷你台式电脑
停靠点
监控
1 x KTS1697A评估完全组装的PCB
2根xt30转banana电源线,红/黑对
1 ×防静电包装袋
1个快速启动指南
1个eval工具箱


社群二维码
关注“华强商城“微信公众号
Copyright 2010-2023 hqbuy.com,Inc.All right reserved. 服务热线:400-830-6691 粤ICP备05106676号 经营许可证:粤B2-20210308