摘要: 为TFT-LCD面板提供可编程的正负输出电压。
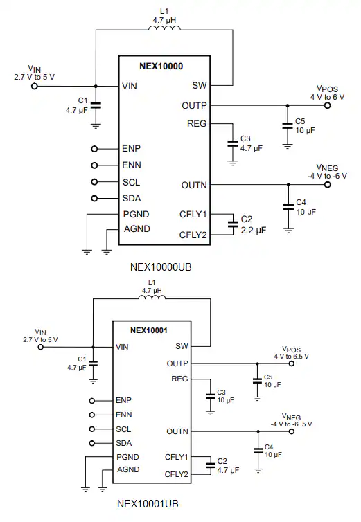
NEX10000UB/ ub电源ic为TFT-LCD面板提供可编程的正、负输出电压。这些集成电路包括一个LDO稳压器、一个集成升压转换器和一个负电荷泵。NEX10000UB/ ub集成电路提供集成的主动输出放电功能和出色的瞬态响应。这些电源ic在2.7V至5V的输入电压范围内工作,可以从单芯锂离子电池,Ni-Li电池或锂聚合物电池工作。NEX10000UB/ ub ic具有ESD, UVLO和OTSD保护。这些电源ic采用晶圆级芯片级封装,尺寸为1.16mm x 1.96mm x 0.62mm (0.4mm间距)。典型应用包括智能手机tft - lcd和平板电脑tft - lcd。
为TFT-LCD面板提供可编程的正负输出电压
包括一个集成升压转换器,一个LDO调节器,和一个负电荷泵
是否可以使用单芯锂离子电池、镍锂电池或锂聚合物电池
支持I(2)C兼容接口
具有ESD、UVLO和OTSD保护
优异的瞬态响应
集成主动输出放电功能
2.7V至5V输入电压范围
±1%输出电压精度
4.7µF输入电容
76.4°C/W结对环境热阻
环境温度范围-40℃~ 85℃
1.16mm x 1.96mm x 0.62mm机身尺寸(0.4mm间距)
15块晶圆级芯片级封装
智能手机液晶显示器
平板液晶显示器


社群二维码
关注“华强商城“微信公众号
Copyright 2010-2023 hqbuy.com,Inc.All right reserved. 服务热线:400-830-6691 粤ICP备05106676号 经营许可证:粤B2-20210308