摘要: 设备包括一个独特的热管理设计,以减少设备的温度上升。
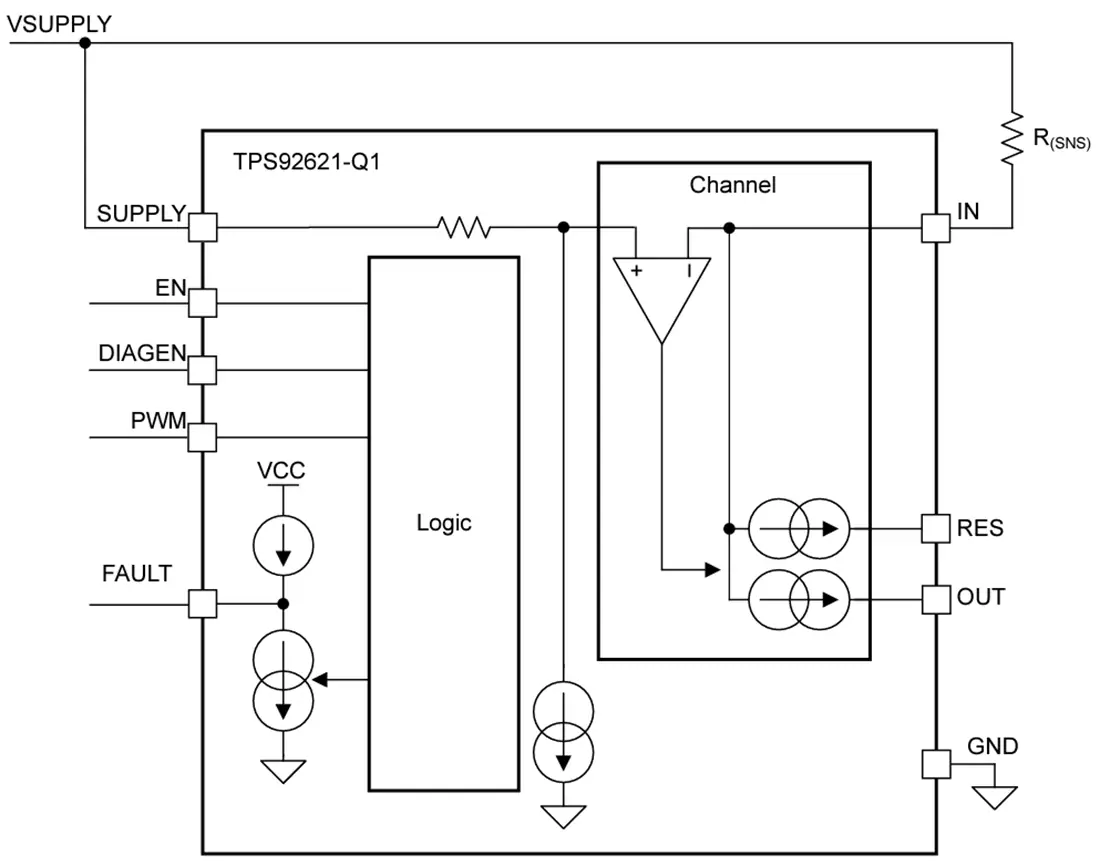
德州仪器TPS92621-Q1单通道LED驱动器包括一个独特的热管理设计,以减少器件温度的上升。TPS92621-Q1是一款线性驱动器,直接由具有大电压变化的汽车电池供电,可输出高达300mA的全电流负载。并联电阻被用来分担输出电流和耗散驱动器的功率。该器件的全面诊断功能包括一个开路LED,一个短路到gnd LED电路和器件过温保护。
德州仪器TPS92621-Q1的一次故障全故障特性可以与其他LED驱动器(如TPS9261x-Q1、TPS9262x-Q1、TPS9263x-Q1和TPS92830-Q1器件)一起工作,以满足不同的要求。
AEC-Q100符合汽车应用要求
温度等级1(-40°C ~ 125°C, T(A))
4.5V至40V宽输入电压范围
由外部分流电阻分担热量
故障模式供电电流低
单次高精度电流调节
高达300mA电流输出
在整个温度范围内±5%的精度
电阻器设定电流
用于亮度控制的PWM引脚
低压降电压
150mA时最大降压300mV
300mA时最大降为600mV
诊断和保护
LED开路与自动恢复
LED短地与自动恢复
具有可调阈值的诊断启用
故障总线可配置为一个故障,所有故障
热关机
工作结温范围-40℃~ 150℃
汽车外置尾灯
车尾灯
中心高架停车灯
标志
汽车外饰小灯
门把手
盲点检测指示器
充电口
汽车内饰灯
开销控制台
台灯
通用LED驱动应用

社群二维码
关注“华强商城“微信公众号
Copyright 2010-2023 hqbuy.com,Inc.All right reserved. 服务热线:400-830-6691 粤ICP备05106676号 经营许可证:粤B2-20210308