电子元器件产业互联网平台
一站式电子元器件采购平台
元器件移动商城,随时随地采购
半导体行业观察第一站!
专注电子产业链,坚持深度原创
电子元器件原材料采购信息平台
本文介绍了一种无电阻、大于40年动态范围的电流检测解决方案,并描述了一种简单的方法,仅使用齐纳二极管和两个MOSFET(场效应晶体管)就可以将其电源电压范围扩大到6V-36V。以MAX40016为例提供了原理图和测试结果。
Mikroe Current 3 Click采用微芯片EMC1702高侧电流传感装置,具有温度测量功能。该板是理想的应用,如电流检测和温度监测。EMC1702测量通过感应电阻产生的电压,以表示电池或稳压器的高侧电流。它还包含双向峰值检测电路...
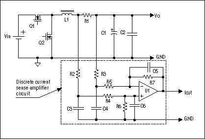
DC/DC变换器模块之间的电流共享可以实现多个模块的并联。近年来,电流共享的严格公差使得分立电流检测电路设计成为一个艰巨的挑战。本应用说明描述了一种使用MAX4372的低成本,节省空间和精确的电流传感和共享方案。
本应用笔记主要介绍用于便携式设备电源管理的电流传感放大器。介绍了如何利用电流感测放大器、理想二极管等简单、高精度、节省空间的超低功耗器件,解决电池剩余寿命估算和电池充电电路保护问题。
TE Connectivity的Kilovac电流传感(KCS)接触器具有双向电流传感和客户可配置的行程功能。KCS有100-600A电流携带@ 600V (直流)。典型的应用包括能量存储/电池存储,配电,替代能源,电动汽车(Mil和Com...
Copyright 2010-2023 hqbuy.com,Inc.All right reserved. 服务热线:400-830-6691 粤ICP备05106676号 经营许可证:粤B2-20210308
登录
请问您是:
采购商 工程师 在校学生 其他
您希望看到什么内容:
电子资讯 技术文章 PDF资料 电子论文 其他