摘要: DC/DC变换器模块之间的电流共享可以实现多个模块的并联。近年来,电流共享的严格公差使得分立电流检测电路设计成为一个艰巨的挑战。本应用说明描述了一种使用MAX4372的低成本,节省空间和精确的电流传感和共享方案。
DC/DC变换器模块之间的电流共享可以实现多个模块的并联。近年来,电流共享的严格公差使得分立电流检测电路设计成为一个艰巨的挑战。本应用说明描述了一种使用MAX4372的低成本,节省空间和精确的电流传感和共享方案。
DC/DC变换器模块之间的电流分担是保证系统可靠运行的重要参数。近年来,电流共享的容忍度已经收紧到额定输出电流的10%,这给设计离散电流检测电路带来了挑战,如图1所示,特别是在高输出电流电源中。这是因为需要一个小值的电流检测电阻(小于或等于2毫欧)来最小化功耗,产生小的电流-电压转换,即≤2 mV/ a。这使得传统的离散电流检测放大器很难满足由于运算放大器(U1)、输入失调电压和外部元件公差而产生的总公差要求。图1显示了用于20A输出电流应用的基于运算放大器的电路示例。设R1 = 2毫欧, U1的最大输入失调电压为3mV。因为R1上的2mV下降代表1A输出电流,在最坏的情况下,3mV失调电压代表7.5%的误差(仅由于失调),这通常是不可接受的。低输入偏置电压运算放大器与精密电阻(±0.1%公差)一起减少误差,但成本显着增加。

图1所示 典型的分立电流感测放大器原理图。
与分立电流检测电路相关的另一个问题是组装外部元件的额外制造。需要一种精确、低成本、节省空间、电流感测的集成电路来取代分立电路。
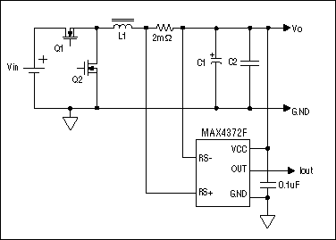
MAX4372封装在一个很小的SOT23-5封装中,为高侧和大电流检测提供了低成本,节省空间和精度的解决方案。该器件提供三种增益版本(20V/V、50V/V和50V/V),工作电压为+2.7V至+28V,功耗仅为30µa。通过设计和输入偏置电压和增益的微调,MAX4372在100mV Vsense输入下提供0.18%的满量程精度。假设误差仅由输入偏置电压引起,这相当于0.18mV输入偏置电压。如果将MAX4372应用于前面的示例,则总容差减小到仅0.45% (0.18mV/40mV)。用户可以通过选择具有所需电压增益的器件(T, F或H)和选择适当的外部检测电阻来设置满量程电流。该功能提供了高度的集成和灵活性,从而形成简单而紧凑的电流感测解决方案。MAX4173提供更高带宽的电流检测解决方案。图2显示了20A电流检测应用的典型电路。

图2 使用MAX4372F的典型20A电流检测应用。
社群二维码
关注“华强商城“微信公众号
Copyright 2010-2023 hqbuy.com,Inc.All right reserved. 服务热线:400-830-6691 粤ICP备05106676号 经营许可证:粤B2-20210308