电子元器件产业互联网平台
一站式电子元器件采购平台
元器件移动商城,随时随地采购
半导体行业观察第一站!
专注电子产业链,坚持深度原创
电子元器件原材料采购信息平台
本文介绍了一种E1收发芯片的接口电路。演示如何在变压器周围分配电阻。解释为什么发射器/接收器引脚需要不同的保护技术。讨论了回报损失及其计算方法。
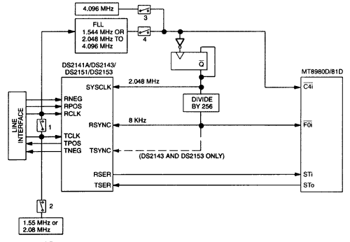
本应用说明描述DS2141A、DS2143、DS2151和DS2153如何连接到Mitel MT8980D。
用于控制所有达拉斯半导体E1帧机和sct中的远程警报生成的构建软件指南。远程报警产生基于ETSI标准ETS 300-011。该说明包含一个完整的软件流程图。
本应用说明描述了如何将DS2151/DS2153演示套件转换为使用T1或E1操作。
Copyright 2010-2023 hqbuy.com,Inc.All right reserved. 服务热线:400-830-6691 粤ICP备05106676号 经营许可证:粤B2-20210308
登录
请问您是:
采购商 工程师 在校学生 其他
您希望看到什么内容:
电子资讯 技术文章 PDF资料 电子论文 其他